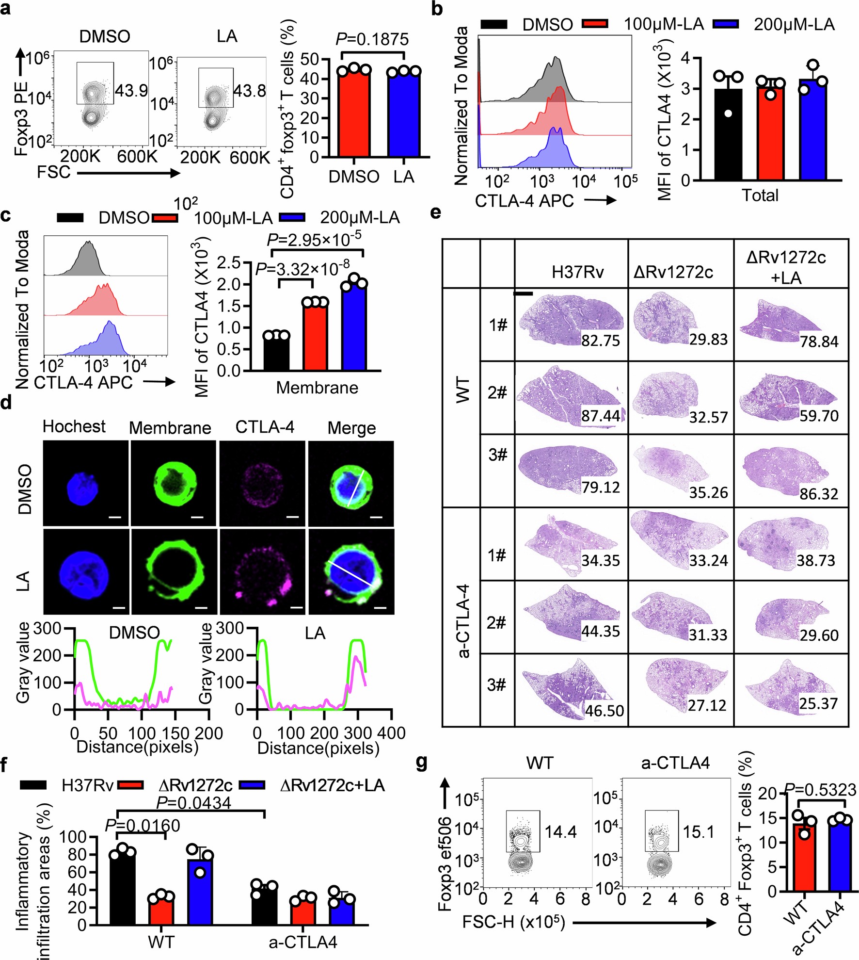
Extended Data Fig. 6: Linoleic acid promotes mycobacteria survival via CTLA-4 of Tregs in vivo.

(a) Naïve CD4+ T cells were stimulated with anti-CD3 and anti-CD28 antibodies in the presence of IL-2 and TGF-β for 3 days and treated with or without linoleic acid (100 μM). The percentage of Foxp3+CD4+ T cells was measured in CD4+ T cells. (b-d) Naïve CD4+ T cells were stimulated with anti-CD3 and anti-CD28 antibodies in the presence of IL-2 and TGF-β for 3 days and treated with or without linoleic acid (100 μM or 200 μM). MFI of total (b) and membrane (c) CTLA-4 levels of CD4+ Tregs were measured by FCM. (d) Immunofluorescence data shows Hoechst (Blue), membrane (Green), and CTLA-4 (Magenta) staining in CD4+ Tregs. Below, pixel intensity plot for dashed line; Scale bar = 1 μm. (e-g) C57BL/6 mice treated with/without anti-CTLA-4 antibodies (500 μg/mouse) on 4, 8, 12, 16, 20, and 24 days post-infection were aerosol-infected with approximately 200 c.f.u. per mouse of indicated Mtb strains and treated with or without linoleic acid via drinking water. After 4 weeks of infection, histopathology (scale bar=1 mm) of lung sections was assessed via H&E staining. #1–3 indicate three representative lung sections (e). Quantified inflammatory areas in the lung tissues of mice infected with Mtb strains were analyzed at 4 weeks post infection (f). The percentage of Foxp3+CD4+ T cells was measured in CD4+ T cells (g). Data in a-g represent one experiment with three independent biological replicates (n = 3); mean ± s.e.m. Two-tailed unpaired Student’s t-tests (a-c, g) and Two-way ANOVA with Tukey’s multiple comparisons test (f) were used for statistical analyses.