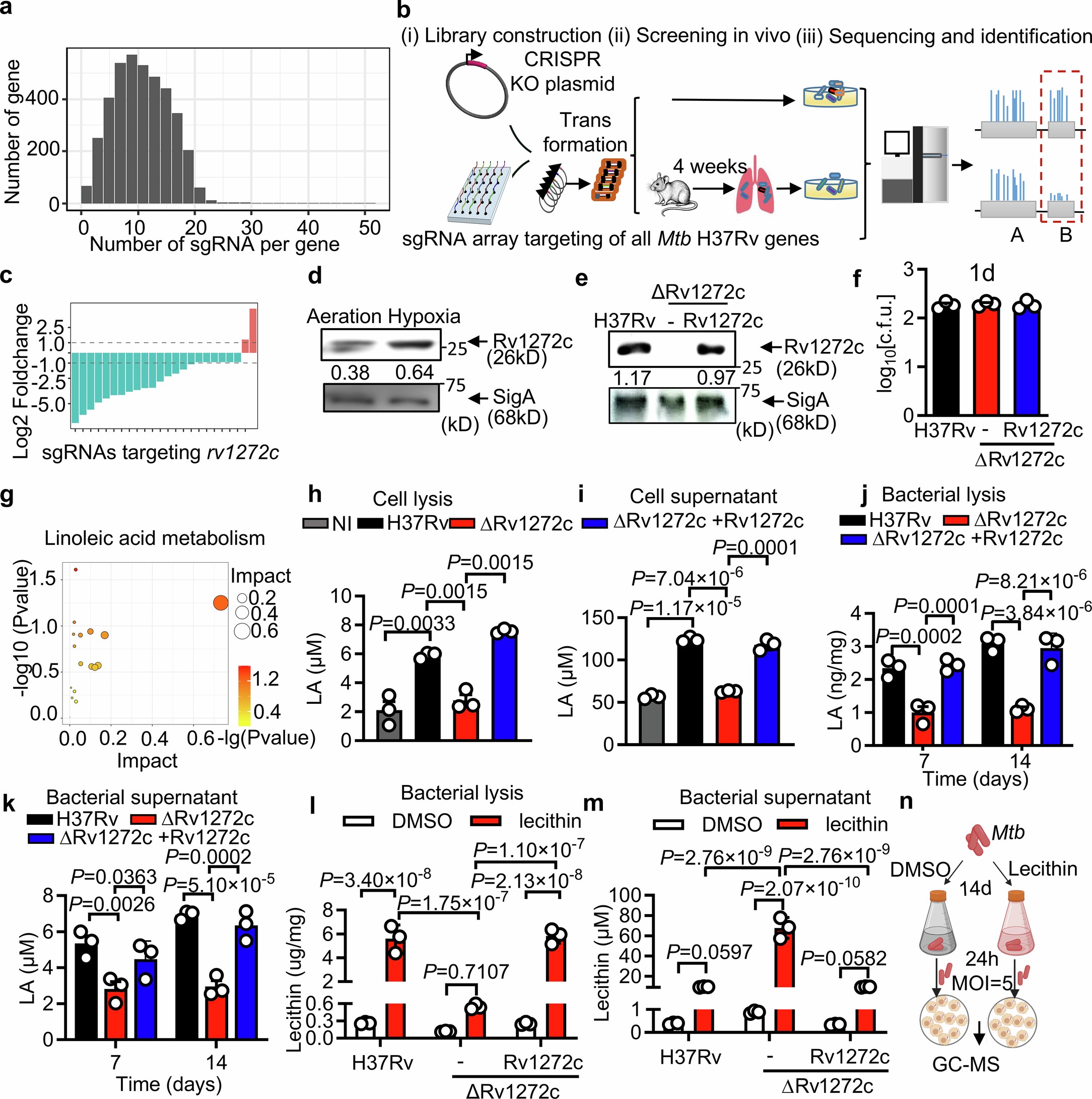
Extended Data Fig. 1: Rv1272c induces linoleic acid export from Mtb-infected macrophages.

(a) Distribution of designed sgRNAs in the Mtb H37Rv genome-wide clustered regularly interspaced short palindromic repeats (CRISPR) knockout (KO) mutant library. (b) C57BL/6 mice were infected with CRISPR KO library. At 4 weeks after infection, lung homogenates were plated on 7H10 agar to recover surviving bacteria. Genes required for survival in mice but not for growth in vitro were analyzed. (c) Variation of all mutants with sgRNAs targeting rv1272c were analyzed by comparing sgRNA abundance in infected mice to the original screening library. The dashed lines indicate the values of fold change that are equal to 2 and 0.5. The red and blue bars represent Mtb mutants with corresponding sgRNA that can and cannot survive in mice respectively. (d) Immunoblot (IB) of cell lysates from Mtb H37Rv incubated under aeration and hypoxia. Levels of Rv1272c and SigA proteins were quantified using ImageJ and grayscale ratio of Rv1272c/SigA were indicated below blots. (e) IB of cell lysates of indicated Mtb strains. Levels of Rv1272c and SigA proteins were quantified using ImageJ and grayscale ratio of Rv1272c/SigA were indicated below blots. (f) C57BL/6 mice were aerosol-infected with indicated Mtb strains (~200 c.f.u. per mouse). Bacterial loads in lung tissues at 1 day post infection were assayed by c.f.u. (g) Impact factor histogram showing metabolic pathways of metabolites in indicated Mtb-infected bone marrow-derived macrophages (BMDMs) culture supernatants. The enrichment significance was determined through hypergeometric testing with FDR correction. (h, i) Linoleic acid (LA) concentration in the cell lysis (h) or culture supernatants (i) of Mtb-infected BMDMs for 24 h. (j, k) Linoleic acid concentration in bacterial lysis (j) or culture supernatants (k) of Mtb incubacted at normal condition for indicated days. (l, m) Assay of Lecithin concentration in lysis (l) or culture supernatants (m) of Mtb incubated with or without Lecithin (100 μM) for 14 days. (n) Schematic representation of experimental design for Fig. 1l, m. Data in d-f, h-k, l, m represent one experiment with three independent biological replicates (n= 3); mean ± s.e.m. Two-tailed unpaired Student’s t-tests (f, h, i) and Two-way ANOVA with Tukey’s multiple comparisons test (j, k, l, m) were used for statistical analyses.