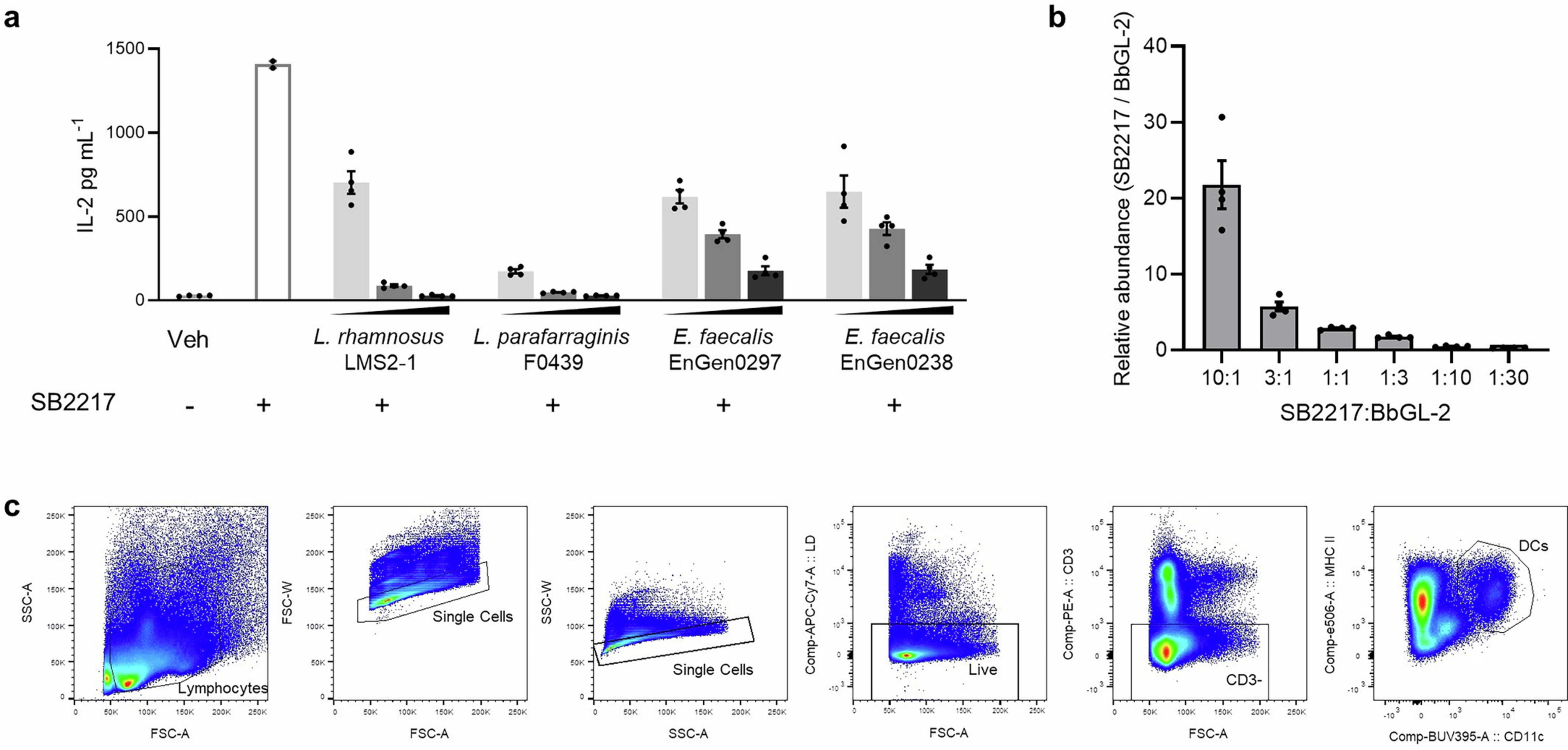
Extended Data Fig. 8: aGDGs species inhibit the effects of BfaGCs on NKT cells.
From: Human gut bacteria produce structurally related monoglycolipids with contrasting immune functions

a) Bacterial lipid extracts from various Lactobacillales bgsB-encoding species exhibit dose-dependent antagonism (n = 4 per group) to SB2217-induced (n = 2) NKT cell activation. b) aGDGs competed with BfaGCs for CD1d binding in a dose-dependent manner. After loading the lipids onto CD1d, CD1d-lipids complexes were purified, and the bound lipids were extracted and analyzed by LC-MS (n = 4 per group). c) Representative flow cytometry plots show the gating strategy used for analysis of splenic dendritic cells.