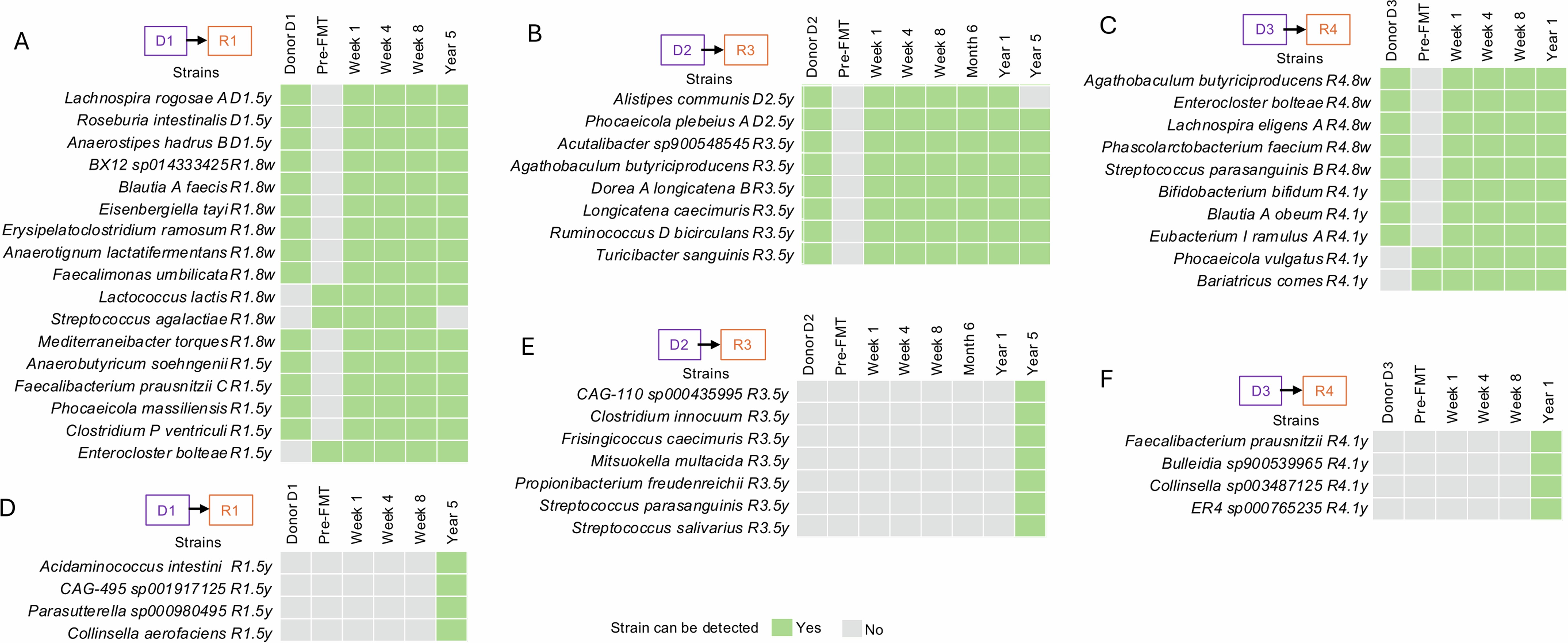
Extended Data Fig. 9: Reverse strain tracking of earlier samples based on long-read MAGs assembled from post-FMT recipients using LongTrack.
From: Long-read metagenomics for strain tracking after faecal microbiota transplant

The long-read MAGs assembled from post-FMT recipient samples were utilized for strain tracking to determine if they were also present in the donor and pre-FMT recipient metagenomic data using LongTrack (Reverse tracking). The results of reverse tracking across three FMT cases: D1 - > R1, D2 - > R3 and D3 - > R4 are shown in A-C, which describe the presence (green) or absence (gray) of strains based on LongTrack. (D-F) Illustration of bacterial strains that may have been acquired from environmental sources, as determined by long-read MAGs assembled from the five-year post-FMT recipients’ samples but absent in all the earlier samples. The results across three FMT cases: D1 - > R1, D2 - > R3 and D3 - > R4 are shown in D-F, which describe the presence (green) or absence (gray) of strains based on LongTrack.