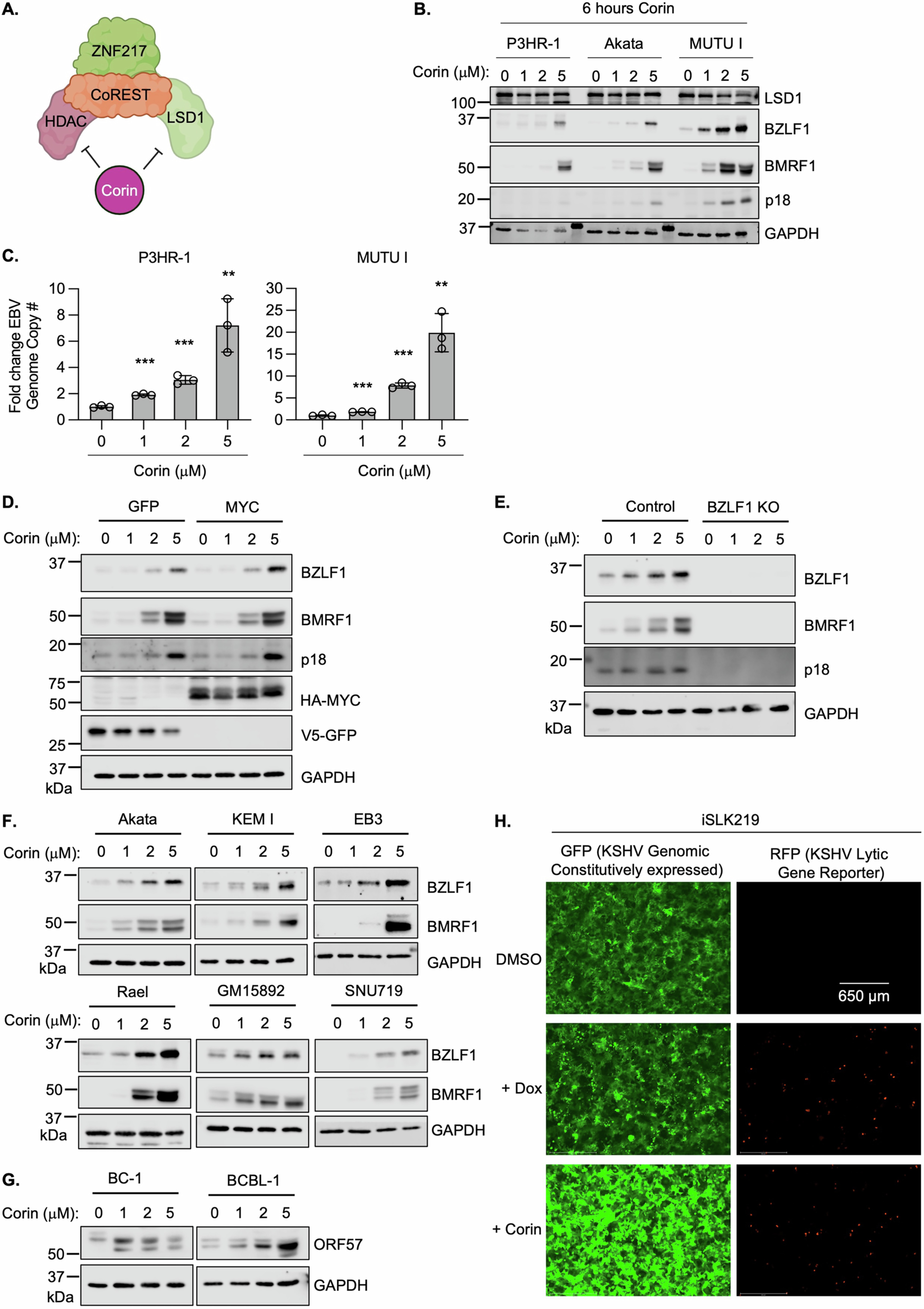
Extended Data Fig. 5: Corin induces Burkitt B-cell EBV lytic reactivation.
From: Lysine-specific histone demethylase complex restricts Epstein–Barr virus lytic reactivation

(A) Schematic diagram depicting bifunctional small molecule antagonist corin inhibition of LSD1 and HDAC activity. (B) Immunoblot analysis of WCL from P3HR-1, Akata or MUTU I cells that were treated with the indicated concentration of corin for 6 h and then grown in corin-free RPMI for the remainder of 48 h. (C) Mean ± SD intracellular EBV genome copy number from n = 3 replicates of P3HR-1 or MUTU I cells treated with corin for 48 h. **p < 0.01, ***p < 0.001 by unpaired two-sided Student’s t-test. (D) Immunoblot analysis of WCL from Akata cells with stable GFP versus MYC cDNA overexpression that were treated with corin for 48 h, as indicated. (E) Immunoblot analysis of WCL from control or BZLF1 knockout (KO) Akata cells treated with corin for 48 h, suggesting that corin requires BZLF1 to induce early and late protein expression. (F) Immunoblot analysis of WCL from Akata, KEM I, EB3, Rael Burkitt cells, GM15892 LCLs or SNU719 gastric carcinoma cells treated with corin for 48 h. (G) Immunoblot analysis of WCL from EBV+ /KSHV+ BC-1 or KSHV+ BCBL-1 primary effusion lymphoma cells treated with corin for 48 h. (H) KSHV+ iSLK.219 epithelial cells with conditional doxycycline (Dox) inducible KSHV immediate early RTA expression was treated with DMSO, Dox (0.5 ug/ml) or corin (5 μM) for 24 h, and then maintained in growth media without Dox or corin. 48 h later, immunofluorescence analysis was performed for GFP (stably expressed from the KSHV genome) versus for red fluorescence protein (RFP, controlled by lytic PAN RNA promoter, which reports KSHV lytic gene expression). Scale bar = 650 μm. Blots and immunofluorescence images are representative of n = 3 independent replicates. Created with BioRender.com.