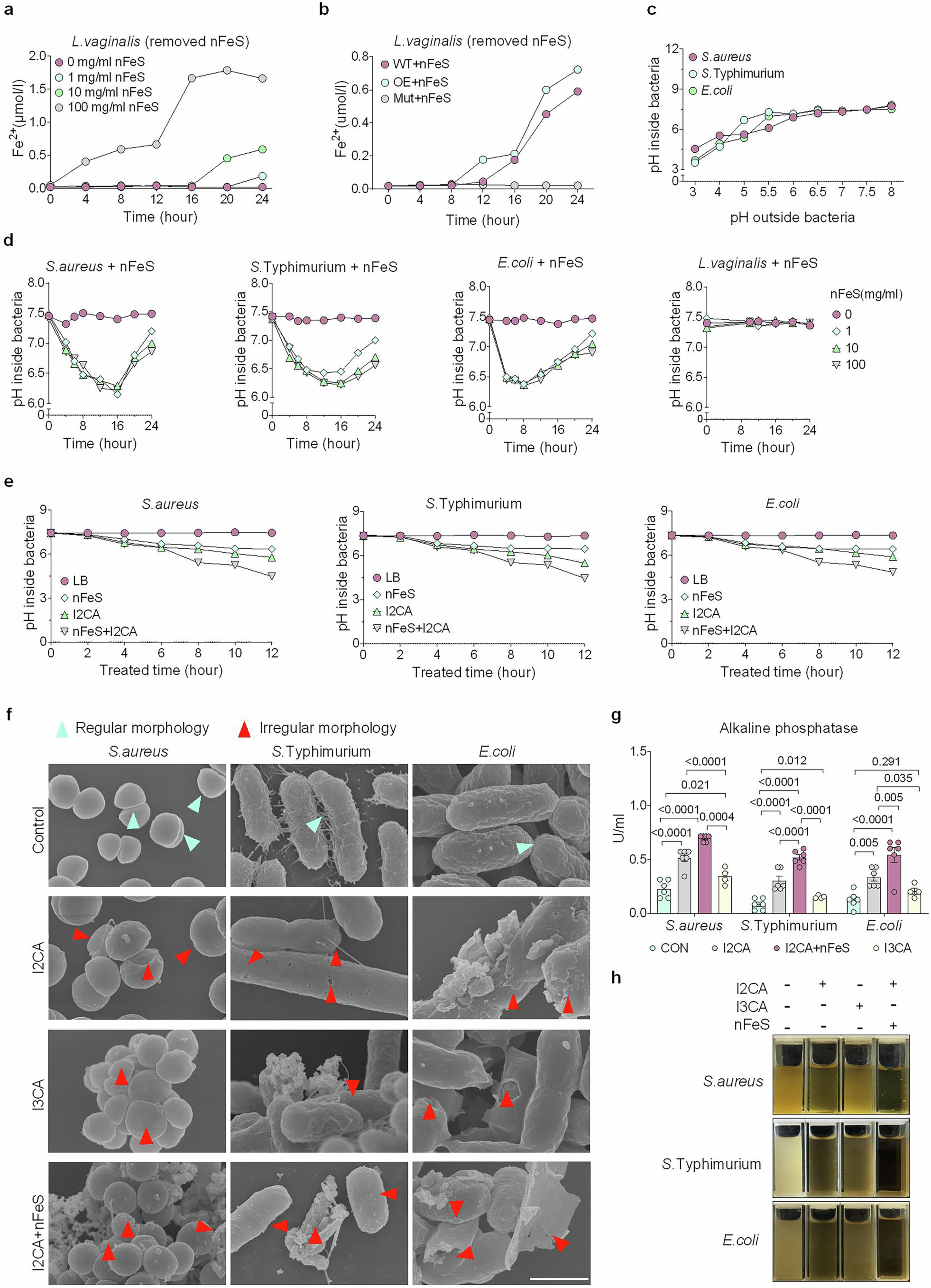
Extended Data Fig. 8: I2CA enables ferrous iron outside of L. vaginalis and synergizes with nFeS against pathogenic bacteria.

a Concentration of ferrous ions accumulated in the supernatant of L. vaginalis (removed the nFeS) in the different doses of nFeS. b Concentration of ferrous ions accumulated in the supernatant of L. vaginalisWT, L. vaginalisOE, L. vaginalisMut. c Changes of intracellular pH of bacteria in different extracellular pH conditions. d Intracellular pH values of different bacteria under nFeS treatment. e Changes of intracellular pH of bacteria, which were allowed to grow to a relative density (OD600 = 0.8) followed by nFeS treatment (1 mg/ml) and/or I2CA (1 mg/ml) for 12 hours. f Characterization of bactericidal abilities of I2CA, I3CA, combined utilization of I2CA and nFeS to S. aureus, S. Typhimurium, E. coli (after treating 8 hours), scale bar at 1 µm. g Level of AKP in the supernatant of S. aureus, S. Typhimurium, E. coli (after treating 24 hours) (n = 6 (CON/12CA/12CA+nFeS) or n = 4 (I3CA) samples per group). h Turbidity and growth of S. aureus, S. Typhimurium, E. coli in treatment of I2CA, I3CA, I2CA+nFeS for 24 hours, respectively. P values were calculated using ordinary one-way ANOVA followed Benjamini, Krieger & Yekutieli for multiple comparisons. Data were shown as the standard error of the mean. Exact P values are displayed in the figure (P < 0.0001; the exact P value is < 0.0001). Each experiment was repeated independently for three times with similar results.