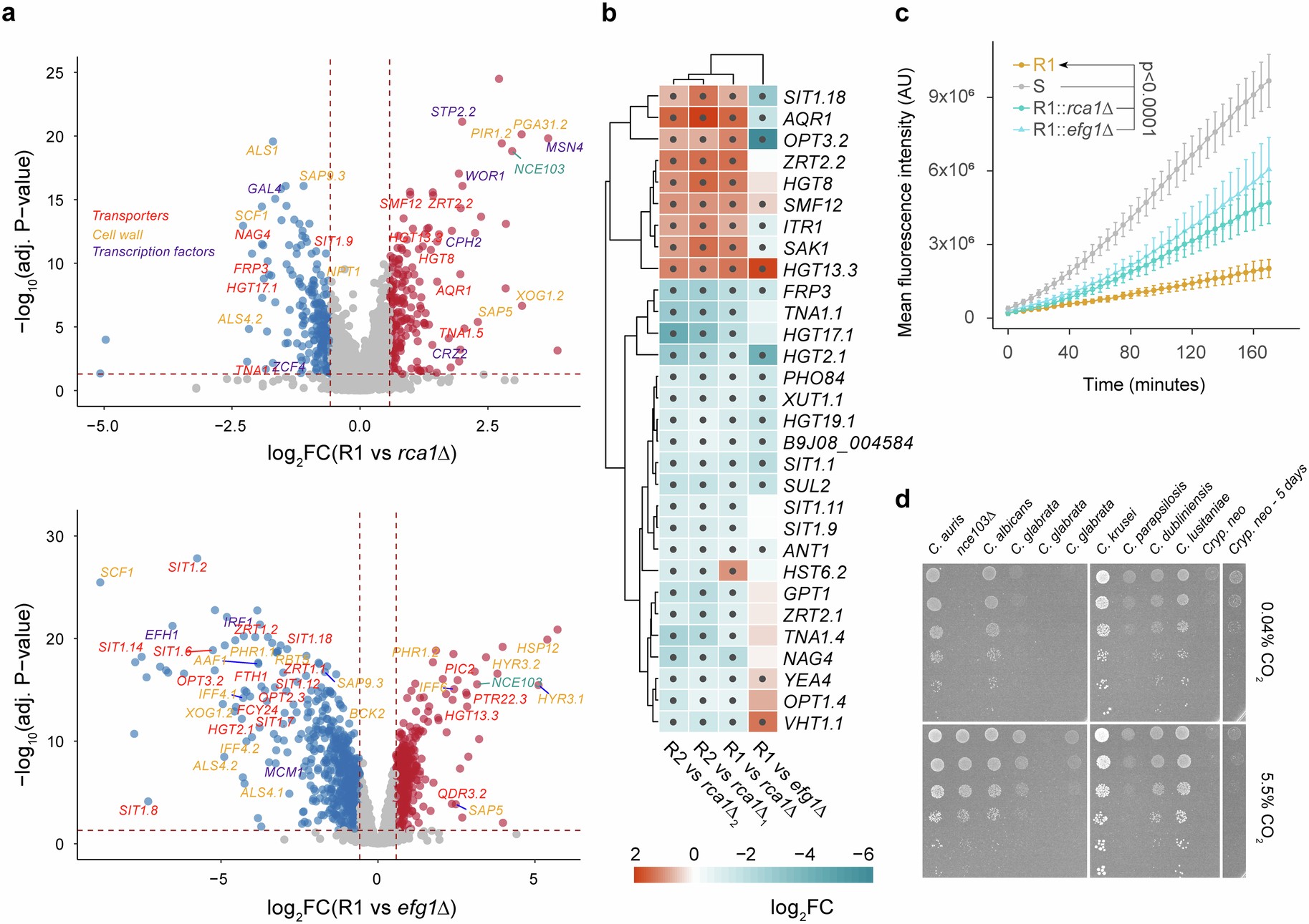
Extended Data Fig. 8: Differential expression of cell wall- and membrane-related genes in rca1∆ and efg1∆ mutants.
From: Candida auris skin tropism and antifungal resistance are mediated by carbonic anhydrase Nce103

a. Volcano plots showing comparative transcriptomics data between R1, rca1∆, efg1∆ strains. Dash lines indicate a cut-off ± 0.58 for log2FC and adjusted p-value < 0.05. b. Heatmap showing the overlap of differentially expressed transporters between WT and mutant strains. Dots (●) indicate DEGs with adjusted p-value < 0.05. Differential expression analysis was conducted using EdgeR, including the two-sided quasi-likelihood F-test (glmQLFTest) approach (a-b). c. Membrane lipid permeability was assessed by an FDA uptake assay. Two-way ANOVA (two-sided) was performed for time × strain, followed by Tukey’s multiple comparison tests using R1 as control group, with exact p values reported (based on data from 3 biological replicates in 1 independent experiment). Error bars indicate mean ± SD. See detail method in Supplementary Information. d. CO2 supports fitness of most Candida pathogens but not of Cryptococcus neoformans (Cryp. neo). Strains used in this experiment: R1::nce103∆; C. albicans SC5314; C. glabrata ATCC 2001; C. glabrata KK01; C. glabrata KK04; C. glabrata KK05; C. krusei ATCC6258; C. parapsilosis ATCC22019; C. dubliniensis KK0908899; C. lusitaniae DSM 70102; C. neoformans NEQAS strain.