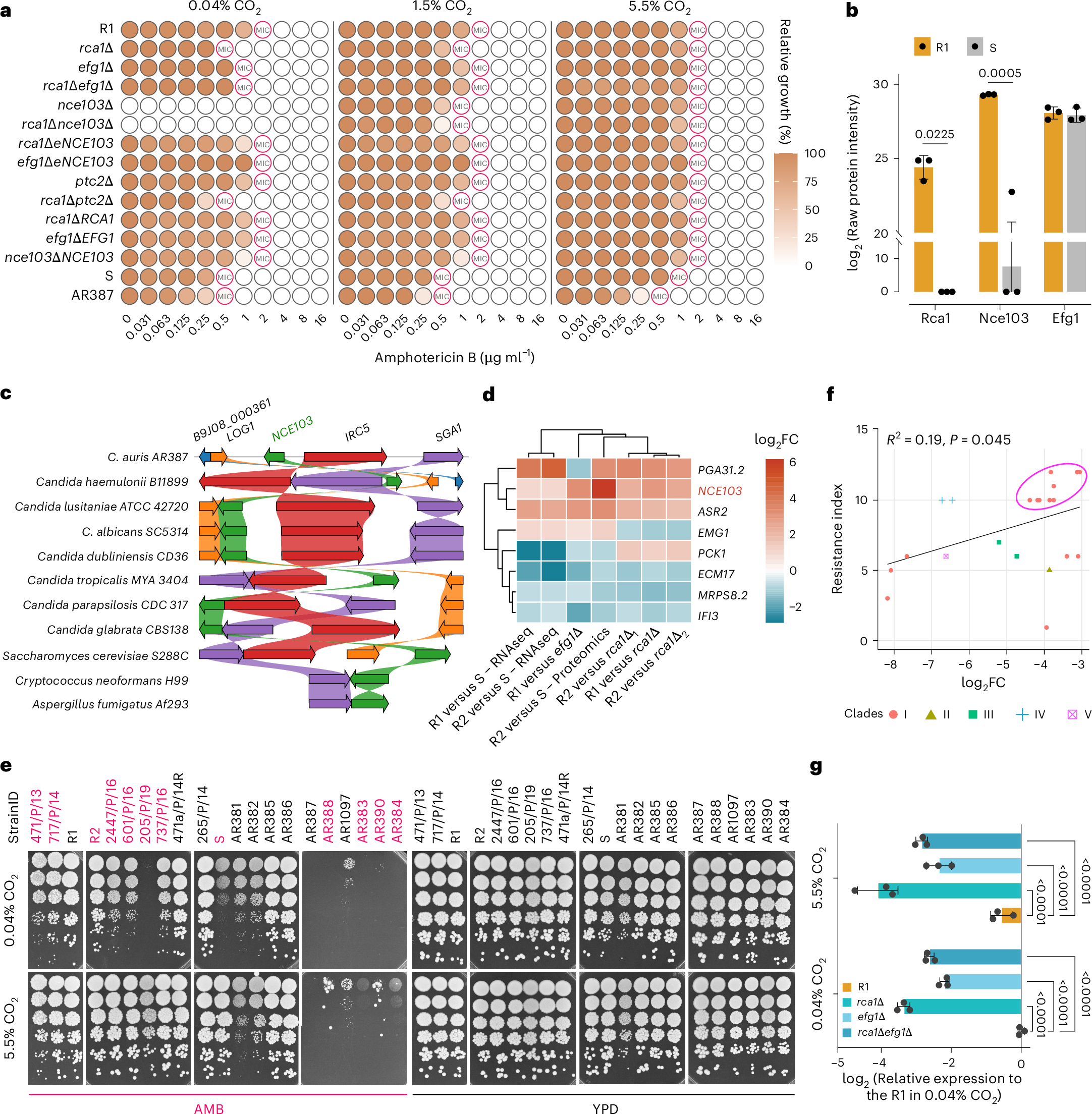
Fig. 2: A CSP controls AMB susceptibility.
From: Candida auris skin tropism and antifungal resistance are mediated by carbonic anhydrase Nce103

a, Mutants in a CSP were subjected to MIC assays using the CLSI protocol (three biological replicates at indicated CO2 concentrations). The deletion mutants nce103∆ and rca1∆nce103∆ fail to grow in ambient air (~0.04% CO2). b, Protein levels of Rca1, Nce103 and Efg1 in strains R1 and S indicated by proteomics data (n = 3 biological replicates per group). Adjusted P values of DAPs from Limma analysis (Fig. 1d) are shown, and error bars indicate mean ± s.d. c, A synteny scheme shows conservation of carbonic anhydrase genes across fungal pathogens. d, Integrated heat map between proteomics and RNA-seq datasets reveal the upregulation of NCE103 in resistant strains. Cut-off: log2FC = ±0.58. e, CO2 enhances AMB tolerance in a subset of clinical C. auris strains (highlighted in bold pink). Spot dilution assays were performed using 5-fold serial dilutions of C. auris cells spotted onto YPD agar with or without AMB. f, Two-sided Pearson correlation between NCE103 mRNA expression (log2FC (NCE103/ACT1)) and AMB resistance among clinical C. auris isolates. AMB resistance indexes were semi-quantified using spot dilution assays on AMB plates. Two AMB concentrations (1 µg ml−1 and 2 µg ml−1) were used to capture a range of susceptibilities. Two biological replicates were performed, yielding consistent results. g, NCE103 mRNA levels in C. auris mutants under low (0.04%) and high (5.5%) CO2 conditions show that both Rca1 and Efg1 modulate NCE103 expression (n = 3 biological replicates per group). Approximately 200 c.f.u. of C. auris were plated onto YPD agar and incubated at 37 °C under either 5.5% CO2 or ambient air conditions for 2 days. Colonies were then collected for mRNA isolation. Two-way ANOVA followed by Dunnett’s test was applied with R1 used as control group. Each data point is shown, and error bars indicate mean ± s.d. Orthologues and gene order information were retrieved from the Candida Gene Order Browser (cgob.ucd.ie) and fungi.ensembl.org.