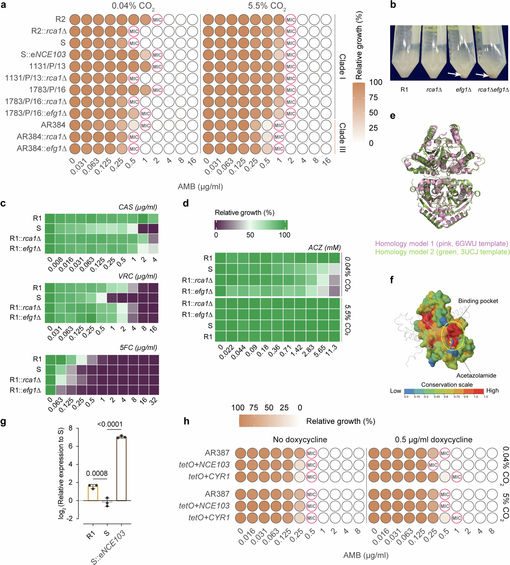
Extended Data Fig. 3: The Rca1-Nce103-Efg1 axis controls AMB susceptibility.
From: Candida auris skin tropism and antifungal resistance are mediated by carbonic anhydrase Nce103

a, c, d, h. CLSI-based dose-response assays (n = 3 biological replicates) of C. auris strains for AMB (Fig. a, h), CAS, VRC, 5FC (Fig. c) and acetazolamide (ACZ; Fig. d). b. Flocculation phenotypes of C. auris WT and mutants in dH2O after 15 minutes at room temperature. Cells were cultured overnight in liquid YPD, washed twice with dH2O, and adjusted to an OD600nm of 10 prior to the assay. e. Overlay of Nce103 homology models generated using the coordinates for C. albicans Nce103 (PDB: 6GWU), and the Coccomyxa (PDB: 3UCJ) carbonic anhydrase crystal structures. f. The homology model of C. auris Nce103 shows the conservation of the binding pocket for the ACZ carbonic anhydrase inhibitor. g. Relative expression of NCE103 to the WT S strain (n = 3 biological replicates). mRNAs isolated from fungal cells in the exponential growth phase were quantified with qPCR (ACT1 as loading control). Statistical analysis used the one-way ANOVA with Dunnett’s multiple comparisons test, and p values < 0.05 are shown. Each data point is shown, error bars indicate mean ± SD.