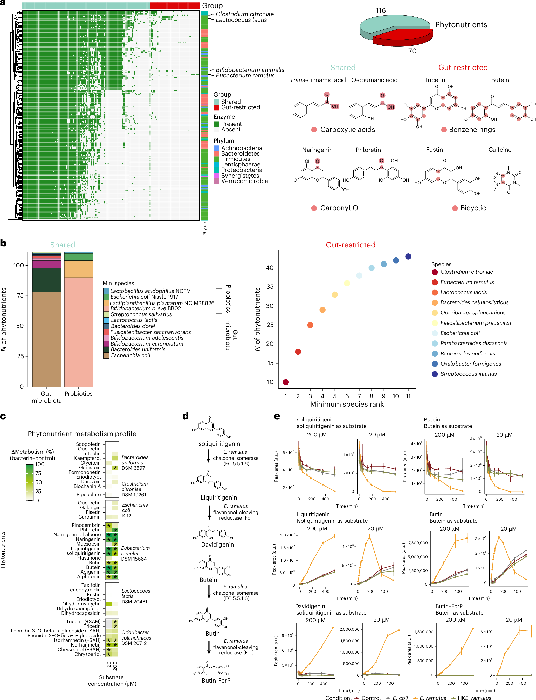
Fig. 2: Comparison of the biotransformation potential of phytonutrients by the gut microbiota and probiotics.
From: Gut microbiome-mediated transformation of dietary phytonutrients is associated with health outcomes

a, Pie chart showing the numbers of secondary-metabolism-related phytonutrients modifiable either exclusively by gut microbes (designated ‘gut-restricted’) or by gut microbes and probiotics (designated ‘shared’). The heat map at left depicts the enzymatic potential of gut microbial species to modify secondary-metabolism-related phytonutrients (green/light grey indicate presence/absence, respectively, of enzymatic potential). Selected species associated with ‘gut-restricted’ phytonutrients are shown. Examples of phytonutrients categorized into ‘shared’ and ‘gut-restricted’ space are shown, with the enriched functional groups highlighted in red. b, Left: stacked bar plots showing the minimum lists of gut bacteria and probiotic species needed to biotransform the vast majority of ‘shared’ phytonutrients, along with the cumulative number of biotransformed phytonutrients due to the inclusion of each species. Right: phytonutrient accumulation curve with combined biotransformation potential covering 43 ‘gut-restricted’ phytonutrients. c, Heat map showing the metabolism status of phytonutrient substrates across different conditions. Parentheses indicate the addition of reaction co-factors. The colour key depicts differences in the levels of phytonutrients between conditions with and without bacteria. The asterisks indicate both significant difference and bacterial metabolism (defined as the difference between 0 h and average levels at 6 and 24 h) >25%. Significant difference was determined by one-tailed t-test using pooled data at 6 and 24 h (FDR < 0.05). d, Chemical reactions involving the targeted phytonutrients. e, Biotransformation kinetics of the phytonutrient substrates butein and isoliquiritigenin and their products (for butein, butin and butin-FcrP; for isoliquiritigenin, liquiritigenin and davidigenin), as catalysed by E. ramulus. Two initial substrate concentrations (20 µM or 200 µM) were tested in the presence of E. ramulus, heat-killed (HK) E. ramulus, E. coli K-12, or bacteria-free medium control. Data shown are mean ± s.d of 3 independent replicates.