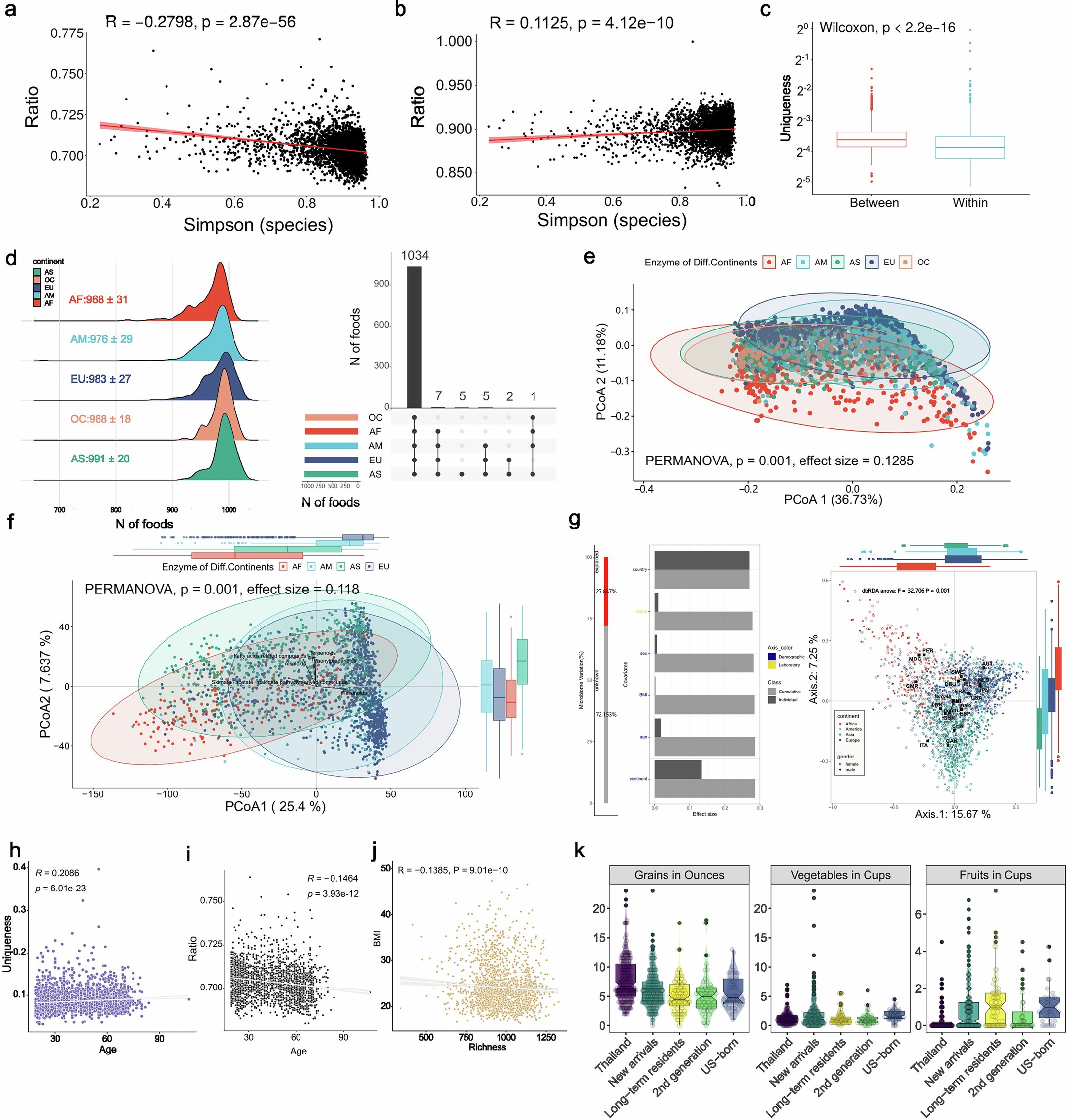
Extended Data Fig. 3: Geographical specificity of phytonutrient biotransformation.
From: Gut microbiome-mediated transformation of dietary phytonutrients is associated with health outcomes

a, Two-sided Partial Spearman’s correlation (adjusted by sequencing depth) between species’ Simpson diversity and the enzyme ratio. b, As in a, but including only phytonutrients that are part of the secondary metabolism. Red line and red area show the linear regression line and its 95% confidence interval in a – b. c, Boxplot comparing the uniqueness calculated when using samples from different individuals (n = 2531) than from same individuals (n = 719). Significance (P = 1.44e-40) is determined by two-sided Wilcoxon rank-sum test. d, Left: Distributions of the number of foods that can be biotransformed by the gut microbiota of each sample in each continent. Mean ± s.d. shown. Right: UpSet plot of the total number of foods that were biotransformed by the gut microbiota in each continent (1% prevalence cut-off of a region). The total number of foods is displayed as horizontal bars on the left part of the image. Intersection sizes are shown as black vertical bars. e, Principal coordinate analysis (PCoA) of Jaccard distance between phytonutrient-associated microbial ECs’ profiles (n = 1936). Significant differences among different continents were determined using PERMANOVA and were considered significant if P < 0.05. f, PCoA of Aitchison distance between phytonutrient-associated microbial ECs’ profiles. Significant differences were determined using PERMANOVA and were considered significant if P < 0.05. Vector matrices representing compound classes recorded in NutriChem are depicted by individual black lines with arrows. g, Host features explaining the variation of phytonutrient-associated enzyme profile by dbRDA analysis. Left: The total variation explained by the given features. Right: The dark bars represent the variation explained by each individual feature (all listed features are significant, P < 0.05, significance was determined using dbRDA analysis with FDR correction), while the light-coloured bars represent the cumulative variation explained by the given features. Features above the black line indicate the selected features by stepwise dbRDA analysis. h, Two-sided Partial Spearman’s correlation (adjusted by sequencing depth) between age and uniqueness. i, Two-sided Partial Spearman’s correlation (adjusted by sequencing depth) between age and the ratio of phytonutrient-associated enzymes to the total number of microbial enzymes detected in the 3068 metagenomic samples. j, two-sided Spearman’s correlation between BMI and the richness of phytonutrient-associated enzymes. The white line and grey area show the linear regression line and its 95% confidence interval in h–j. k, Boxplots showing the adaptation of dietary habits (grains, vegetables, fruits) of the Thailand’s cohort with paired metagenomic sequencing data and dietary intake. The y-axis indicates the amounts of the diet. The x-axis indicates different cohorts: Thailand (Thai individuals living in Thailand, n = 174), US-born (US-born subjects, n = 36), new arrivals (Thai individuals who have recently moved to the US, n = 300), and long-term residents (Thai individuals who have been living in the US for at least 20 years, n = 77) and 2nd generation (Thai individuals who were born in the US, n = 57). Boxplot shows the median (centerline), the lower and upper quartiles (box edges), and whiskers that extend to data points within 1.5× the interquartile range (IQR) from the quartiles.