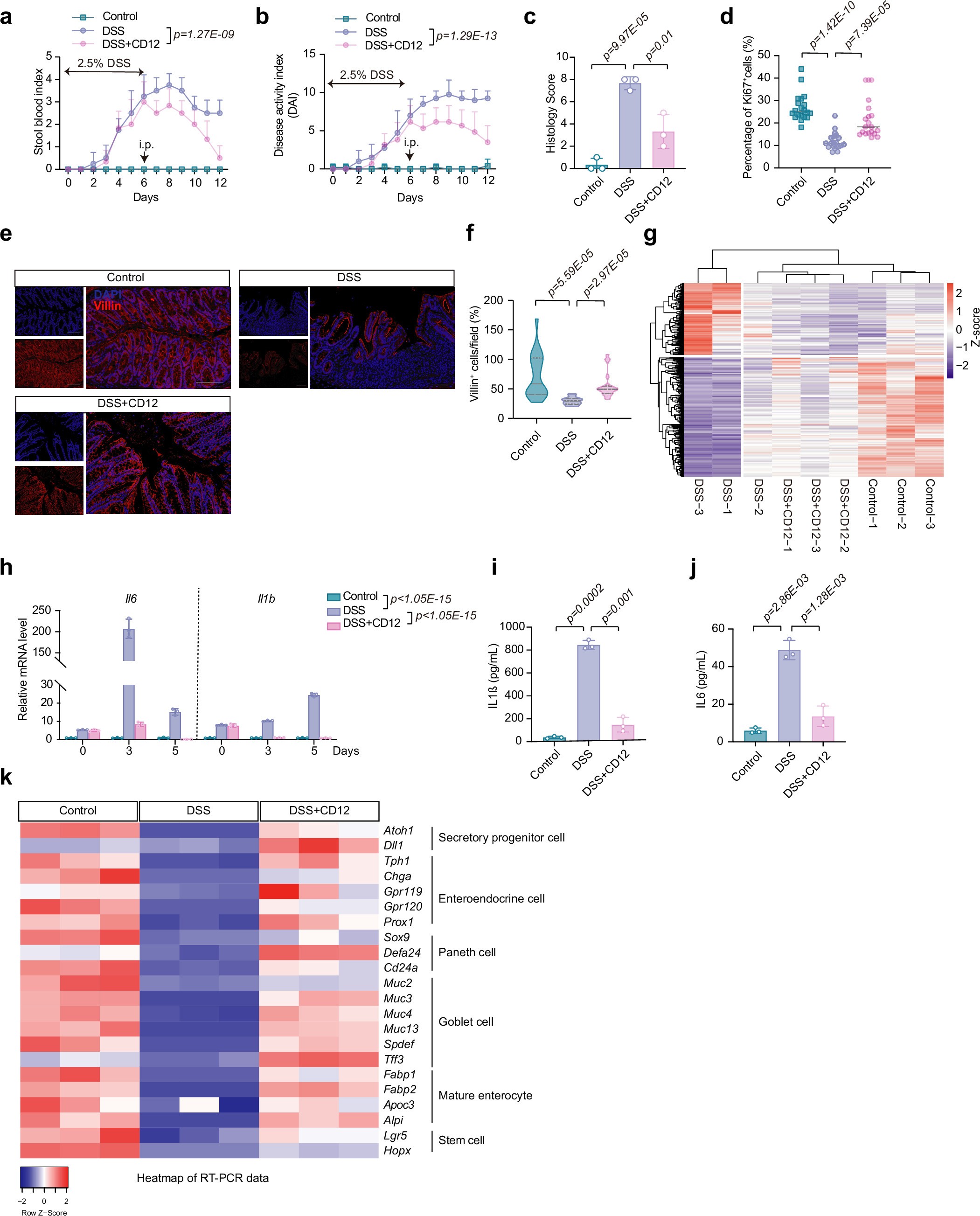
Extended Data Fig. 4: CD12 attenuates colonic inflammation and promotes tissue regeneration.
From: Fungal commensal promotes intestinal repair via its secreted peptide in mice

(a, b) fecal blood scores (a) and DAI (b) show consistent symptomatic improvement in CD12-treated mice during DSS-induced colitis (using the same mouse cohorts and n numbers as in Fig. 3b). (c) Histopathological scoring of H&E-stained colonic sections (n = 3) reveals significantly reduced epithelial damage in the CD12 group. (d–f) Quantification of Ki67+ cells (d), representative immunofluorescence staining for Villin (e, Left scale bar, 50 µm; right scale bar, 20 µm), and corresponding quantification (f, n = 20) following CD12 treatment. (g) Heatmap of colonic RNA-seq data (n = 3) reveals that CD12 treatment restores a gene expression profile more reminiscent of the wild-type state. This analysis was generated using a set of 1,008 genes that were significantly altered in both the CD12 vs. DSS and DSS vs. Control comparisons. Each column represents an individual mouse sample, and each row represents one of these significant genes. The color scale indicates relative expression levels (red, high; blue, low). Heatmap of transcriptomic profiles in CD12-treated colonic tissue. (h) Time-course qPCR analysis (n = 3) of pro-inflammatory cytokines Il1b and Il6 shows dynamic suppression by CD12 post-treatment. (i, j) ELISA quantification confirms reduced IL-1β (i) and IL-6 (j) protein levels in colon lysates after CD12 administration (n = 3). (k) Heatmap of qRT-PCR (n = 3) results showing expression levels of marker genes for various intestinal cell types – including stem, goblet, Paneth, and enteroendocrine cells – indicating restoration of lineage maker expression upon CD12 treatment. Data are representative of at least three biologically independent experiments. and are presented as mean ± s.d. Statistical comparisons were conducted using two-way ANOVA (a, b, h) or unpaired two-tailed Student’s t-test (c, d, f, i, j).