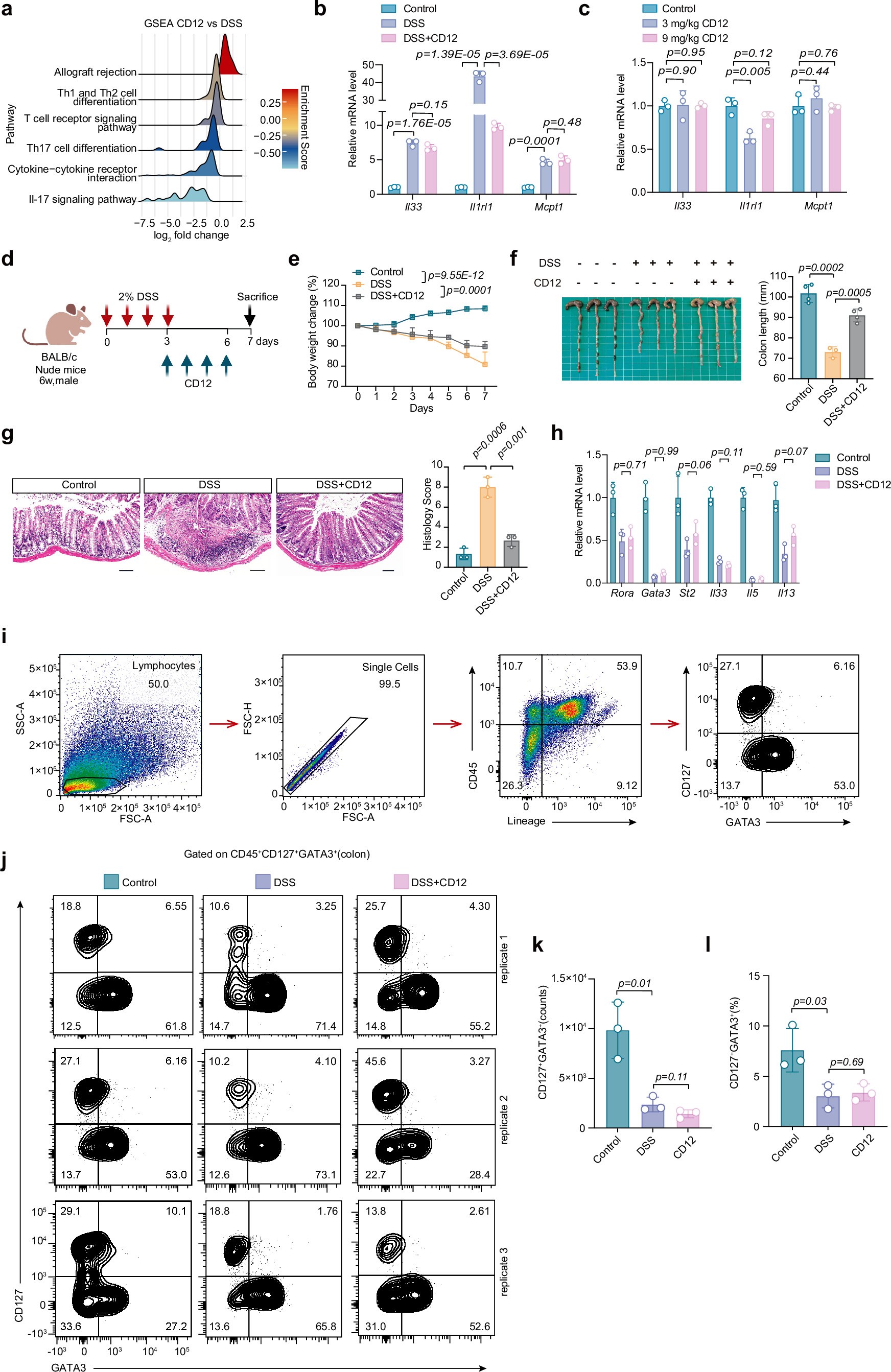
Extended Data Fig. 7: CD12 promotes intestinal regeneration in BALB/c nude mice.
From: Fungal commensal promotes intestinal repair via its secreted peptide in mice

(a) GSEA of CD12-treated DSS colitis mice showed downregulated IL-17 signaling, with no significant change in Th1/Th2 or Th17 pathways. (b, c) qRT-PCR analysis of Il33, St2, and Mcpt1 in colons from (b) CD12-treated colitis mice and (c) naïve mice receiving CD12 (3 or 9 mg/kg) (n = 3 per group). (d) Schematic of the DSS colitis model in T cell-deficient BALB/c nude mice. (e) In nude mice (control, n = 4; DSS, n = 3; DSS + CD12, n = 4), CD12 mitigated DSS-induced weight loss. (f) Representative images and colon length measurements (same cohorts as e) show morphological rescue by CD12. (g) H&E staining (n = 3) reveals restored crypt architecture in CD12-treated mice. Scale bar = 100 µm. (h) qRT-PCR of ILC2-associated genes (Rora, Gata3, St2, Il33, Il5, Il13) in colons (n = 3). (i) Gating strategy for colonic ILC2s (representative sample from control, replicate 2, Extended Data Fig. 7j). (j) Flow cytometry plots of ILC2s (Lin−CD127+GATA3+) in Control, DSS, and DSS + CD12 groups (n = 3). (k, l) Absolute numbers (k) and frequencies (l) of colonic ILC2s (n = 3). Data are from ≥3 independent experiments (mean ± s.d.). Statistics: two-way ANOVA (e) or unpaired two-tailed t-test (b, c, f-h, k, l). Panel d created with BioRender.com.