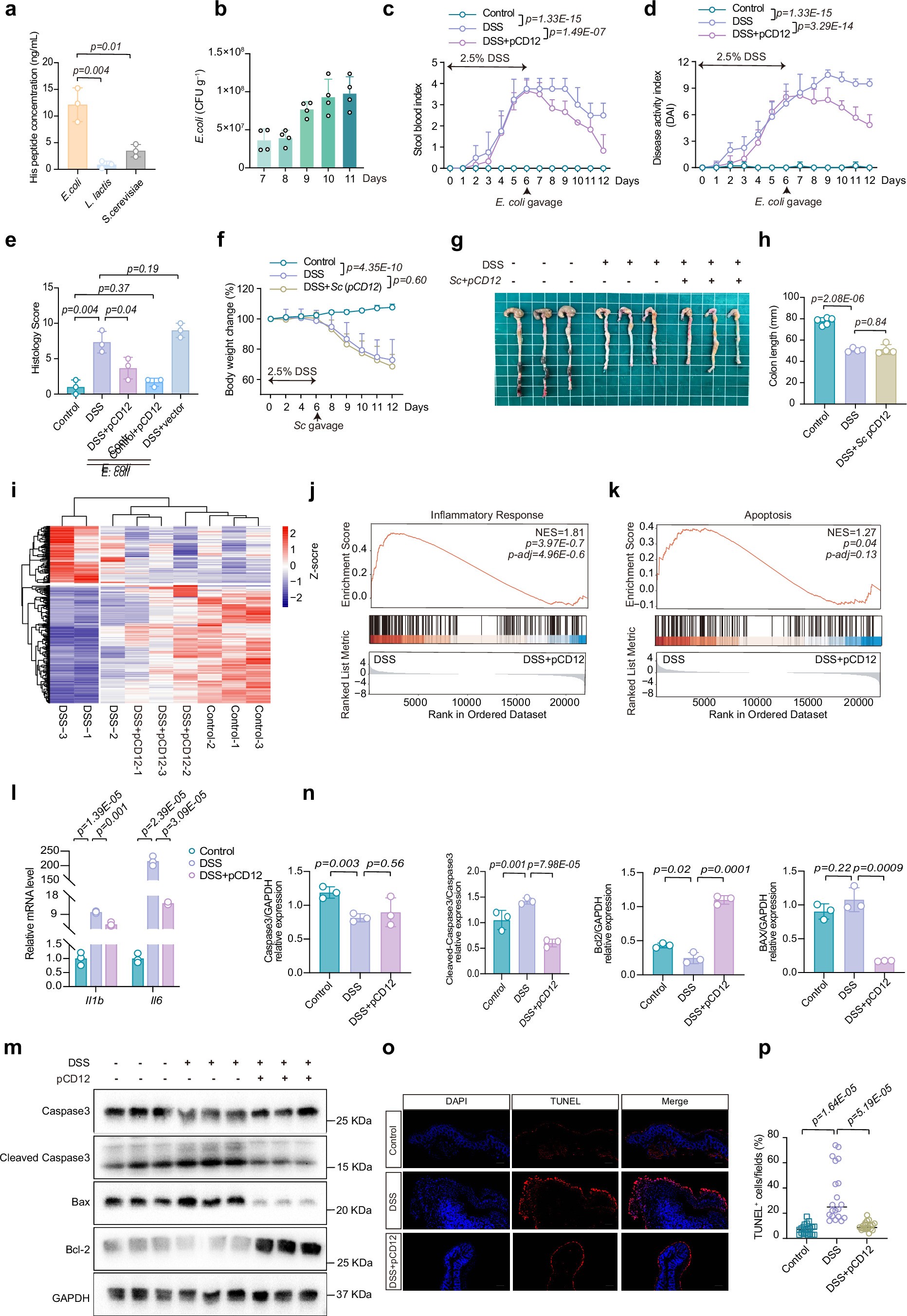
Extended Data Fig. 8: Functional validation of probiotic CD12 in DSS-induced colitis and its attenuation of inflammation and apoptosis.
From: Fungal commensal promotes intestinal repair via its secreted peptide in mice

(a) CD12 expression in engineered E. coli, S. cerevisiae, and L. lactis supernatants (n = 3). (b) Fecal CFU of kanamycin-resistant E. coli over time (n = 4). (c, d) Fecal blood scores (c) and disease activity index (d) in control (n = 5), DSS (n = 4), and DSS + E. coli-CD12 (n = 6) mice. (e) Histopathological scoring of colon sections (n = 3). (f) Body weight trajectories show limited benefit from S. cerevisiae-CD12 in DSS mice (control n = 5, DSS n = 4, DSS+Sc-CD12 n = 4). (g, h) Representative colon images (g) and length measurements (h, same cohorts as f). (i) Heatmap of colonic RNA-seq (n = 3) reveals E. coli-CD12 restores a wild-type-like expression profile (224 significant genes). (j, k) GSEA shows downregulation of inflammatory (j) and apoptosis-related (k) genes in E. coli-CD12-treated tissues (n = 3; Benjamini–Hochberg-corrected permutation test). (l) qRT-PCR confirms suppression of Il1b and Il6 by E. coli-CD12 (n = 3). (m, n) Immunoblotting (m) and quantification (n) show reduced cleaved Caspase-3 and increased Bcl-2 (n = 3). (o, p) TUNEL staining (o) and quantification (p) demonstrate decreased apoptosis in E. coli-CD12-treated colons (n = 20 fields). Data are from ≥3 independent experiments (mean ± s.d.). Statistics: unpaired two-tailed t-test (a, e, h, l, n, p) or two-way ANOVA (c, d, f).