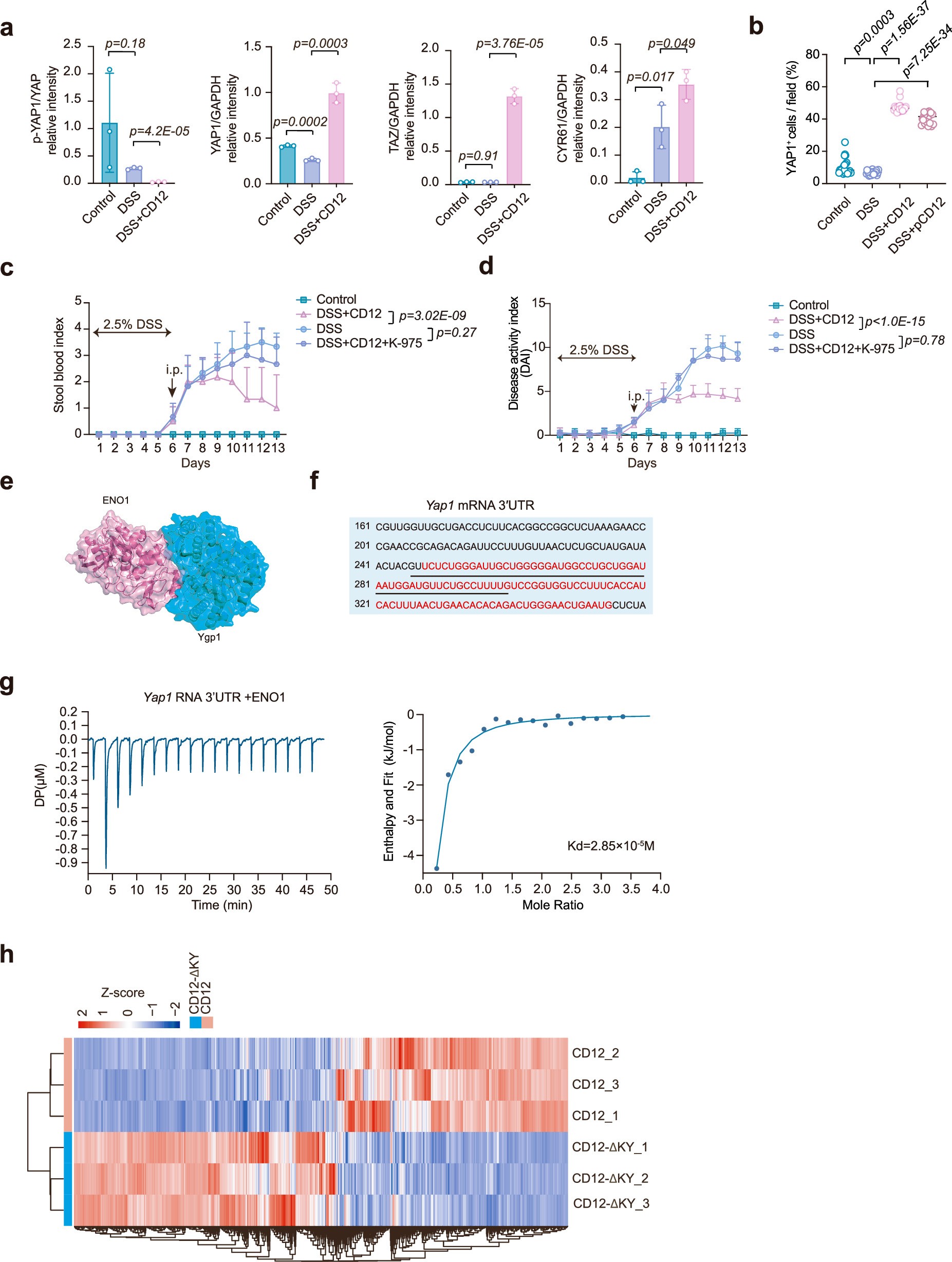
Extended Data Fig. 10: CD12 promotes YAP1 protein levels by binding ENO1 and enhancing its interaction with Yap1 3’UTR.
From: Fungal commensal promotes intestinal repair via its secreted peptide in mice

(a) Quantitative analysis of YAP1 intensity in colonic sections shows increased YAP1 signal upon CD12 treatment(n = 20). (b) Densitometric quantification of YAP1 protein expression from immunoblots in IOs treated with CD12, confirming protein level upregulation (n = 3). (c, d) Effects of K-975 co-treatment on fecal blood scores (a) and DAI (b) (using the same mouse cohorts and n numbers as in Fig. 5n). (e) Molecular docking model illustrates the predicted interaction interface between ENO1 and the Ygp1. (f) Yap1 3’UTR sequence. The red-colored sequence represents the DNA fragment used for gene cloning for luciferase assay, while the underlined sequence denotes the synthesized RNA sequence for ITC and SPR assays. (g) ITC analysis confirms direct binding between Yap1 3’UTR and recombinant human ENO1 with measurable binding affinity. (h) Heatmap of differentially expressed genes in IOs treated with CD12 or CD12-ΔKY. RNA samples from Extended Data Fig. 9a and CD12-ΔKY samples were collected and processed for RNA-seq concurrently. Transcriptomic profiles (n = 3) for CD12 samples in Extended Data Fig. 10h were derived from Fig. 5c and Extended Data Fig. 9a. Data are representative of at least three biologically independent experiments. and are presented as mean ± s.d. Statistical comparisons were conducted using unpaired two-tailed Student’s t-test (a, b) or two-way ANOVA (c, d).