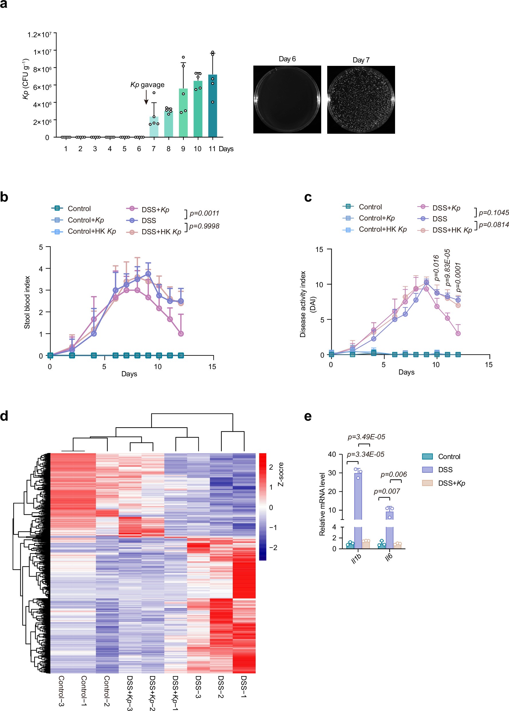
Extended Data Fig. 2: CD12 alleviates colonic inflammation in DSS-induced colitis.
From: Fungal commensal promotes intestinal repair via its secreted peptide in mice

(a) Viable Kp loads in fecal samples were quantitatively assessed throughout the experimental period. Fungal CFU counts (n = 5) were continuously monitored, and representative culture images are shown. (b) Fecal blood scores demonstrate a significant reduction in rectal bleeding in the Kp group compared to DSS-only controls (using the same mouse cohorts and n numbers as in Fig. 1i). (c) DAI scores over time. Results were analyzed using two-way ANOVA, and showed no overall significance. Specific time points was evaluated using unpaired t-tests, comparing the DSS and DSS + CD12 groups on days 10, 11, and 12 (using the same mouse cohorts and n numbers as in Fig. 1i). (d) Heatmap of colonic RNA-seq data (n = 3) reveals that Kp treatment restores a gene expression profile more reminiscent of the wild-type sample. This analysis was generated using a set of 1,043 genes that were significantly altered in both the Kp vs DSS and DSS vs Control comparisons. Each column represents an individual mouse sample, and each row represents one of these significant genes. The color scale indicates relative expression levels (red, high; blue, low). (e) Quantitative qRT-PCR analysis (n = 3) confirms significant suppression of pro-inflammatory cytokines Il1b and Il6 in colonic tissue upon Kp treatment. Data are representative of at least three biologically independent experiments. and are presented as mean ± s.d. Statistical comparisons were conducted using two-way ANOVA (b, c) unpaired two-tailed Student’s t-test (day 10, 11, 12 of c and e).