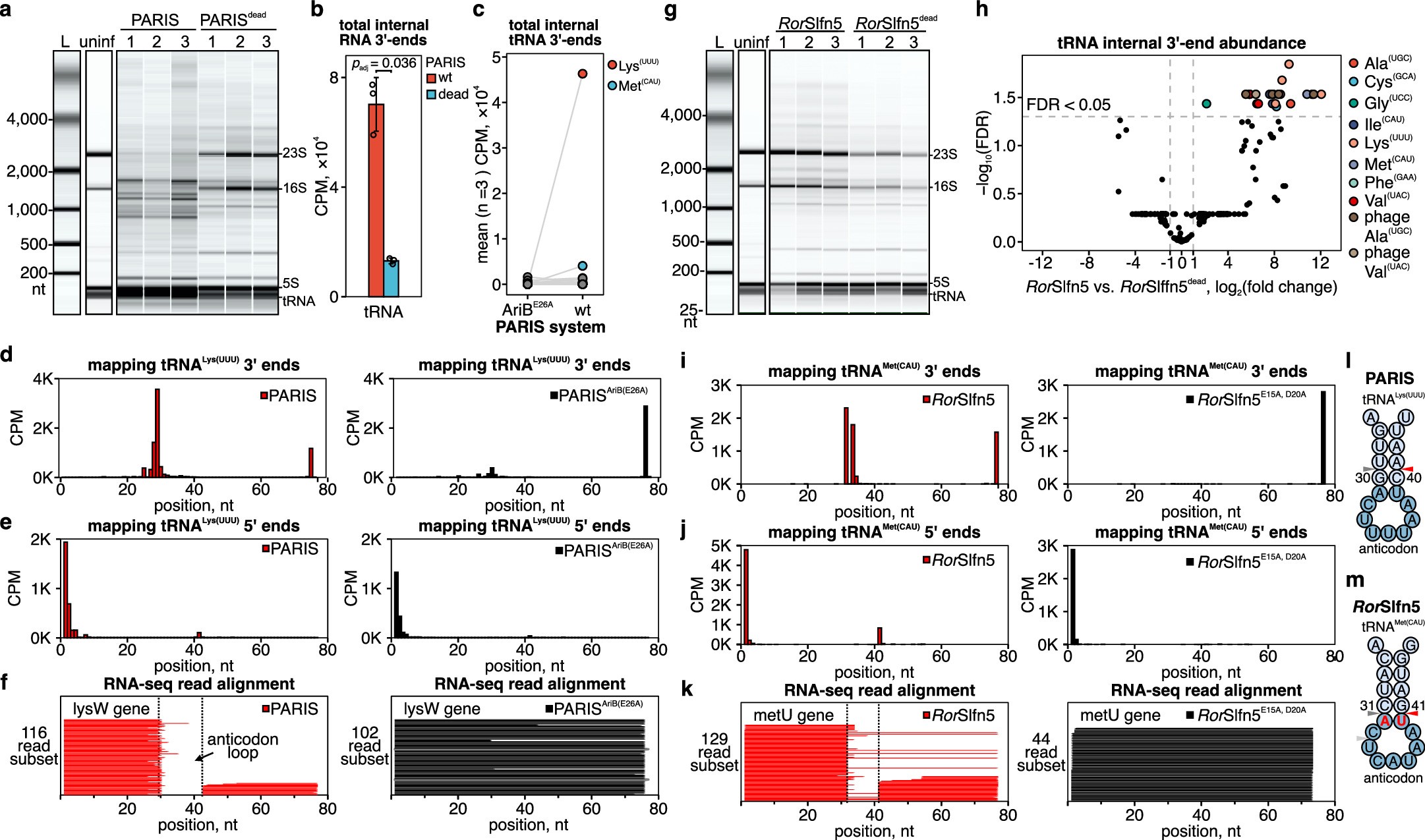
Extended Data Fig. 6: Phage-activated RorSlfn5 cleaves tRNA anticodon arm.

a, Agilent 2100 Bioanalyzer gel image for total RNA extracted 30 min post T5 phage infection of MG1655 expressing active PARIS defense or its inactive mutant [PARISdead; AriB(E26A) mutation]. 1,2,3 – biological replicates. Red asterisks mark phage-associated transcripts absent in the uninfected (uninf) control. b, quantification of total 3′-end abundance in tRNA from phage-infected cells expressing PARIS defense vs. PARISdead control. Data is shown as the mean of three biological replicates ± S.D. Means were compared using a two-sided Welch’s t-test. **p < 0.01.c, quantification of total 3′-ends counts in specific tRNAs. Data is shown as the mean of three biological replicates. d-e, position-specific mapping of 3′-ends (d) and 5′-ends (e) in tRNALys(UUU) in cells with active (left) or inactive (right) PARIS defense. Data is shown as the mean of three biological replicates. f, alignment of sequencing reads to the lysW gene of MG1655 cells in cells with active (left) or inactive (right) PARIS defense. One representative replicate of three biological replicates is shown. g, Agilent 2100 Bioanalyzer gel image for total RNA extracted 30 min post T5 phage infection of MG1655 expressing active RorSlfn5 defense or its inactive mutant (RorSlfnE15A, D20A). 1,2,3 – biological replicates. Red asterisks mark phage-associated transcripts absent in the uninfected (uninf) control. h, position-specific quantification of internal tRNA 3′-ends in cells expressing active vs. inactive RorSlfn5 defense. FDR – false discovery rate. i-j, position-specific mapping of 3′-ends (i) and 5′-ends (j) in tRNAMet(CAU) in cells with active (left) or inactive (right) RorSlfn5 defense. Data is shown as the mean of three biological replicates. k, alignment of sequencing reads to the metU gene of MG1655 cells in cells with active (left) or inactive (right) RorSlfn5 defense. One representative replicate of three biological replicates is shown. l, position of PARIS nuclease-dependent RNA ends in tRNALys(UUU). The red triangle shows the position of mapped internal 5′-ends; the gray triangle shows the position of mapped internal 3′-ends. m, same for RorSlfn5 nuclease-dependent RNA ends in tRNAMet(CAU).