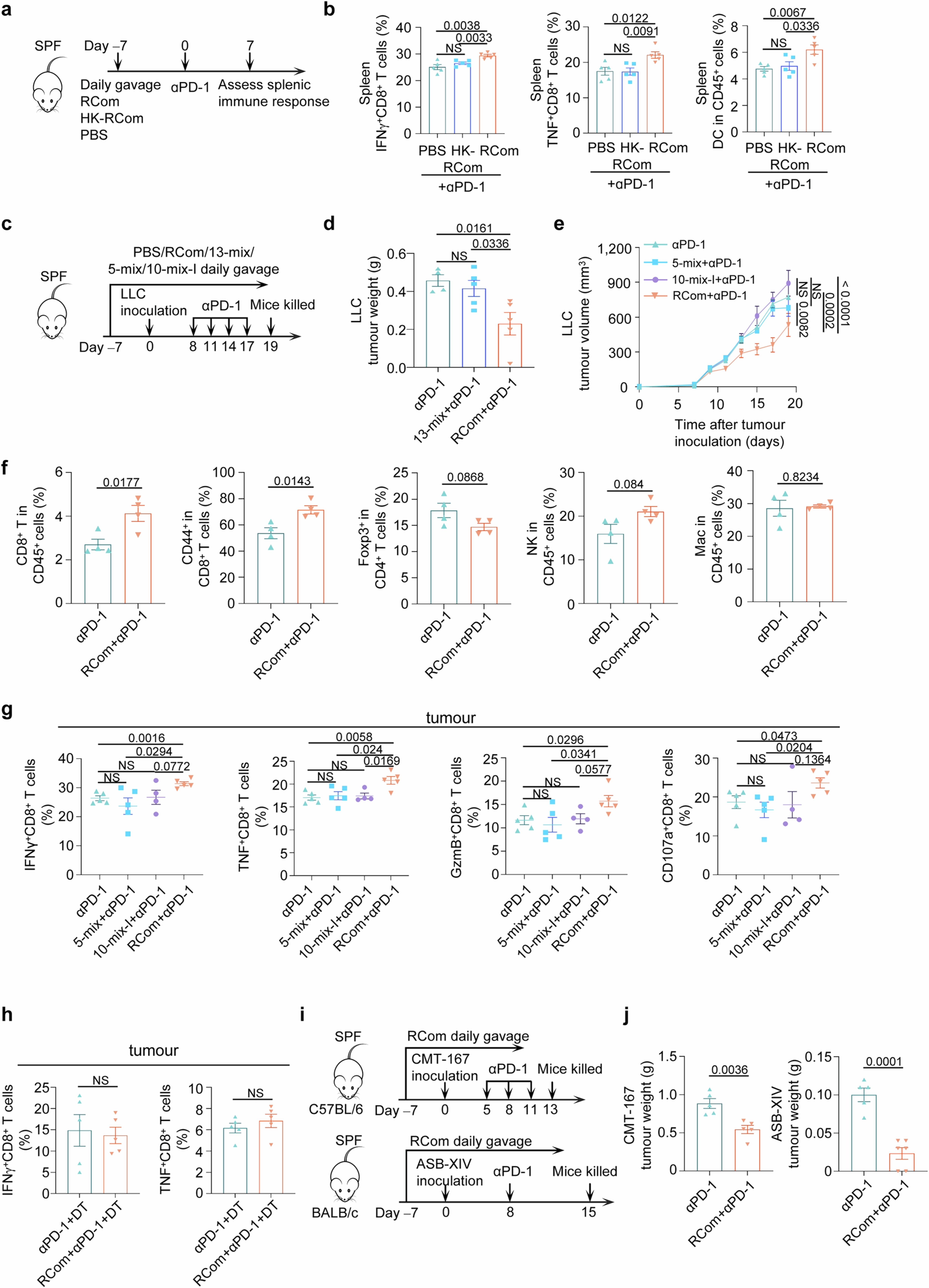
Extended Data Fig. 8: RCom species act together to enhance anti-tumour immunity and anti-PD-1 efficacy.

a,b, SPF C57BL/6 mice were i.p. injected with an anti-PD-1 antibody. Supplementation with RCom, heat-kiled (HK) RCom, or PBS daily by oral gavage started one week before anti-PD-1 treatment. Schematic of the experimental setup is shown (a). Percentages of IFNγ+ and TNF+ in CD8+ T cells and DCs in CD45+ cells in spleens from the mice were determined by flow cytometry (b) (n = 5 mice per group). c‒g, SPF C57BL/6 mice were injected s.c. with LLC tumour followed by anti-PD-1 treatment. Supplementation of the indicated bacterial mixtures daily by oral gavage started one week before tumor inoculation. Schematic of the experimental setup is shown (c). Tumour weight at termination in PBS- (n = 4) or RCom- (n = 5) or 13-mix-fed (n = 5) mice (d) and tumor growth in mice supplemented with RCom- (n = 5) or 5-mix (n = 5) or 10-mix-I (n = 4) or PBS (n = 5) (e) were measured. Percentages of CD8+ T cells in CD45+ cells, CD44+ cells in CD8+ T cells, Foxp3+ (Treg) cells in CD4+ T cells, NK cells in CD45+ cells, macrophage (Mac) in CD45+ cells in the tumours (f) (n = 4 mice per group), IFNγ+, TNF+, GzmB+, CD107a+ among CD8+ T cells in the tumour (g) (10-mix-I, n = 4; RCom, 5-mix, PBS, n = 5 mice per group) from mice supplemented with RCom or its subsets were determined by flow cytometry. h, Effect of DC depletion on proportions of IFNγ+ and TNF+ among CD8+ T cells in the tumour from mice supplemented with RCom or PBS. DCs were depleted by i.p. injection of diphtheria toxin (DT). n = 5 mice per group. i,j, SPF C57BL/6 or BALB/c mice were injected s.c. with CMT-167 or ASB-XIV tumours followed by anti-PD-1 treatment. Supplementation of RCom or PBS daily by oral gavage started one week before tumour inoculation. Schematic of the experimental setup is shown (i) (n = 5 mice per group). Tumour weight of CMT-167 and ASB-XIV at termination was measured (j) (αPD-1, n = 5; RCom+αPD-1, n = 6). Data are mean and s.e.m. Two-way ANOVA (e) or two-tailed unpaired t-test (b, d, f‒h, j). NS, not significant.