Abstract
Targeting the gut microbiota is a promising strategy to enhance the efficiency of cancer immunotherapy; however, success has been limited. Here we combined metagenomic analysis and in silico prediction to identify bacterial species associated with immunotherapy response in patients with non-small-cell lung cancer. We constructed a defined consortium (RCom) of 15 bacterial species, most of which were isolated from responder patient faeces, associated with improved clinical response to anti-programmed cell death protein 1 (PD-1) treatment. Metabolic models and in vitro experiments revealed that RCom is a stable and cooperative community, and in vivo experiments showed that RCom engrafts and produces immunomodulatory metabolites. Oral administration of RCom improved the anti-tumour activity of anti-PD-1 by increasing the intratumoural infiltration and cytotoxic function of CD8+ T cells in syngeneic tumour models and across mice with heterogeneity in baseline gut microbiota composition. RCom supplementation also limited anti-PD-1 resistance in mice conferred by faecal microbiota transplantation from individual non-responsive patients. These findings suggest that RCom is a potential adjuvant to improve responsiveness to anti-PD-1 therapy in cancer.
This is a preview of subscription content, access via your institution
Access options
Access Nature and 54 other Nature Portfolio journals
Get Nature+, our best-value online-access subscription
$32.99 / 30 days
cancel any time
Subscribe to this journal
Receive 12 digital issues and online access to articles
$119.00 per year
only $9.92 per issue
Buy this article
- Purchase on SpringerLink
- Instant access to the full article PDF.
USD 39.95
Prices may be subject to local taxes which are calculated during checkout





Similar content being viewed by others
Data availability
Whole-genome shotgun sequencing data of human faecal samples (accession number PRJNA1195622), genomic sequences of the 10 isolated strains (PRJNA1312235), 16S rRNA (PRJNA1193840) and whole-genome shotgun sequencing data (PRJNA1196516) of mouse caecal samples have been deposited in the National Institutes of Health Sequence Read Archive. The proteomics data have been deposited in the PRIDE repository (PXD064618). Source data are provided with this paper.
Code availability
The code for metabolic interaction analysis and Cox regression analysis of survival generated in this study is available via GitHub at http://github.com/zhouhaiyan5555/RCom (ref. 69).
References
Ribas, A. & Wolchok, J. D. Cancer immunotherapy using checkpoint blockade. Science 359, 1350–1355 (2018).
Robert, C. et al. Anti-programmed-death-receptor-1 treatment with pembrolizumab in ipilimumab-refractory advanced melanoma: a randomised dose-comparison cohort of a phase 1 trial. Lancet 384, 1109–1117 (2014).
Motzer, R. J. et al. Nivolumab plus ipilimumab versus sunitinib in first-line treatment for advanced renal cell carcinoma: extended follow-up of efficacy and safety results from a randomised, controlled, phase 3 trial. Lancet Oncol. 20, 1370–1385 (2019).
Reck, M. et al. Pembrolizumab versus chemotherapy for PD-L1-positive non-small-cell lung cancer. N. Engl. J. Med. 375, 1823–1833 (2016).
Bagchi, S., Yuan, R. & Engleman, E. G. Immune checkpoint inhibitors for the treatment of cancer: clinical impact and mechanisms of response and resistance. Annu. Rev. Pathol. 16, 223–249 (2021).
Topalian, S. L. et al. Five-year survival and correlates among patients with advanced melanoma, renal cell carcinoma, or non-small cell lung cancer treated with nivolumab. JAMA Oncol. 5, 1411–1420 (2019).
Postow, M. A., Sidlow, R. & Hellmann, M. D. Immune-related adverse events associated with immune checkpoint blockade. N. Engl. J. Med. 378, 158–168 (2018).
Vetizou, M. et al. Anticancer immunotherapy by CTLA-4 blockade relies on the gut microbiota. Science 350, 1079–1084 (2015).
Sivan, A. et al. Commensal Bifidobacterium promotes antitumor immunity and facilitates anti-PD-L1 efficacy. Science 350, 1084–1089 (2015).
Jin, Y. et al. The diversity of gut microbiome is associated with favorable responses to anti-programmed death 1 immunotherapy in Chinese patients with NSCLC. J. Thorac. Oncol. 14, 1378–1389 (2019).
Derosa, L. et al. Negative association of antibiotics on clinical activity of immune checkpoint inhibitors in patients with advanced renal cell and non-small-cell lung cancer. Ann. Oncol. 29, 1437–1444 (2018).
Pinato, D. J. et al. Association of prior antibiotic treatment with survival and response to immune checkpoint inhibitor therapy in patients with cancer. JAMA Oncol. 5, 1774–1778 (2019).
Routy, B. et al. Gut microbiome influences efficacy of PD-1-based immunotherapy against epithelial tumors. Science 359, 91–97 (2018).
Gopalakrishnan, V. et al. Gut microbiome modulates response to anti-PD-1 immunotherapy in melanoma patients. Science 359, 97–103 (2018).
Matson, V. et al. The commensal microbiome is associated with anti-PD-1 efficacy in metastatic melanoma patients. Science 359, 104–108 (2018).
Baruch, E. N. et al. Fecal microbiota transplant promotes response in immunotherapy-refractory melanoma patients. Science 371, 602–609 (2020).
Davar, D. et al. Fecal microbiota transplant overcomes resistance to anti-PD-1 therapy in melanoma patients. Science 371, 595–602 (2021).
Fernandes, M. R., Aggarwal, P., Costa, R. G. F., Cole, A. M. & Trinchieri, G. Targeting the gut microbiota for cancer therapy. Nat. Rev. Cancer 22, 703–722 (2022).
Simpson, R. C., Shanahan, E. R., Scolyer, R. A. & Long, G. V. Towards modulating the gut microbiota to enhance the efficacy of immune-checkpoint inhibitors. Nat. Rev. Clin. Oncol. 20, 697–715 (2023).
Lee, K. A., Shaw, H. M., Bataille, V., Nathan, P. & Spector, T. D. Role of the gut microbiome for cancer patients receiving immunotherapy: dietary and treatment implications. Eur. J. Cancer 138, 149–155 (2020).
Vazquez-Castellanos, J. F., Biclot, A., Vrancken, G., Huys, G. R. & Raes, J. Design of synthetic microbial consortia for gut microbiota modulation. Curr. Opin. Pharmacol. 49, 52–59 (2019).
Cheng, A. G. et al. Design, construction, and in vivo augmentation of a complex gut microbiome. Cell 185, 3617–3636.e19 (2022).
Kelly, B. J., Kwon, J. H. & Woodworth, M. H. Escape velocity—the launch of microbiome therapies. J. Infect. Dis. 230, 2–4 (2024).
Terveer, E. M. et al. Human transmission of blastocystis by fecal microbiota transplantation without development of gastrointestinal symptoms in recipients. Clin. Infect. Dis. 71, 2630–2636 (2020).
Skelly, A. N., Sato, Y., Kearney, S. & Honda, K. Mining the microbiota for microbial and metabolite-based immunotherapies. Nat. Rev. Immunol. 19, 305–323 (2019).
Tanoue, T. et al. A defined commensal consortium elicits CD8 T cells and anti-cancer immunity. Nature 565, 600–605 (2019).
Spreafico, A. et al. First-in-class Microbial Ecosystem Therapeutic 4 (MET4) in combination with immune checkpoint inhibitors in patients with advanced solid tumors (MET4-IO Trial). Ann. Oncol. 34, 520–530 (2023).
Oliva, I. G. et al. 607 MCGRAW trial: evaluation of the safety and efficacy of an oral microbiome intervention (SER-401) in combination with nivolumab in first line metastatic melanoma patients. J. Immunother. Cancer https://doi.org/10.1136/jitc-2022-SITC2022.0607 (2022).
Kang, X., Lau, H. C.-H. & Yu, J. Modulating gut microbiome in cancer immunotherapy: harnessing microbes to enhance treatment efficacy. Cell Rep. Med. 5, 101478 (2024).
Glitza, I. C. et al. Randomized placebo-controlled, biomarker-stratified phase Ib microbiome modulation in melanoma: impact of antibiotic preconditioning on microbiome and immunity. Cancer Discov. 14, 1161–1175 (2024).
Derosa, L. et al. Gut bacteria composition drives primary resistance to cancer immunotherapy in renal cell carcinoma patients. Eur. Urol. 78, 195–206 (2020).
McCulloch, J. A. et al. Intestinal microbiota signatures of clinical response and immune-related adverse events in melanoma patients treated with anti-PD-1. Nat. Med. 28, 545–556 (2022).
Andrews, M. C. et al. Gut microbiota signatures are associated with toxicity to combined CTLA-4 and PD-1 blockade. Nat. Med. 27, 1432–1441 (2021).
Ramoneda, J., Jensen, T. B. N., Price, M. N., Casamayor, E. O. & Fierer, N. Taxonomic and environmental distribution of bacterial amino acid auxotrophies. Nat. Commun. 14, 7608 (2023).
Gould, A. L. et al. Microbiome interactions shape host fitness. Proc. Natl Acad. Sci. USA 115, E11951–E11960 (2018).
Van Der Lelie, D. et al. Rationally designed bacterial consortia to treat chronic immune-mediated colitis and restore intestinal homeostasis. Nat. Commun. 12, 3015 (2021).
Magnusdottir, S. et al. Generation of genome-scale metabolic reconstructions for 773 members of the human gut microbiota. Nat. Biotechnol. 35, 81–89 (2017).
Zelezniak, A. et al. Metabolic dependencies drive species co-occurrence in diverse microbial communities. Proc. Natl Acad. Sci. USA 112, 6449–6454 (2015).
Kost, C., Patil, K. R., Friedman, J., Garcia, S. L. & Ralser, M. Metabolic exchanges are ubiquitous in natural microbial communities. Nat. Microbiol. 8, 2244–2252 (2023).
Derosa, L. et al. Custom scoring based on ecological topology of gut microbiota associated with cancer immunotherapy outcome. Cell 187, 3373–3389.e16 (2024).
Derosa, L. et al. Intestinal Akkermansia muciniphila predicts clinical response to PD-1 blockade in patients with advanced non-small-cell lung cancer. Nat. Med. 28, 315–324 (2022).
Liu, R. et al. Gut microbial structural variation associates with immune checkpoint inhibitor response. Nat. Commun. 14, 7421 (2023).
Zhang, H. et al. The cyanobacterial ornithine–ammonia cycle involves an arginine dihydrolase. Nat. Chem. Biol. 14, 575–581 (2018).
Gabrielli, N. et al. Unravelling metabolic cross-feeding in a yeast–bacteria community using 13C-based proteomics. Mol. Syst. Biol. 19, e11501 (2023).
Mager, L. F. et al. Microbiome-derived inosine modulates response to checkpoint inhibitor immunotherapy. Science 369, 1481–1489 (2020).
Zmora, N. et al. Personalized gut mucosal colonization resistance to empiric probiotics is associated with unique host and microbiome features. Cell 174, 1388–1405.e21 (2018).
Zeevi, D. et al. Personalized nutrition by prediction of glycemic responses. Cell 163, 1079–1094 (2015).
Liu, H. et al. Ecological dynamics of the gut microbiome in response to dietary fiber. ISME J. 16, 2040–2055 (2022).
Randall, D. W. et al. Batch effect exerts a bigger influence on the rat urinary metabolome and gut microbiota than uraemia: a cautionary tale. Microbiome 7, 127 (2019).
Buckel, W. Energy conservation in fermentations of anaerobic bacteria. Front. Microbiol. 12, 703525 (2021).
Pedley, A. M. & Benkovic, S. J. A new view into the regulation of purine metabolism: the purinosome. Trends Biochem. Sci. 42, 141–154 (2017).
He, Y. et al. Gut microbial metabolites facilitate anticancer therapy efficacy by modulating cytotoxic CD8+ T cell immunity. Cell Metab. 33, 988–1000.e7 (2021).
Suez, J. et al. Personalized microbiome-driven effects of non-nutritive sweeteners on human glucose tolerance. Cell 185, 3307–3328.e19 (2022).
Afrizal, A. et al. Enhanced cultured diversity of the mouse gut microbiota enables custom-made synthetic communities. Cell Host Microbe 30, 1630–1645.e25 (2022).
Xin, W. et al. Root microbiota of tea plants regulate nitrogen homeostasis and theanine synthesis to influence tea quality. Curr. Biol. 34, 868–880.e6 (2024).
Heras-Murillo, I., Adán-Barrientos, I., Galán, M., Wculek, S. K. & Sancho, D. Dendritic cells as orchestrators of anticancer immunity and immunotherapy. Nat. Rev. Clin. Oncol. 21, 257–277 (2024).
Garris, C. S. et al. Successful anti-PD-1 cancer immunotherapy requires T cell-dendritic cell crosstalk involving the cytokines IFN-gamma and IL-12. Immunity 49, 1148–1161.e7 (2018).
Luu, M. et al. Microbial short-chain fatty acids modulate CD8+ T cell responses and improve adoptive immunotherapy for cancer. Nat. Commun. 12, 4077 (2021).
Wang, T. et al. Inosine is an alternative carbon source for CD8+ T cell function under glucose restriction. Nat. Metab. 2, 635–647 (2020).
Poyet, M. et al. A library of human gut bacterial isolates paired with longitudinal multiomics data enables mechanistic microbiome research. Nat. Med. 25, 1442–1452 (2019).
Soto-Martin, E. C. et al. Vitamin biosynthesis by human gut butyrate-producing bacteria and cross-feeding in synthetic microbial communities. mBio 11, e00886–00820 (2020).
Desai, M. S. et al. A dietary fiber-deprived gut microbiota degrades the colonic mucus barrier and enhances pathogen susceptibility. Cell 167, 1339–1353.e21 (2016).
Watson, A. R. et al. Metabolic independence drives gut microbial colonization and resilience in health and disease. Genome Biol. 24, 78 (2023).
Han, Y. et al. scRNA-seq profiling of neonatal and adult thymus-derived CD4+ T cells by a T cell origin-time tracing model. J. Mol. Cell. Biol. 14, mjac072 (2022).
Zeng, X. et al. Gut bacterial nutrient preferences quantified in vivo. Cell 185, 3441–3456.e19 (2022).
Han, S. et al. A metabolomics pipeline for the mechanistic interrogation of the gut microbiome. Nature 595, 415–420 (2021).
Xi, H. et al. A bacterial spermidine biosynthetic pathway via carboxyaminopropylagmatine. Sci. Adv. 9, eadj9075 (2023).
Han, J., Lin, K., Sequeira, C. & Borchers, C. H. An isotope-labeled chemical derivatization method for the quantitation of short-chain fatty acids in human feces by liquid chromatography-tandem mass spectrometry. Anal. Chim. Acta 854, 86–94 (2015).
Zhou, H. et al. A clinic responder-derived defined microbial consortium enhances anti-PD-1 immunotherapy efficacy in mice. Zenodo https://doi.org/10.5281/zenodo.18265182 (2026).
Acknowledgements
We thank X. Xu, S. Wang and W. Hu for technical assistance on metabolomic and proteomic analyses. This work was supported by the National Natural Science Foundation of China grant 82241228 (to Y.W. and C.Y.), 82241227 (to S.L.), 82030045 (to S.L.), 32230060 (to C.Y.), 31925001 (to C.Y.) and 82073152 (to L.X.); National Multi-disciplinary Treatment Project for Major Diseases 2020NMDTP (to S.L.); Shanghai Program for Outstanding Medical Academic Leader 2022LJ016 (to Y.W.); Collaborative Innovation Center for Clinical and Translational Science by Ministry of Education & Shanghai CCTS-202407PT (to S.L.) and CCTS-202508PT (to S.L.); Shanghai Chest Hospital Basic Research Project 2023YNKT-1 (to S.L.); and Shanghai Key Laboratory of Thoracic Tumor Biotherapy 2025SZ1710 (to S.L.).
Author information
Authors and Affiliations
Contributions
C.Y., Y.W. and S.L. conceived the project. H.Z. performed most of the experiments, analysed data and wrote the paper. R.S. performed immunological analyses and some animal experiments. X.N. performed bioinformatic analysis and bacterial community design. L.X. collected and analysed clinical data. H.D. performed metagenomic sequencing on human faecal samples. Y.L. performed proteomic and metabolomic experiements and analysed the data. S.H. and W.D. provided technical assistance and essential materials. X.Z. and Y.Y. collected human samples. G.-P.Z. contributed to the experimental design and discussion. Y.W. and S.L. supervised tumour models and analysed data. C.Y. designed experiments, analysed data and wrote the paper.
Corresponding authors
Ethics declarations
Competing interests
C.Y., R.S., H.Z., Y.W. and S.L. have a patent pending related to this work (Chinese patent application number 2025110199804). The other authors declare no competing interests.
Peer review
Peer review information
Nature Microbiology thanks Sean Gibbons, Hansoo Park and the other, anonymous, reviewer(s) for their contribution to the peer review of this work. Peer reviewer reports are available.
Additional information
Publisher’s note Springer Nature remains neutral with regard to jurisdictional claims in published maps and institutional affiliations.
Extended data
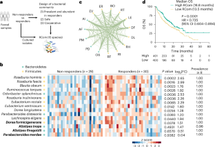
Extended Data Fig. 1 Design of the defined bacterial consortium RCom.
a, Schematic of the design process. The key criteria for selecting the 15 bacterial species for the RCom are shown in colored boxes. Based on metagenomic shotgun sequencing of faecal samples from anti-PD-1-treated NSCLC patients, the bacterial species enriched (LDA score ≥ 3.0) and prevalent (prevalence = 1.0) in the responder group were identified. For safety, the species associated with ≥grade 3 irAEs or harboring putative toxins or multiple drug-resistant genes were excluded. Lastly, a metabolically cooperative community was predicted based on metabolic interaction simulations. b, Selection of bacterial species based on enrichment and prevalence in responders and safety rule. The bacterial species that meet the criteria are shown in green boxes, whereas those excluded are denoted by bold X. c, Metabolic model-based prediction of interspecies interactions in bacterial communities. Calculated competition (MRO) and cooperation (SMETANA) scores for different sizes of bacterial communities are shown on the right. The SMETANA score was normalized by community size. Arrow indicates the RCom. d, Number of predicted intra- and inter-phylum cross-feeding interactions within the 11 core members and the RCom. e, Metabolite classes predicted to be exchanged between the RCom members. Compound classification is based on the Human Metabolome Database (HMDB). f, Top 20 potential cross-fed compounds in the RCom. Amino acids are indicated in brown.
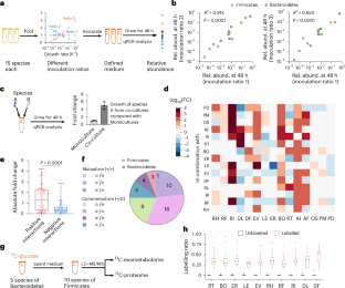
Extended Data Fig. 2 Construction of the bacterial community RCom.
a, Schematic showing the isolation of RCom members from faecal samples from anti-PD-1-responsive patients. b, A neighbor-joining phylogenetic tree of the 15 bacterial strains. Genome sequencing was conducted for the isolated 10 strains. Their closest reference strain was identified by comparing to the NCBI 16S ribosomal RNA sequence database. The RCom subsets (5-mix, 10-mix-I, 10-mix-II, and 10-mix-III) tested in vivo are indicated by colored boxes. c, For comparison, 13 bacterial strains were isolated from faecal samples from non-responder patients. Most of them are enriched in non-responders. Heatmap shows their relative abundances in responders versus non-responders among anti-PD-1-treated NSCLC patients as determined by metagenomic shotgun sequencing.
Extended Data Fig. 3 Community growth and substrate utilization by the RCom members in vitro.
a, The community reaches a stable composition quickly. The relative abundance of each strain was analyzed by qPCR. The two-letter abbreviations of the RCom members are indicated. b, Heat map showing carbohydrate utilization by each of the RCom members. The OD600 values are normalized to the maximum values within each strain and for the same substrate. Data shown in a and b are mean values from three biological replicates.
Extended Data Fig. 4 Metabolic cross-feeding in the RCom as revealed by 13C-proteomic and exometabolomic analyses.
a, Five Bacteroidetes species were grown in a chemically defined medium containing 13C-labelled or unlabelled glucose, and the spent medium was added to the culture of the 10-Firmicutes-species community. Extracellular concentrations of 13C-labelled amino acids during cultivation of the Firmicutes community were measured by LC–MS and normalized to the values at the start of the culture (0 h). Data shown are mean ± s.d. (n = 3 independent experiments). b, Data shown are from three independent biological replicates from 13C-labelled (orange) and unlabelled (black) spent medium experiments. The box plots depict the median, the upper and lower quartiles, and the rest of the distribution. Points that are 1.5 times the inter-quartile range beyond the upper and lower quartiles are considered outliers and shown individually. c, Heat map showing the changes in extracellular concentrations of metabolites after 6 h cultivation of the 10-Firmicutes-species community. The concentration values at 6 h are averaged from three independent experiments and normalized to the values at the start of the culture (0 h). The resulting fold changes (log10 transformed) are shown.
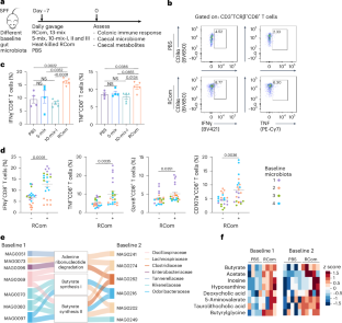
Extended Data Fig. 5 Engraftment of the RCom in SPF mice.
a, SPF mice were supplemented with the RCom (n = 5) or its subsets (PBS, n = 4; 5-mix, n = 4; 10mix-I, n = 5) daily by oral gavage for 7 days. The abundance of each of the 15 species in caecal samples was determined by qPCR and normalized to 16S rRNA level. Each species was denoted by two-letter abbreviation, and the color represents the phyla of the species (Bacteroidetes, blue; Firmicutes, green). b, Heat map showing the changed metabolites in the caecal content of mice supplemented with the indicated bacterial mixtures. Elevated metabolites in RCom- versus subset-supplemented mice are highlighted in red. Exact P values are provided in Source Data. Data in a are mean and s.e.m. Two-tailed unpaired t-test. NS, not significant.
Extended Data Fig. 6 RCom species act together to modulate colonic immune responses.
a, SPF C57BL/6 mice were supplemented with bacterial mixtures or PBS daily by oral gavage for 7 days. The colonic lamina propria cells were analyzed by flow cytometry. Heat map showing the top 15 differentially abundant immune features between RCom- and PBS-supplemented mice. b, Representative flow cytometry plots show the expression of GzmB and CD107a by colonic CD8+ T cells from RCom- or PBS-fed mice. c–e, Percentages of colonic GzmB+ and CD107a+ cells among CD8+ T cells (c), splenic IFNγ+CD8+ and TNF+CD8+ T cells (d), or colonic IFNγ+CD4+ and TNF+CD4+ T cells (e) from mice supplemented with RCom (n = 5), its subsets 5-mix (n = 4) or 10-mix-I (n = 5), or PBS (n = 4). f,g, Percentages of IFNγ+, TNF+ of colonic CD8+ T cells from mice supplemented with RCom subsets 10-mix-II or 10-mix-III (f) (n = 5 mice per group) or heat-killed (HK) RCom (g) (PBS, n = 6; HK, n = 5; RCom, n = 5). h, Percentages of CD80+, MHC class I+, and IL-12+ of colonic DCs from mice supplemented with RCom or its subsets. PBS, n = 4 or 5; 5-mix, n = 4; 10-mix-I, 10-mix-II, 10-mix-III, RCom, n = 5 mice per group. Data in c‒h are mean and s.e.m. Two-tailed unpaired t-test. NS, not significant.
Extended Data Fig. 7 RCom supplementation in mice harboring a variety of baseline gut microbiota.
a, Four cohorts of SPF C57BL/6 mice were obtained from different commercial suppliers or the same supplier but in separate shipment batches. The baseline caecal microbiota were analysed by 16S rRNA sequencing. Phylogenetic composition of common bacterial taxa at the phylum level is shown. b, Alpha diversity of baseline caecal microbiota composition. c, Principal coordinate analysis (PCoA) of baseline microbiota composition using weighted UniFrac distances. d, Four cohorts of SPF C57BL/6 mice with different baseline gut microbiota were orally supplemented with RCom or PBS for 7 days. The abundance of each of the 15 species in caecal samples was determined by qPCR and normalized to 16S rRNA level. e, PCoA plot of caecal microbiota composition in RCom- and PBS-fed mice from the four cohorts. f, Metabolic modules and their encoding MAGs enriched in RCom- versus PBS-fed mice from two cohorts (baselines 1 and 2) as determined by metagenomic shotgun sequencing. MAGs were taxonomically classified according to NCBI RefSeq. g, Butyrate synthetic pathway in gut bacteria. Each circle in b–e represents an individual animal. Baseline 1: PBS, RCom, n = 6 mice per group; Baseline 2: PBS, RCom, n = 5 mice per group; Baseline 3: PBS, RCom, n = 5 mice per group; Baseline 4: PBS, RCom, n = 4 mice per group. Data shown in b and d are mean and s.e.m. Two-tailed unpaired t-test.
Extended Data Fig. 8 RCom species act together to enhance anti-tumour immunity and anti-PD-1 efficacy.
a,b, SPF C57BL/6 mice were i.p. injected with an anti-PD-1 antibody. Supplementation with RCom, heat-kiled (HK) RCom, or PBS daily by oral gavage started one week before anti-PD-1 treatment. Schematic of the experimental setup is shown (a). Percentages of IFNγ+ and TNF+ in CD8+ T cells and DCs in CD45+ cells in spleens from the mice were determined by flow cytometry (b) (n = 5 mice per group). c‒g, SPF C57BL/6 mice were injected s.c. with LLC tumour followed by anti-PD-1 treatment. Supplementation of the indicated bacterial mixtures daily by oral gavage started one week before tumor inoculation. Schematic of the experimental setup is shown (c). Tumour weight at termination in PBS- (n = 4) or RCom- (n = 5) or 13-mix-fed (n = 5) mice (d) and tumor growth in mice supplemented with RCom- (n = 5) or 5-mix (n = 5) or 10-mix-I (n = 4) or PBS (n = 5) (e) were measured. Percentages of CD8+ T cells in CD45+ cells, CD44+ cells in CD8+ T cells, Foxp3+ (Treg) cells in CD4+ T cells, NK cells in CD45+ cells, macrophage (Mac) in CD45+ cells in the tumours (f) (n = 4 mice per group), IFNγ+, TNF+, GzmB+, CD107a+ among CD8+ T cells in the tumour (g) (10-mix-I, n = 4; RCom, 5-mix, PBS, n = 5 mice per group) from mice supplemented with RCom or its subsets were determined by flow cytometry. h, Effect of DC depletion on proportions of IFNγ+ and TNF+ among CD8+ T cells in the tumour from mice supplemented with RCom or PBS. DCs were depleted by i.p. injection of diphtheria toxin (DT). n = 5 mice per group. i,j, SPF C57BL/6 or BALB/c mice were injected s.c. with CMT-167 or ASB-XIV tumours followed by anti-PD-1 treatment. Supplementation of RCom or PBS daily by oral gavage started one week before tumour inoculation. Schematic of the experimental setup is shown (i) (n = 5 mice per group). Tumour weight of CMT-167 and ASB-XIV at termination was measured (j) (αPD-1, n = 5; RCom+αPD-1, n = 6). Data are mean and s.e.m. Two-way ANOVA (e) or two-tailed unpaired t-test (b, d, f‒h, j). NS, not significant.
Extended Data Fig. 9 Enhancement of anti-PD-1 efficacy by RCom was not influenced by baseline microbial variations.
a, Schematic of the experimental setup. Three cohorts of SPF mice with different baseline gut microbiota (L1, L2, L3, and B1, B2, B3, respectively) were subject to inoculation of LLC or B16-F10 tumours followed by anti-PD-1 treatment. Daily administration of the RCom started one week before tumour inoculation. b, Shared and unique OTUs between the three baseline microbiota. c,d, LLC tumour growth curve (c) and tumour weight at termination (d) in the three cohorts of anti-PD-1 treated mice supplemented with RCom or PBS. e,f, B16-F10 tumour growth curve (e) and tumour weight at termination (f) in the three cohorts of anti-PD-1 treated mice supplemented with RCom or PBS. g, Percentages of IFNγ+, TNF+, and GzmB+ cells among CD8+ T cells in the LLC tumour and spleen of the three cohorts of mice, as determined by flow cytometry. L1: n = 4 mice per group; L2: n = 5 mice per group; L3: αPD-1, n = 5; RCom+αPD-1, n = 4. B1: n = 5 mice per group; B2: n = 5 mice per group; B3: n = 4 mice per group. Data are mean and s.e.m. Two-way ANOVA (c, e) or two-tailed unpaired t-test (d, f, g).
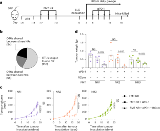
Extended Data Fig. 10 RCom administration restores the anti-tumour activity of anti-PD-1 in mice with FMT from non-responder patients.
a, Schematic of the experimental setup in the RCom prophylactic approach. FMT of faecal samples from three non-responder (NR) patients with NSCLC were individually performed in SPF C57BL/6 mice pretreated with ATB. Mice were inoculated with LLC tumour followed by injection of an anti-PD-1 antibody. Supplementation of the RCom or PBS daily by oral gavage started one week before tumour inoculation. b, Faecal microbial composition of NR donors analyzed by 16S rRNA sequencing. Phylogenetic composition of common bacterial taxa at the phylum level is shown. c, Shared and unique OTUs between the three NR patients (NR3, NR4, and NR5). d,e, LLC tumour growth curve (d) and tumour weight at termination (e) in RCom-supplemented and anti-PD-1-treated mice with FMT from individual NR donors. NR3: n = 5 mice per group; NR4: n = 4 mice per group; NR5: PBS, αPD-1, n = 4 mice per group, RCom+αPD-1, n = 5. f, IHC and quantification of CD8+ T cells in LLC tumour from anti-PD-1 treated mice supplemented with RCom or PBS. Arrow indicates CD8 + T cells. n = 4 mice per group. g, Percentages of IFNγ+CD8+, TNF+CD8+, and GzmB+CD8+ T cells in the tumour of anti-PD-1 treated mice fed with RCom or PBS. n = 5 mice per group. Data are mean and s.e.m. Two-way ANOVA (d) or two-tailed unpaired t-test (e‒g). ns, not significant. h, Despite a profound heterogeneity of the baseline gut microbiota, interspecies interactions within the RCom enabled its optimal engraftment and production of immunomodulatory metabolites including butyrate and inosine. Supplementation of the RCom increased intratumoral infiltration and cytotoxic activity of CD8+ T cells, probably mediated by activation of DCs. Collectively, oral administration of the RCom robustly enhances the efficacy of anti-PD-1 cancer immunotherapy in preclinic models.
Supplementary information
Supplementary Information (download PDF )
Supplementary Figs. 1–6.
Supplementary Tables (download XLSX )
Supplementary Tables 1–17.
Supplementary Data 1 (download XLSX )
Source data for Supplementary Fig. 1.
Supplementary Data 2 (download XLSX )
Source data for Supplementary Fig. 2.
Supplementary Data 3 (download XLSX )
Source data for Supplementary Fig. 3.
Supplementary Data 4 (download XLSX )
Source data for Supplementary Fig. 4.
Supplementary Data 5 (download XLSX )
Source data for Supplementary Fig. 5.
Source data
Source Data Fig. 1 (download XLSX )
Statistical source data.
Source Data Fig. 2 (download XLSX )
Statistical source data.
Source Data Fig. 3 (download XLSX )
Statistical source data.
Source Data Fig. 4 (download XLSX )
Statistical source data.
Source Data Fig. 5 (download XLSX )
Statistical source data.
Source Data Extended Data Fig. 1 (download XLSX )
Statistical source data.
Source Data Extended Data Fig. 2 (download XLSX )
Statistical source data.
Source Data Extended Data Fig. 3 (download XLSX )
Statistical source data.
Source Data Extended Data Fig. 4 (download XLSX )
Statistical source data.
Source Data Extended Data Fig. 5 (download XLSX )
Statistical source data.
Source Data Extended Data Fig. 6 (download XLSX )
Statistical source data.
Source Data Extended Data Fig. 7 (download XLSX )
Statistical source data.
Source Data Extended Data Fig. 8 (download XLSX )
Statistical source data.
Source Data Extended Data Fig. 9 (download XLSX )
Statistical source data.
Source Data Extended Data Fig. 10 (download XLSX )
Statistical source data.
Rights and permissions
Springer Nature or its licensor (e.g. a society or other partner) holds exclusive rights to this article under a publishing agreement with the author(s) or other rightsholder(s); author self-archiving of the accepted manuscript version of this article is solely governed by the terms of such publishing agreement and applicable law.
About this article
Cite this article
Zhou, H., Sun, R., Nie, X. et al. A clinic-responder-derived defined microbial consortium enhances anti-PD-1 immunotherapy efficacy in mice. Nat Microbiol (2026). https://doi.org/10.1038/s41564-026-02279-6
Received:
Accepted:
Published:
Version of record:
DOI: https://doi.org/10.1038/s41564-026-02279-6


