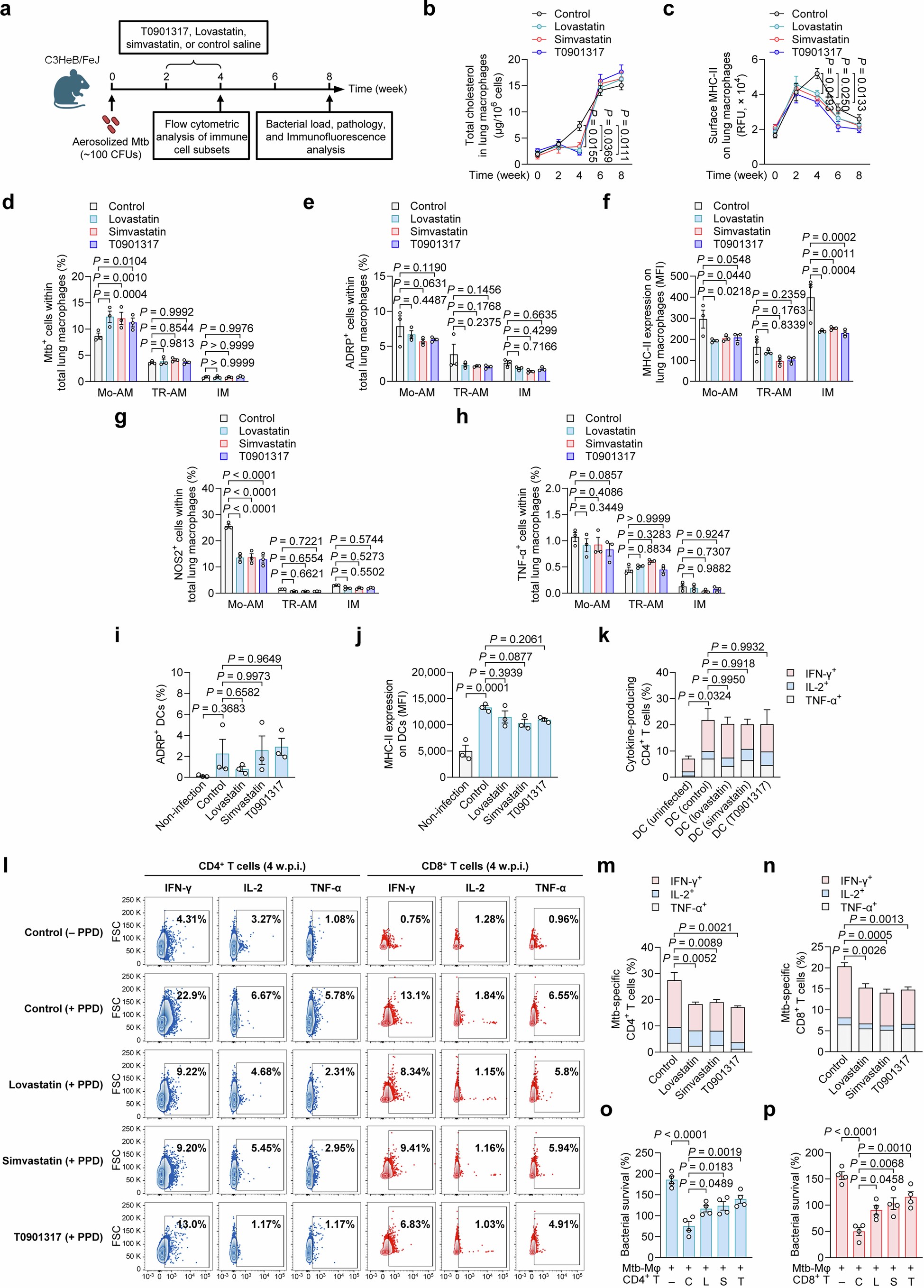
Extended Data Fig. 8: Excessive reduction of cholesterol in lung macrophages during early-stage infection dampens host anti-Mtb immunity.

a, Schematic of the experimental design. Mice were infected with Mtb for 0–8 weeks. During 2–4 weeks post-infection, mice were treated daily with indicated drugs. b,c, Quantification of total cholesterol (b) and surface MHC-II (c) in lung-derived macrophages. d–h, Flow cytometric analysis of Mo-AMs, TR-AMs, and IMs from lungs at 4 weeks post-infection. Shown are frequencies of Mtb+ cells (d), ADRP+ cells (e), surface MHC-II expression (f), NOS2+ cells (g), and TNF-α+ cells (h) among each indicated subset. i,j, Frequencies of ADRP+ cells (i) and surface MHC-II expression (j) among DCs. DCs were obtained from mediastinal lymph nodes of mice at 4 weeks post-infection. k, Frequencies of IFN-γ+, IL-2+, and TNF-α+ cells among CD4+ T cells after co-culture with PPD-pulsed DCs. DCs were obtained as in i,j. l, Representative results of flow cytometry of IFN-γ+, IL-2+, and TNF-α+ cells among CD4+ (left) or CD8+ (right) T cells. Lung-derived T cells at 4 weeks post-infection were co-cultured with APCs pulsed with or without PPD for 24 hours. m,n, Percentages of Mtb-specific CD4+ (m) or CD8+ (n) T cells in mouse lungs at 4 weeks post-infection determined by IFN-γ, IL-2, or TNF-α expression in response to PPD-pulsed APCs as in l. o,p, Bacterial survival in BMDM-CD4+ T cell (o) or BMDM-CD8+ T cell (p) co-cultures. Mtb-infected BMDMs (Mtb-Mφ) were co-cultured with lung-derived T cells from mice at 4 weeks post-infection for 24 hours. Data are shown as mean ± SEM of n = 4 mice per group in b,c,k–p and 3 mice per group in d–j (two-way ANOVA with Dunnett’s post-hoc test for b–h; one-way ANOVA with Dunnett’s post-hoc test for i–k,m–p). Panel a created with BioRender.com.