Abstract
Granulomas form to contain Mycobacterium tuberculosis (Mtb) infection in the lung. What constitutes protective or detrimental responses is poorly understood. Here, using spatial transcriptomics and immunofluorescence microscopy of human lung samples and mouse models, we characterize the spatial structure and transcriptome of macrophage and T cell populations in tuberculosis granulomas. We identify signatures of reduced major histocompatibility complex (MHC) class II levels on macrophages and reduced CD4+ T cell activation, particularly in necrotic granulomas, suggesting a compromised interaction between innate and adaptive responses. Further analyses in mouse models and human cells reveal that infection of macrophages, or exposure to mycolic acids, disrupt cholesterol trafficking, leading to cholesterol accumulation and MHC class II sequestration in lysosomes. This inhibits antigen presentation and impairs anti-Mtb CD4+ T cell responses. Pharmacological restoration of cholesterol homeostasis during late-stage infection improves control of Mtb in mice. This study reveals an infection-driven mechanism of cholesterol overload, which impairs control of tuberculosis and could be targeted therapeutically.
This is a preview of subscription content, access via your institution
Access options
Access Nature and 54 other Nature Portfolio journals
Get Nature+, our best-value online-access subscription
$32.99 / 30 days
cancel any time
Subscribe to this journal
Receive 12 digital issues and online access to articles
$119.00 per year
only $9.92 per issue
Buy this article
- Purchase on SpringerLink
- Instant access to the full article PDF.
USD 39.95
Prices may be subject to local taxes which are calculated during checkout






Data availability
In accordance with patient privacy protections and ethical research standards, only gender and age are provided for each participant in this study. Additional details regarding the patient cohort are available upon request. Inquiries for access should be sent to the lead contact, C.H.L. (liucuihua@im.ac.cn). All reasonable requests will receive a formal response within a month. The DSP sequencing data from this study have been deposited in the Gene Expression Omnibus (GEO) database at the National Center for Biotechnology Information (NCBI) and are accessible through GEO accession numbers GSE285046 (for human-based data) and GSE285852 (for mouse-based data). Unprocessed immunoblots and Source data are provided with this paper.
References
Global Tuberculosis Report 2024 (WHO, 2024).
Barber, D. L. et al. Tuberculosis following PD-1 blockade for cancer immunotherapy. Sci. Transl. Med. 11, eaat2702 (2019).
Kauffman, K. D. et al. PD-1 blockade exacerbates Mycobacterium tuberculosis infection in rhesus macaques. Sci. Immunol. 6, eabf3861 (2021).
Lei, Z., Wang, J. & Liu, C. H. Developing next-generation tuberculosis vaccines based on pathogen–host interactions: towards a holistic perspective. hLife 3, 164–171 (2025).
Flynn, J. L. & Chan, J. Immune cell interactions in tuberculosis. Cell 185, 4682–4702 (2022).
Davis, J. M. & Ramakrishnan, L. The role of the granuloma in expansion and dissemination of early tuberculous infection. Cell 136, 37–49 (2009).
Urdahl, K. B. Understanding and overcoming the barriers to T cell-mediated immunity against tuberculosis. Semin. Immunol. 26, 578–587 (2014).
Ashenafi, S. & Brighenti, S. Reinventing the human tuberculosis (TB) granuloma: learning from the cancer field. Front. Immunol. 13, 1059725 (2022).
McCaffrey, E. F. et al. The immunoregulatory landscape of human tuberculosis granulomas. Nat. Immunol. 23, 318–329 (2022).
Sawyer, A. J. et al. Spatial mapping reveals granuloma diversity and histopathological superstructure in human tuberculosis. J. Exp. Med. 220, e20221392 (2023).
Merritt, C. R. et al. Multiplex digital spatial profiling of proteins and RNA in fixed tissue. Nat. Biotechnol. 38, 586–599 (2020).
Chai, Q. et al. Lung gene expression signatures suggest pathogenic links and molecular markers for pulmonary tuberculosis, adenocarcinoma and sarcoidosis. Commun. Biol. 3, 604 (2020).
Heid, H. W., Moll, R., Schwetlick, I., Rackwitz, H. R. & Keenan, T. W. Adipophilin is a specific marker of lipid accumulation in diverse cell types and diseases. Cell Tissue Res. 294, 309–321 (1998).
Driver, E. R. et al. Evaluation of a mouse model of necrotic granuloma formation using C3HeB/FeJ mice for testing of drugs against Mycobacterium tuberculosis. Antimicrob. Agents Chemother. 56, 3181–3195 (2012).
Tarling, E. J., de Aguiar Vallim, T. Q. & Edwards, P. A. Role of ABC transporters in lipid transport and human disease. Trends Endocrinol. Metab. 24, 342–350 (2013).
Chow, A., Toomre, D., Garrett, W. & Mellman, I. Dendritic cell maturation triggers retrograde MHC class II transport from lysosomes to the plasma membrane. Nature 418, 988–994 (2002).
Knight, M., Braverman, J., Asfaha, K., Gronert, K. & Stanley, S. Lipid droplet formation in Mycobacterium tuberculosis infected macrophages requires IFN-γ/HIF-1α signaling and supports host defense. PLoS Pathog. 14, e1006874 (2018).
Bosch, B., Heipertz, E. L., Drake, J. R. & Roche, P. A. Major histocompatibility complex (MHC) class II-peptide complexes arrive at the plasma membrane in cholesterol-rich microclusters. J. Biol. Chem. 288, 13236–13242 (2013).
Kim, M. J. et al. Caseation of human tuberculosis granulomas correlates with elevated host lipid metabolism. EMBO Mol. Med. 2, 258–274 (2010).
Rigamonti, E. et al. Liver X receptor activation controls intracellular cholesterol trafficking and esterification in human macrophages. Circ. Res. 97, 682–689 (2005).
Lu, F. R. et al. Identification of NPC1 as the target of U18666A, an inhibitor of lysosomal cholesterol export and Ebola infection. Elife 4, e12177 (2015).
Wagstaff, A. J. & Zellweger, J. P. T.-S. P. O. T. TB: an in vitro diagnostic assay measuring T-cell reaction to Mycobacterium tuberculosis-specific antigens. Mol. Diagn. Ther. 10, 57–63 (2006).
Ashouri, J. F. & Weiss, A. Endogenous Nur77 is a specific indicator of antigen receptor signaling in human T and B cells. J. Immunol. 198, 657–668 (2017).
Pfeffer, S. R. NPC intracellular cholesterol transporter 1 (NPC1)-mediated cholesterol export from lysosomes. J. Biol. Chem. 294, 1706–1709 (2019).
Sallese, A. et al. Targeting cholesterol homeostasis in lung diseases. Sci. Rep. 7, 10211 (2017).
McCarthy, C. et al. Statin as a novel pharmacotherapy of pulmonary alveolar proteinosis. Nat. Commun. 9, 3127 (2018).
Lu, Y. J. et al. CD4 T cell help prevents CD8 T cell exhaustion and promotes control of Mycobacterium tuberculosis infection. Cell Rep. 36, 109696 (2021).
Losslein, A. K. et al. Monocyte progenitors give rise to multinucleated giant cells. Nat. Commun. 12, 2027 (2021).
Gao, X., Liu, C. & Wang, S. Mucosal immune responses in the lung during respiratory infection: the organization and regulation of iBALT structure. hLife 1, 71–82 (2023).
Peyron, P. et al. Foamy macrophages from tuberculous patients’ granulomas constitute a nutrient-rich reservoir for M. tuberculosis persistence. PLoS Pathog. 4, e1000204 (2008).
Daniel, J., Maamar, H., Deb, C., Sirakova, T. D. & Kolattukudy, P. E. Mycobacterium tuberculosis uses host triacylglycerol to accumulate lipid droplets and acquires a dormancy-like phenotype in lipid-loaded macrophages. PLoS Pathog. 7, e1002093 (2011).
Dawa, S. et al. Inhibition of granuloma triglyceride synthesis imparts control of Mycobacterium tuberculosis through curtailed inflammatory responses. Front. Immunol. 12, 722735 (2021).
Thorson, L. M., Doxsee, D., Scott, M. G., Wheeler, P. & Stokes, R. W. Effect of mycobacterial phospholipids on interaction of Mycobacterium tuberculosis with macrophages. Infect. Immun. 69, 2172–2179 (2001).
Roy, K., Mandloi, S., Chakrabarti, S. & Roy, S. Cholesterol corrects altered conformation of MHC-II protein in Leishmania donovani infected macrophages: implication in therapy. PLoS Negl. Trop. Dis. 10, e0004710 (2016).
Komaniwa, S. et al. Lipid-mediated presentation of MHC class II molecules guides thymocytes to the CD4 lineage. Eur. J. Immunol. 39, 96–112 (2009).
Chai, Q. et al. A bacterial phospholipid phosphatase inhibits host pyroptosis by hijacking ubiquitin. Science 378, eabq0132 (2022).
Kaushal, D. et al. Mucosal vaccination with attenuated Mycobacterium tuberculosis induces strong central memory responses and protects against tuberculosis. Nat. Commun. 6, 8533 (2015).
Schindelin, J. et al. Fiji: an open-source platform for biological-image analysis. Nat. Methods 9, 676–682 (2012).
Newman, A. M. et al. Robust enumeration of cell subsets from tissue expression profiles. Nat. Methods 12, 453–457 (2015).
Chen, Z. et al. Inference of immune cell composition on the expression profiles of mouse tissue. Sci. Rep. 7, 40508 (2017).
Sikkema, L. et al. An integrated cell atlas of the lung in health and disease. Nat. Med. 29, 1563–1577 (2023).
Tabula Muris, C. A single-cell transcriptomic atlas characterizes ageing tissues in the mouse. Nature 583, 590–595 (2020).
Yu, G., Wang, L. G., Han, Y. & He, Q. Y. clusterProfiler: an R package for comparing biological themes among gene clusters. OMICS 16, 284–287 (2012).
Hanzelmann, S., Castelo, R. & Guinney, J. GSVA: gene set variation analysis for microarray and RNA-seq data. BMC Bioinformatics 14, 7 (2013).
Browaeys, R., Saelens, W. & Saeys, Y. NicheNet: modeling intercellular communication by linking ligands to target genes. Nat. Methods 17, 159–162 (2020).
Futschik, M. E. & Carlisle, B. Noise-robust soft clustering of gene expression time-course data. J. Bioinform. Comput. Biol. 3, 965–988 (2005).
Harari, A. et al. Dominant TNF-α+ Mycobacterium tuberculosis-specific CD4+ T cell responses discriminate between latent infection and active disease. Nat. Med. 17, 372–376 (2011).
Thelen, K. M. et al. Brain cholesterol synthesis in mice is affected by high dose of simvastatin but not of pravastatin. J. Pharmacol. Exp. Ther. 316, 1146–1152 (2006).
King, E. M., Hume, P. S., Janssen, W. J. & McCubbrey, A. L. Isolation and analysis of macrophage subsets from the mouse and human lung. Methods Mol. Biol. 2506, 257–267 (2022).
Chai, Q. et al. A Mycobacterium tuberculosis surface protein recruits ubiquitin to trigger host xenophagy. Nat. Commun. 10, 1973 (2019).
Acknowledgements
We thank B. Ge (Tongji University School of Medicine, Shanghai, China) for C3HeB/FeJ mice, Y. Jiang (State Key Laboratory of Medical Proteomics, Beijing, China) for NPC1flox/flox mice, T. Zhao (Institute of Microbiology, Chinese Academy of Sciences, Beijing) for help with flow cytometry, Y. Teng and D. Duo (Center for Biological Imaging, Institute of Biophysics, Chinese Academy of Sciences, Beijing) for help with confocal microscopy, and J. Hao (Core Facility for Protein Research, Institute of Biophysics, Chinese Academy of Sciences, Beijing) for help with histological analysis. Model schematics were created using BioRender (https://biorender.com). This work was supported by the Prevention and Control of Emerging and Major Infectious Diseases-National Science and Technology Major Projects (2025ZD01903800 to C.H.L.; 2025ZD01907200 to J.W.), the National Key Research and Development Program of China (2022YFC2302900 and 2021YFA1300200 to C.H.L. and J.W.; 2024YFA1306904 to Q.C.), the National Natural Science Foundation of China (32530001 and 82330069 to C.H.L.; 82472296 and 82171744 to Q.C.), the Shenzhen Medical Research Fund (B2302035 to C.H.L.), the Major Project of Guangzhou National Laboratory (GZNL2024A01023 to C.H.L.), the Strategic Priority Research Program of the Chinese Academy of Sciences (XDB1470000 to J.W.), and the State Key Laboratory of Medical Proteomics Project (SKLP-X202401 to C.H.L.; SKLP-K202502 to L.Z.; SKLP-O202504 to Q.C.).
Author information
Authors and Affiliations
Contributions
C.H.L. conceived and supervised the project. C.H.L., Q.C., S.W., J.W. and M.Z. designed and analysed most of the experiments. Y.P. established the clinical cohorts with collection of biological samples. Q.C., M.Z. and S.Y. performed most of the experiments. Z. Lu performed bioinformatic analyses. Y.Z., C.Q., Z. Lei, Y.F. and B.-X.L. assisted with experiments. Q.C. wrote the manuscript, with critical input from J.W., S.W., M.Z. and L.Z.; C.H.L. reviewed and edited the manuscript; all authors read and approved the final version of the manuscript.
Corresponding authors
Ethics declarations
Competing interests
The authors declare no competing interests.
Peer review
Peer review information
Nature Microbiology thanks Jennifer Philips, Javeed Shah and the other, anonymous, reviewer(s) for their contribution to the peer review of this work. Peer reviewer reports are available.
Additional information
Publisher’s note Springer Nature remains neutral with regard to jurisdictional claims in published maps and institutional affiliations.
Extended data
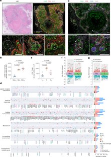
Extended Data Fig. 1 Transcriptional signatures of MGCs and the surrounding T cells in human TB granulomas.
a, Schematic of the spatial distribution of macrophages and T cells in granulomas. b,c, Heatmap of DEGs (left) and enrichment of their biological functions (right) in CD68+ macrophage-fused MGCs (MacM) (b) or CD3+ T cells surrounding the MGCs (TM) (c), compared to normal control CD68+ macrophages and CD3+ T cells not surrounding MGCs, respectively. Top 20 upregulated and downregulated DEGs are listed, in which the genes encoding ligands and receptors are highlighted in blue and purple, respectively. n = 4 ROIs for each group. One-sided tests were performed, and P values were corrected for multiple testing using false discovery rate (FDR) adjustment. d,e, Representative images (d) and quantification (e) of the expression of CD9 in CD68+ macrophage-fused MGCs or their nearby CD68+ macrophages (Mφ). f,g, Representative images (f) and quantification (g) of the expression of MMP9 and OPN in CD68+ macrophage-fused MGCs or their nearby CD68+ macrophages (Mφ). The boxed area enlarged on the right represents the expression of CD9 (d) or MMP9 and OPN (f) in MGCs. Arrows indicate MGCs in d,f. Scale bars, 100 μm. Data are shown as mean ± SEM of n = 5 lung samples (unpaired two-tailed Student’s t test for e; two-way ANOVA with Sidak’s post-hoc test for g). Panel a created with BioRender.com.
Extended Data Fig. 2 Transcriptional signatures of macrophages and T cells adjacent to the TLSs in human TB granulomas.
a, Representative images showing the distribution of TLSs in human TB granulomas. White and yellow dashed lines respectively indicate the non-necrotic and necrotic centers of granulomas from independent lung specimens. Arrows indicate the TLSs. Scale bars, 500 μm. b,c, Heatmap of differentially expressed genes (DEGs) (left) and enrichment of their biological functions (right) in CD68+ macrophages (b) or CD3+ T cells (c) in the regions adjacent to TLSs (MacL and TL, respectively) compared to those in the non-TLS normal control regions, respectively. Top 20 upregulated and downregulated DEGs are listed, in which the genes encoding ligands and receptors are highlighted in blue and purple, respectively. n = 4 ROIs for each group. One-sided tests were performed, and P values were corrected for multiple testing using FDR adjustment. d, Representative images showing IDO1 expression in CD68+ macrophages and LTF expression in CD3+ T cells in the TLS-adjacent regions. The boxed areas enlarged on the right represent the CD68+IDO1+ macrophages (field 1) or CD3+LTF+ T cells (field 2) adjacent to TLSs. The yellow dashed line indicates the necrotic center of a granuloma. Arrows indicate the TLSs. Scale bars, 50 μm. e,f, Quantification of IDO1 expression (e) in CD68+ macrophages or LTF expression (f) in CD3+ T cells in the TLS-adjacent regions or non-TLS control regions. Data are shown as mean ± SEM of n = 5 lung samples (unpaired two-tailed Student’s t test for e,f).
Extended Data Fig. 3 Distinct patterns of the macrophage-T cell interactions in necrotic and non-necrotic TB granulomas.
a,b, Pearson correlation matrix showing the relationships between biological pathways enriched in CD68+ macrophages alone (a) or enriched in CD68+ macrophages and CD3+ T cells (b) in TB granulomas. Representative biological pathways positively (r > 0) or negatively (r < 0) correlated with MHC-II antigen presentation (a) or CD4+ T cell activation (b) are highlighted in red and blue, respectively. Two-sided tests were performed, and P values were corrected for multiple testing using FDR adjustment. c, NicheNet’s prior model-based analysis of interaction potential for ligand-receptor pairs between macrophages (MacNI) and T cells (TNI) in the inner regions of necrotic granulomas. d, Quantification of ligands in macrophages and receptors in T cells predicted to be involved in ligand-receptor interactions. e, NicheNet’s ligand activity prediction and ligand-target matrix denoting the regulatory potential between ligands of MacNI and target genes of TNI. f, Quantification of ligands in macrophages and target genes in T cells predicted to be involved in ligand-target gene interactions. g,h, Representative images (g) and quantification (h) of APOE expression in the non-necrotic granulomas, necrotic granulomas, or adjacent normal regions as healthy control (HC). i–k, Representative images (i) and quantification of the expression of MMP9 (j) and OPN (k) in each indicated granuloma region. For c,e, genes or proteins involved in cellular lipid homeostasis are highlighted in red; see also Supplementary Table 5. For g,i, the boxed areas enlarged below represent the necrotic centers with high expression of APOE (g) or MMP9 and OPN (i). Dashed lines indicate granulomas; asterisks indicate necrotic centers; scale bars, 100 μm. Data shown are mean ± SEM of n = 5 lung samples (one-way ANOVA with Tukey’s post-hoc test for h,j,k).
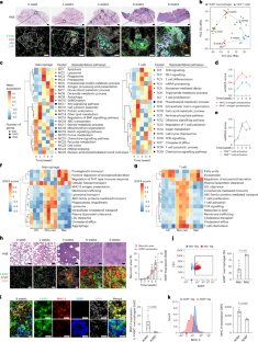
Extended Data Fig. 4 Distinct features of macrophages and T cells between the TB and LUAD immune microenvironments.
a, Histopathology and immunostaining of CD68+ macrophages and CD3+ T cells in human LUAD. Boxed areas are magnified (fields 1–3) to highlight representative ROIs (circled) in which CD68+ cells and CD3+ cells were sampled for transcriptional profiling. HC, adjacent normal region as healthy control; T, non-necrotic region of tumor tissues; NT, necrotic region of tumor tissues (n = 4 ROIs for each group). Dashed line indicates the necrotic area. Scale bars, 500 μm. b,c, Density of CD68+ macrophages (b) and CD3+ T cells (c) in indicated regions. d, GSVA enrichment analysis evaluating the activity of cellular pathways enriched in CD68+ macrophages or CD3+ T cells (n = 4 ROIs per group). e, Biological pathway enrichment analysis of the DEGs in each gene cluster of macrophages or T cells in TB or LUAD lesions (n = 4 ROIs per group). f, Representative multiplex staining of indicated markers in necrotic LUAD tissues. Boxed areas are magnified to show ADRP+ (field 1) and ADRP− (field 2) regions. Dashed line indicates the necrotic center. Scale bars, 200 μm. g,h, Quantification of MHC-II expression in CD68+ macrophages (g) and CD3+CD4+ T cell density (h). i, Quantification of ADRP+ area in specified regions of TB or LUAD tissues. j, Representative images of CD68+ macrophages and CD4+ T cells in different regions of LUAD. Boxed areas are enlarged below. Scale bars, 50 μm. k,l, Quantification of MHC-II expression in CD68+ macrophages (k) and CD4+ T cell density (l). Data shown are mean ± SEM of n = 5 lung samples in b,c,g–i,k,l (unpaired two-tailed Student’s t test for g,h; two-way ANOVA with Tukey’s post-hoc test for i; one-way ANOVA with Tukey’s post-hoc test for b,c,k,l).
Extended Data Fig. 5 Dynamics of macrophages and T cells in the lungs of mice during Mtb infection.
a, Representative images showing the immunostaining of F4/80+ macrophages and CD3+ T cells in Mtb-infected mouse lungs. Scale bars, 100 μm. b,c, Density of F4/80+ cells (b) and CD3+ cells (c) in Mtb-infected mouse lungs. d,e, Pearson correlation matrix showing the relationships between biological pathways enriched in F4/80+ macrophages alone (d) or enriched in F4/80+ macrophages and CD3+ T cells (e) in Mtb-infected mouse lungs. Two-sided tests were performed, and P values were corrected for multiple testing using FDR adjustment. f,g, Pathway enrichment analysis of Mtb-infected (Mtb+) versus non-infected (Mtb−) macrophages in mouse lungs at 8 weeks post-infection. Two-sided tests were performed, and P values were corrected for multiple testing using FDR adjustment. h–k, Differential expression of gene sets related to cholesterol efflux (h), cholesterol transport (i), MHC-II antigen presentation (j), and lysosome (k) in Mtb+ versus Mtb− macrophages. l, Flow cytometric analysis of CD4+ T cell activation. Representative plots (left) and quantification (right) show the frequencies of IFN-γ+, IL-2+, and TNF-α+ cells among mouse CD4+ T cells after co-culture with lung macrophages isolated from mice at 4 or 8 weeks post-infection for 24 hours. Macrophages were pulsed with purified protein derivative of tuberculin (PPD) and then treated with or without anti-MHC-II (I-Ak and I-Ek) blocking antibodies. CD4+ T cells were purified from spleens of Mtb-infected mice at 4 weeks post-infection. Data are shown as mean ± SEM of n = 5 mice per group in a–c and 3 mice per group in l; n = 4 ROIs per group in h–k (one-way ANOVA with Dunnett’s post-hoc test for b,c and with Tukey’s post-hoc test for l; unpaired two-tailed Student’s t test for h–k).
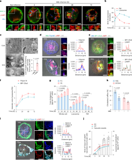
Extended Data Fig. 6 Mtb mycolic acids induce lysosomal cholesterol accumulation in macrophages.
a, Analysis of cholesterol accumulation in lung granulomas. Left, representative images of lung tissues from uninfected control or Mtb-infected mice at 8 weeks post-infection. Arrows indicate granulomas. Right, quantification of cholesterol in uninfected lungs, granuloma-adjacent tissues, and granulomas. b, Quantification of cholesterol in F4/80+ lung macrophages. ADRP+ and ADRP− macrophages were sorted from Mtb-infected mice at 8 weeks post-infection. c, Quantification of lysosomal cholesterol in MDMs at 48 hours post-treatment. IFN-γ-primed MDMs from healthy donors were infected with Mtb that was either heated killed (at 100°C, 20 minutes), or pretreated with proteinase K (to remove proteins), DNase I (to remove DNA), RNase A (to remove RNA), Tween 80 (to remove surface lipids), or NaIO4 (to remove surface carbohydrate residues). d, Quantification of lysosomal cholesterol in MDMs. IFN-γ-primed MDMs were treated with mycolic acid (MA)- or palmitic acid (PA)-loaded liposomes for 24 hours. e, Representative histograms (left) and quantification (right) of surface MHC-II levels in MDMs. Cells were treated as in d. f, CD4+ T cell proliferation after co-culture with MDMs. Representative plots (left) and quantification (right) show the frequency of CFSElow cells among CD4+ T cells after 3-day co-culture. MDMs from TB patients were primed with IFN-γ and subsequently infected with Mtb (MOI = 5) for 24 hours, followed by treated with or without T0901317 for 24 hours before co-culture. Data shown are mean ± SEM of n = 3 mice per group in a,b and n = 3 donors per group in d–f (two-way ANOVA with Dunnett’s post-hoc test for d–f; one-way ANOVA with Tukey’s post-hoc test for a and with Dunnett’s post-hoc test for c; unpaired two-tailed Student’s t test for b).
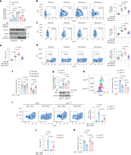
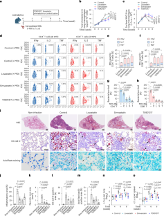
Extended Data Fig. 7 Late-stage cholesterol intervention reduces lipid accumulation and restricts Mtb survival in lung macrophages.
a–e, Flow cytometric analysis of monocyte-derived alveolar macrophages (Mo-AMs), tissue-resident alveolar macrophages (TR-AMs), and interstitial macrophages (IMs) from Mtb-infected mouse lungs at 8 weeks post-infection. Shown are frequencies of Mtb+ cells (a), ADRP+ cells (b), surface MHC-II expression (c), NOS2+ cells (d), and TNF-α+ cells (e) among each indicated subset. Mice were treated daily with indicated drugs during 4–6 weeks post-infection (see Fig. 6a). f,g, Frequencies of ADRP+ cells (f) and surface MHC-II expression (g) among dendritic cells (DCs). DCs were obtained from mediastinal lymph nodes of mice at 8 weeks post-infection. h, Frequency of IFN-γ+, IL-2+, and TNF-α+ cells among CD4+ T cells after co-culture with PPD-pulsed DCs. DCs were obtained as in f,g. i,j, Frequencies of IFN-γ+, IL-2+, and TNF-α+ cells among CD4+ (i) or CD8+ (j) T cells. T cells were derived from mouse lungs infected with Mtb for 4 weeks, then treated with indicated drugs for 24 hours, followed by stimulation with PPD-pulsed mouse bone marrow-derived antigen presenting cells (APCs) for another 24 hours. k, Representative images showing H&E staining (upper) and immunofluorescence for CD19 (B cells), CD3 (T cells), and DAPI (nuclei) (lower) in mouse lungs at 8 weeks post-infection. Arrows indicate MGCs; dashed lines indicate TLSs. Boxed areas show representative regions in which MGCs or TLSs are present (Mtb-infected lungs) or absent (uninfected control lungs). l,m, Quantitation of MGCs (l) and TLSs (m) in mouse lungs at 8 weeks post-infection. Data are shown as mean ± SEM of n = 3 mice per group in a–j and 5 mice per group in l–m (two-way ANOVA with Dunnett’s post-hoc test for a–e; one-way ANOVA with Dunnett’s post-hoc test for f–j,l,m).
Extended Data Fig. 8 Excessive reduction of cholesterol in lung macrophages during early-stage infection dampens host anti-Mtb immunity.
a, Schematic of the experimental design. Mice were infected with Mtb for 0–8 weeks. During 2–4 weeks post-infection, mice were treated daily with indicated drugs. b,c, Quantification of total cholesterol (b) and surface MHC-II (c) in lung-derived macrophages. d–h, Flow cytometric analysis of Mo-AMs, TR-AMs, and IMs from lungs at 4 weeks post-infection. Shown are frequencies of Mtb+ cells (d), ADRP+ cells (e), surface MHC-II expression (f), NOS2+ cells (g), and TNF-α+ cells (h) among each indicated subset. i,j, Frequencies of ADRP+ cells (i) and surface MHC-II expression (j) among DCs. DCs were obtained from mediastinal lymph nodes of mice at 4 weeks post-infection. k, Frequencies of IFN-γ+, IL-2+, and TNF-α+ cells among CD4+ T cells after co-culture with PPD-pulsed DCs. DCs were obtained as in i,j. l, Representative results of flow cytometry of IFN-γ+, IL-2+, and TNF-α+ cells among CD4+ (left) or CD8+ (right) T cells. Lung-derived T cells at 4 weeks post-infection were co-cultured with APCs pulsed with or without PPD for 24 hours. m,n, Percentages of Mtb-specific CD4+ (m) or CD8+ (n) T cells in mouse lungs at 4 weeks post-infection determined by IFN-γ, IL-2, or TNF-α expression in response to PPD-pulsed APCs as in l. o,p, Bacterial survival in BMDM-CD4+ T cell (o) or BMDM-CD8+ T cell (p) co-cultures. Mtb-infected BMDMs (Mtb-Mφ) were co-cultured with lung-derived T cells from mice at 4 weeks post-infection for 24 hours. Data are shown as mean ± SEM of n = 4 mice per group in b,c,k–p and 3 mice per group in d–j (two-way ANOVA with Dunnett’s post-hoc test for b–h; one-way ANOVA with Dunnett’s post-hoc test for i–k,m–p). Panel a created with BioRender.com.
Extended Data Fig. 9 Early-stage cholesterol intervention does not improve host control of Mtb infection.
a, Representative images for H&E (upper), oil red O (middle), and acid-fast (lower) staining of mouse lungs. Mice were infected with Mtb by aerosol (~ 100 CFUs) for 0–8 weeks. During 2–4 weeks post-infection, mice were treated daily with T0901317, lovastatin, simvastatin, or control saline (as indicated in Extended Data Fig. 8a). Scale bars, 1 mm, 100 μm, and 10 μm, respectively. Arrowheads indicate the oil red O-positive areas; arrows indicate Mtb. b–e, Quantitation of the inflammatory area (b), necrotic core size (c), Oil red O-positive area (d), and acid-fast bacilli-positive area (e) in mouse lungs at 8 weeks post-infection. f, Bacterial CFUs in the lungs (left) or spleens (right) of infected mice. g, Representative images showing H&E staining (upper) and immunofluorescence for CD19 (B cells), CD3 (T cells), and DAPI (nuclei) (lower) in mouse lungs at 8 weeks post-infection. Arrows indicate MGCs, and dashed lines indicate TLSs. Boxed areas show representative regions in which MGCs or TLSs are present (Mtb-infected lungs) or absent (uninfected control lungs). h,i, Quantitation of MGCs (h) and TLSs (i) in mouse lungs at 8 weeks post-infection. Data are shown as mean ± SEM of n = 5 mice per group (one-way ANOVA with Dunnett’s post-hoc test for b–e,h,i; two-way ANOVA with Dunnett’s post-hoc test for f).
Extended Data Fig. 10 Schematic model of this study.
The model shows the mechanism by which Mtb-driven lysosomal accumulation of cholesterol in macrophages prevents the MHC-II-mediated antigen presentation to dampen T cell anti-Mtb immune responses. Furthermore, pharmacological intervention to recover cholesterol homeostasis of macrophages in the lungs during Mtb infection restores the macrophage-T cell immune interaction to improve host protective immunity against TB (created with BioRender.com).
Supplementary information
Supplementary Information (download PDF )
Supplementary Results, Discussion, References and Figs. 1–10.
Supplementary Tables 1–11 (download XLSX )
Supplementary Tables 1–11 with legends for each table.
Source data
Source Data Fig. 1 (download XLSX )
Raw statistical data.
Source Data Fig. 2 (download XLSX )
Raw statistical data.
Source Data Fig. 3 (download XLSX )
Raw statistical data.
Source Data Fig. 4 (download XLSX )
Raw statistical data.
Source Data Fig. 5 (download XLSX )
Raw statistical data.
Source Data Fig. 5 (download PDF )
Unprocessed western blots.
Source Data Fig. 6 (download XLSX )
Raw statistical data.
Source Data Extended Data Fig. 1 (download XLSX )
Raw statistical data.
Source Data Extended Data Fig. 2 (download XLSX )
Raw statistical data.
Source Data Extended Data Fig. 3 (download XLSX )
Raw statistical data.
Source Data Extended Data Fig. 4 (download XLSX )
Raw statistical data.
Source Data Extended Data Fig. 5 (download XLSX )
Raw statistical data.
Source Data Extended Data Fig. 6 (download XLSX )
Raw statistical data.
Source Data Extended Data Fig. 7 (download XLSX )
Raw statistical data.
Source Data Extended Data Fig. 8 (download XLSX )
Raw statistical data.
Source Data Extended Data Fig. 9 (download XLSX )
Raw statistical data.
Rights and permissions
Springer Nature or its licensor (e.g. a society or other partner) holds exclusive rights to this article under a publishing agreement with the author(s) or other rightsholder(s); author self-archiving of the accepted manuscript version of this article is solely governed by the terms of such publishing agreement and applicable law.
About this article
Cite this article
Chai, Q., Lu, Z., Zhao, M. et al. Lipid accumulation in tuberculosis granulomas inhibits macrophage–CD4+ T cell interactions and infection control. Nat Microbiol (2026). https://doi.org/10.1038/s41564-026-02317-3
Received:
Accepted:
Published:
Version of record:
DOI: https://doi.org/10.1038/s41564-026-02317-3