Abstract
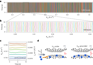
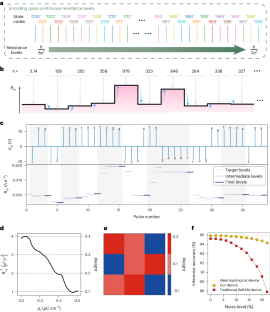
Quantum materials exhibit dissipationless topological edge state transport with quantized Hall conductance, offering notable potential for fault-tolerant computing technologies. However, the development of topological edge state-based computing devices remains a challenge. Here we report the selective and quasi-continuous ferroelectric switching of topological Chern insulator devices, showcasing a proof-of-concept demonstration in noise-immune neuromorphic computing. We fabricate this ferroelectric Chern insulator device by encapsulating magic-angle twisted bilayer graphene with doubly aligned h-BN layers and observe the coexistence of the interfacial ferroelectricity and the topological Chern insulating states. The observed ferroelectricity exhibits an anisotropic dependence on the in-plane magnetic field. By tuning the amplitude of the gate voltage pulses, we achieve ferroelectric switching between any pair of Chern insulating states in the presence of a finite magnetic field, resulting in 1,280 ferroelectric states with distinguishable Hall resistance levels on a single device. Furthermore, we demonstrate deterministic switching between two arbitrary levels among the record-high number of ferroelectric states. This unique switching capability enables the implementation of a convolutional neural network resistant to external noise, utilizing the quantized Hall conductance levels of the Chern insulator device as weights. Our study provides a promising avenue towards the development of topological quantum neuromorphic computing, where functionality and performance can be drastically enhanced by topological quantum materials.
This is a preview of subscription content, access via your institution
Access options
Access Nature and 54 other Nature Portfolio journals
Get Nature+, our best-value online-access subscription
$32.99 / 30 days
cancel any time
Subscribe to this journal
Receive 12 print issues and online access
$259.00 per year
only $21.58 per issue
Buy this article
- Purchase on SpringerLink
- Instant access to the full article PDF.
USD 39.95
Prices may be subject to local taxes which are calculated during checkout





Similar content being viewed by others
Data availability
The data that support the plots within this paper and other findings of this study are available in the supplementary data files. All source data can be acquired from the corresponding authors upon request. Source data are provided with this paper.
References
Wu, S., Zhang, Z., Watanabe, K., Taniguchi, T. & Andrei, E. Y. Chern insulators, van Hove singularities and topological flat bands in magic-angle twisted bilayer graphene. Nat. Mater. 20, 488–494 (2021).
Chen, G. et al. Tunable correlated Chern insulator and ferromagnetism in a moiré superlattice. Nature 579, 56–61 (2020).
Nuckolls, K. P. et al. Strongly correlated Chern insulators in magic-angle twisted bilayer graphene. Nature 588, 610–615 (2020).
Polshyn, H. et al. Electrical switching of magnetic order in an orbital Chern insulator. Nature 588, 66–70 (2020).
Wang, X. et al. Interfacial ferroelectricity in rhombohedral-stacked bilayer transition metal dichalcogenides. Nat. Nanotechnol. 17, 367–371 (2022).
Weston, A. et al. Interfacial ferroelectricity in marginally twisted 2D semiconductors. Nat. Nanotechnol. 17, 390–395 (2022).
Deb, S. et al. Cumulative polarization in conductive interfacial ferroelectrics. Nature 612, 465–469 (2022).
Vizner Stern, M. et al. Interfacial ferroelectricity by van der Waals sliding. Science 372, 1462–1466 (2021).
Yasuda, K., Wang, X., Watanabe, K., Taniguchi, T. & Jarillo-Herrero, P. Stacking-engineered ferroelectricity in bilayer boron nitride. Science 372, 1458–1462 (2021).
Niu, R. et al. Giant ferroelectric polarization in a bilayer graphene heterostructure. Nat. Commun. 13, 6241 (2022).
Zheng, Z. et al. Unconventional ferroelectricity in moiré heterostructures. Nature 588, 71–76 (2020).
Klein, D. R. et al. Electrical switching of a bistable moiré superconductor. Nat. Nanotechnol. 18, 331–335 (2023).
von Klitzing, K. et al. 40 years of the quantum Hall effect. Nat. Rev. Phys. 2, 397–401 (2020).
Andrei Bernevig, B., Hughes, T. L. & Zhang, S.-C. Quantum spin Hall effect and topological phase transition in HgTe quantum wells. Science 314, 1757–1761 (2006).
Li, Q. et al. Tunable quantum criticalities in an isospin extended Hubbard model simulator. Nature 609, 479–484 (2022).
Cao, Y. et al. Unconventional superconductivity in magic-angle graphene superlattices. Nature 556, 43–50 (2018).
Cao, Y. et al. Nematicity and competing orders in superconducting magic-angle graphene. Science 372, 264–271 (2021).
Lu, X. et al. Superconductors, orbital magnets and correlated states in magic-angle bilayer graphene. Nature 574, 653–657 (2019).
Oh, M. et al. Evidence for unconventional superconductivity in twisted bilayer graphene. Nature 600, 240–245 (2021).
Polshyn, H. et al. Large linear-in-temperature resistivity in twisted bilayer graphene. Nat. Phys. 15, 1011–1016 (2019).
Saito, Y., Ge, J., Watanabe, K., Taniguchi, T. & Young, A. F. Independent superconductors and correlated insulators in twisted bilayer graphene. Nat. Phys. 16, 926–930 (2020).
Yankowitz, M. et al. Tuning superconductivity in twisted bilayer graphene. Science 363, 1059–1064 (2019).
Cao, Y. et al. Correlated insulator behaviour at half-filling in magic-angle graphene superlattices. Nature 556, 80–84 (2018).
Pierce, A. T. et al. Unconventional sequence of correlated Chern insulators in magic-angle twisted bilayer graphene. Nat. Phys. 17, 1210–1215 (2021).
Rozen, A. et al. Entropic evidence for a Pomeranchuk effect in magic-angle graphene. Nature 592, 214–219 (2021).
Saito, Y. et al. Hofstadter subband ferromagnetism and symmetry-broken Chern insulators in twisted bilayer graphene. Nat. Phys. 17, 478–481 (2021).
Saito, Y. et al. Isospin Pomeranchuk effect in twisted bilayer graphene. Nature 592, 220–224 (2021).
Serlin, M. et al. Intrinsic quantized anomalous Hall effect in a moiré heterostructure. Science 367, 900–903 (2020).
Tschirhart, C. L. et al. Imaging orbital ferromagnetism in a moiré Chern insulator. Science 372, 1323–1327 (2021).
Wong, D. et al. Cascade of electronic transitions in magic-angle twisted bilayer graphene. Nature 582, 198–202 (2020).
Xie, Y. et al. Spectroscopic signatures of many-body correlations in magic-angle twisted bilayer graphene. Nature 572, 101–105 (2019).
Xie, Y. et al. Fractional Chern insulators in magic-angle twisted bilayer graphene. Nature 600, 439–443 (2021).
Zondiner, U. et al. Cascade of phase transitions and Dirac revivals in magic-angle graphene. Nature 582, 203–208 (2020).
Fei, Z. et al. Ferroelectric switching of a two-dimensional metal. Nature 560, 336–339 (2018).
Beechem, T. E., Ohta, T., Diaconescu, B. & Robinson, J. T. Rotational disorder in twisted bilayer graphene. ACS Nano 8, 1655–1663 (2014).
Jiang, Y. et al. Charge order and broken rotational symmetry in magic-angle twisted bilayer graphene. Nature 573, 91–95 (2019).
Kerelsky, A. et al. Maximized electron interactions at the magic angle in twisted bilayer graphene. Nature 572, 95–100 (2019).
Choi, Y. et al. Electronic correlations in twisted bilayer graphene near the magic angle. Nat. Phys. 15, 1174–1180 (2019).
Yoo, H. et al. Atomic and electronic reconstruction at the van der Waals interface in twisted bilayer graphene. Nat. Mater. 18, 448–453 (2019).
Kazmierczak, N. P. et al. Strain fields in twisted bilayer graphene. Nat. Mater. 20, 956–963 (2021).
Streda, P. Quantised Hall effect in a two-dimensional periodic potential. J. Phys. C 15, L1299 (1982).
Li, C. et al. Efficient and self-adaptive in-situ learning in multilayer memristor neural networks. Nat. Commun. 9, 2385 (2018).
Choi, S. et al. SiGe epitaxial memory for neuromorphic computing with reproducible high performance based on engineered dislocations. Nat. Mater. 17, 335–340 (2018).
Kim, H., Mahmoodi, M. R., Nili, H. & Strukov, D. B. 4K-memristor analog-grade passive crossbar circuit. Nat. Commun. 12, 5198 (2021).
Li, C. et al. Analogue signal and image processing with large memristor crossbars. Nat. Electron. 1, 52–59 (2018).
Zidan, M. A. et al. A general memristor-based partial differential equation solver. Nat. Electron. 1, 411–420 (2018).
Acknowledgements
This work was supported in part by the National Key R and D Program of China under grant 2023YFF1203600 (S.-J.L.), the National Natural Science Foundation of China (12322407 (B.C.), 62122036 (S.-J.L.), 62034004 (F.M.), 61921005 (F.M.) and 12074176 (B.C.)), the National Key R&D Program of China under grant 2023YFF0718400 (B.C.), the Leading-edge Technology Program of Jiangsu Natural Science Foundation BK20232004 (F.M.), the Strategic Priority Research Program of the Chinese Academy of Sciences XDB44000000 (F.M.) and the Innovation Program for Quantum Science and Technology (F.M.). F.M. and S.-J.L. acknowledge support from the AIQ Foundation and the e-Science Center of Collaborative Innovation Center of Advanced Microstructures. The microfabrication centre of the National Laboratory of Solid State Microstructures (NLSSM) is also acknowledged for their technical support. We thank J. Liu and L. Yang for fruitful discussions.
Author information
Authors and Affiliations
Contributions
F.M., B.C. S.-J.L. and M.C. conceived the idea and designed the experiments. F.M., B.C. and S.-J.L. supervised the whole project. Y.X. and M.C. fabricated the devices. M.C. performed the measurements. Z.Y. and M.C. conducted the neural network simulation. M.C., F.C., Q.L. and J.X. provided assistance in the experiments. X.-Z.L. and W.-Y.H. provided a phenomenological model of magnetoelectric effect. M.W. provided a sliding-ferroelectric model. T.T. and K.W. provided h-BN samples. M.C., B.C., S.-J.L. and F.M. co-wrote the manuscript.
Corresponding authors
Ethics declarations
Competing interests
The authors declare no competing interests.
Peer review
Peer review information
Nature Nanotechnology thanks Jihang Zhu and the other, anonymous, reviewer(s) for their contribution to the peer review of this work.
Additional information
Publisher’s note Springer Nature remains neutral with regard to jurisdictional claims in published maps and institutional affiliations.
Supplementary information
Supplementary Information
Supplementary Figs. 1–16, discussion, Tables 1 and 2, and Sections 1–10.
Source data
Source Data Fig. 1
Source data.
Source Data Fig. 2
Source data.
Source Data Fig. 3
Source data.
Source Data Fig. 4
Source data.
Source Data Fig. 5
Source data.
Rights and permissions
Springer Nature or its licensor (e.g. a society or other partner) holds exclusive rights to this article under a publishing agreement with the author(s) or other rightsholder(s); author self-archiving of the accepted manuscript version of this article is solely governed by the terms of such publishing agreement and applicable law.
About this article
Cite this article
Chen, M., Xie, Y., Cheng, B. et al. Selective and quasi-continuous switching of ferroelectric Chern insulator devices for neuromorphic computing. Nat. Nanotechnol. 19, 962–969 (2024). https://doi.org/10.1038/s41565-024-01698-y
Received:
Accepted:
Published:
Version of record:
Issue date:
DOI: https://doi.org/10.1038/s41565-024-01698-y
This article is cited by
-
Two-dimensional material-based devices for in-sensor computing
npj Unconventional Computing (2025)
-
Topological hysteretic winding for temporal anti-lasing
Nature Communications (2025)
-
The interplay of ferroelectricity and magneto-transport in non-magnetic moiré superlattices
Nature Communications (2025)
-
Unidirectional electric field enables reversible ferroelectric domain engineering
Nature Communications (2025)


