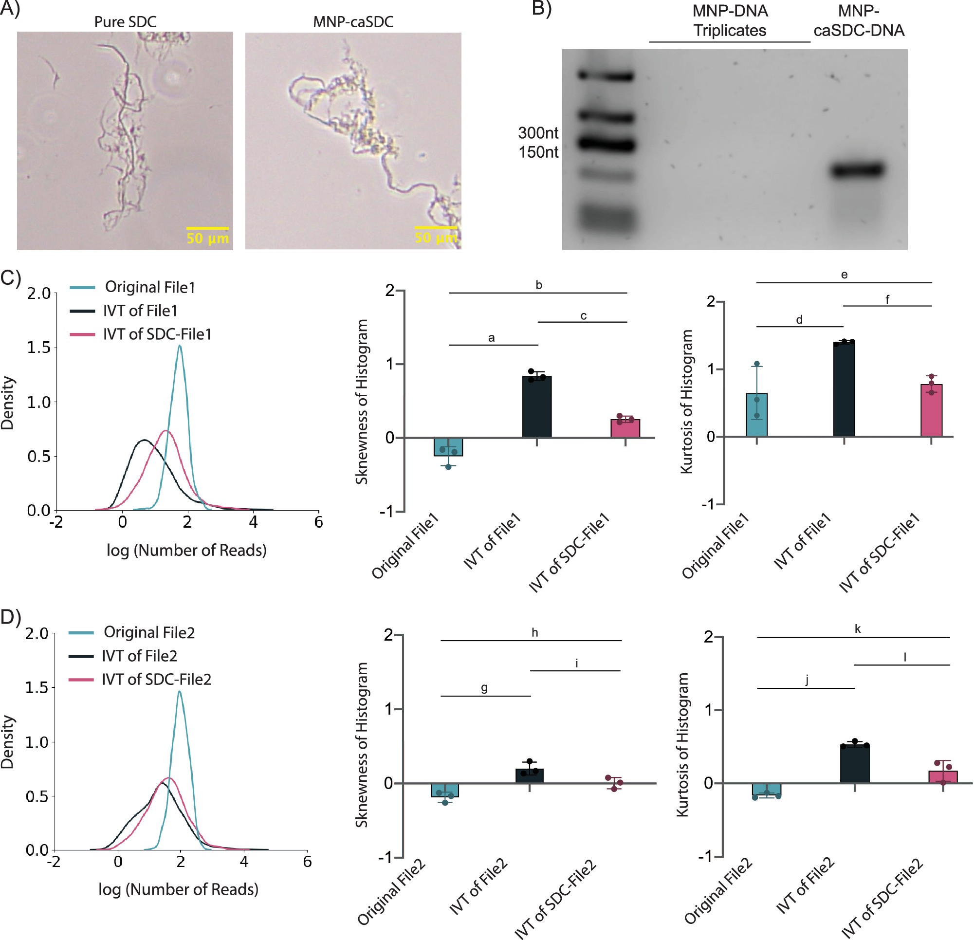
Extended Data Fig. 1: Adsorbing DNA onto SDC can lead to stable RNA generation.

A) Morphology of SDC with (left) and without (right) magnetic nanoparticles. Images were taken using a Nikon Ts2 Inverted microscope. All samples were imaged using the same 10× objective. Samples were imaged using the same microscope settings, and adjusted identically for quantification purposes. B) Equivalent masses of magnetic nanoparticles alone (MNP) or caSDC infused with MNP (MNP-caSDC) were incubated with DNA (dsDNA), washed, and subjected to IVT. An RNA gel indicates no RNA generated from the magnetic nanoparticles. C) Representative strand distribution density (left), skewness (middle), and kurtosis (right) plots for experimental samples of File1. These samples included direct sequencing of the File1 DNA obtained from the DNA synthesis provider (original File1), cDNA obtained after IVT of File1 DNA adsorbed to caSDC (IVT of SDC-File1), and cDNA obtained after IVT of unbound File1 DNA (IVT of File1). D) Representative strand distribution density (left), skewness (middle), and kurtosis (right) plots for experimental samples of File2. These samples included direct sequencing of the File2 DNA obtained from the DNA synthesis provider (original File2), cDNA obtained after IVT of File2 DNA adsorbed to caSDC (‘IVT of SDC-File2’), and cDNA obtained after IVT of unbound File2 DNA (IVT of File2). Plotted values represent the arithmetic mean, and error bars represent the standard deviation of three independent IVT reactions. Statistics was calculated using One-Way ANOVA with Tukey–Kramer post-hoc for panel C and D. a p = 1.77×10−4, b p = 2.92×10−3, c p = 1.67×10−4, d p = 3.01×10−2, e p = 6.12×10−1, f p = 9.51×10−4, g p = 3.76×10−3, h p = 3.18×10−2, i p = 4.28×10−2, j p = 1.54×10−5, k p = 1.63×10−2, l p = 1.29×10−2.