Abstract
In the elderly population, dysregulated cellular behaviour during the healing process impacts tissue regeneration after injury. Early in the regeneration process, pro-inflammatory macrophages contribute to immune imbalance, while in later stages, senescent stem cells reduce regenerative capacity. Here we demonstrate that nicotinamide adenine dinucleotide (NAD+) can reprogramme both types of dysfunctional cell. We developed a spatiotemporal-adaptive nanotherapeutic system for the delivery of NAD+ into selected cells during different phases of tissue repair. By replenishing intracellular NAD+ pools, this system reshapes the multicellular regeneration niche, by metabolically rewiring pro-inflammatory macrophages towards a pro-repair phenotype during the early phase, and enhancing the differentiation capacity of senescent stem cells at later stages. This strategy effectively restored impaired bone regeneration in osteoporotic mice and accelerated skin wound healing. Our work presents a spatiotemporal-adaptive nanomedicine platform that bridges cell metabolism, nanomedicine and regeneration therapy.
This is a preview of subscription content, access via your institution
Access options
Access Nature and 54 other Nature Portfolio journals
Get Nature+, our best-value online-access subscription
$32.99 / 30 days
cancel any time
Subscribe to this journal
Receive 12 print issues and online access
$259.00 per year
only $21.58 per issue
Buy this article
- Purchase on SpringerLink
- Instant access to the full article PDF.
USD 39.95
Prices may be subject to local taxes which are calculated during checkout






Similar content being viewed by others
Data availability
The main data supporting the results in this study are available within the paper and its Supplementary Information. RNA-seq data generated for this study are deposited in the NCBI Gene Expression Omnibus under accession GSE283189. The publicly available single-cell transcriptomic dataset analysed in this study can be accessed from the Genome Sequence Archive (GSA CRA010641). The raw datasets generated during the study are available for research purposes from the corresponding authors on reasonable request. Source data are provided with this paper.
Change history
20 November 2025
In the version of the article initially published, two of the Source data files (Uncropped blots for Fig. 5k and Uncropped blots for Extended Data Fig. 1) were incorrect and have now been replaced in the HTML version of the article.
References
Sabine et al. Inflammation and metabolism in tissue repair and regeneration. Science 356, 1026–1030 (2017).
Rodríguez-Morales, P. & Franklin, R. A. Macrophage phenotypes and functions: resolving inflammation and restoring homeostasis. Trends Immunol. 44, 986–998 (2023).
Jones, D. L. & Wagers, A. J. No place like home: anatomy and function of the stem cell niche. Nat. Rev. Mol. Cell Biol. 9, 11–21 (2008).
Di Micco, R., Krizhanovsky, V., Baker, D., & d’Adda di Fagagna, F. Cellular senescence in ageing: from mechanisms to therapeutic opportunities. Nat. Rev. Mol. Cell Biol. 22, 75–95 (2021).
Ogrodnik, M. & Gladyshev, V. N. The meaning of adaptation in aging: insights from cellular senescence, epigenetic clocks and stem cell alterations. Nat. Aging 3, 766–775 (2023).
Hazeldine, J., Lord, J. M. & Hampson, P. Immunesenescence and inflammaging: a contributory factor in the poor outcome of the geriatric trauma patient. Ageing Res. Rev. 24, 349–357 (2015).
Wei, T. et al. Janus liposozyme for the modulation of redox and immune homeostasis in infected diabetic wounds. Nat. Nanotechnol. 19, 1–12 (2024).
Ambrosi, T. H. et al. Aged skeletal stem cells generate an inflammatory degenerative niche. Nature 597, 256–262 (2021).
Lei, Q. et al. Extracellular vesicles deposit PCNA to rejuvenate aged bone marrow-derived mesenchymal stem cells and slow age-related degeneration. Sci. Transl. Med. 13, eaaz8697 (2021).
Villa, C. et al. Magnetic-field-driven targeting of exosomes modulates immune and metabolic changes in dystrophic muscle. Nat. Nanotechnol. 19, 1532–1543 (2024).
Chen, Y. et al. Nutrient-delivery and metabolism reactivation therapy for melanoma. Nat. Nanotechnol. 19, 1399–1408 (2024).
Hu, X. et al. An artificial metabzyme for tumour-cell-specific metabolic therapy. Nat. Nanotechnol. 19, 1712–1722 (2024).
Pålsson-McDermott, E. M. & O’Neill, L. A. J. Targeting immunometabolism as an anti-inflammatory strategy. Cell Res. 30, 300–314 (2020).
Cai, Y. et al. Decoding aging-dependent regenerative decline across tissues at single-cell resolution. Cell Stem Cell 30, 1674–1691.e8 (2023).
Covarrubias, A. J., Perrone, R., Grozio, A. & Verdin, E. NAD+ metabolism and its roles in cellular processes during ageing. Nat. Rev. Mol. Cell Biol. 22, 119–141 (2021).
Verdin, E. NAD+ in aging, metabolism, and neurodegeneration. Science 350, 1208–1213 (2015).
Zhang, H. et al. NAD+ repletion improves mitochondrial and stem cell function and enhances life span in mice. Science 352, 1436–1443 (2016).
Minhas, P. S. et al. Macrophage de novo NAD+ synthesis specifies immune function in aging and inflammation. Nat. Immunol. 20, 50–63 (2019).
Yeung, F. et al. Modulation of NF-kappaB-dependent transcription and cell survival by the SIRT1 deacetylase. EMBO J. 23, 2369–2380 (2004).
Trammell, S. A. J. et al. Nicotinamide riboside is uniquely and orally bioavailable in mice and humans. Nat. Commun. 7, 12948 (2016).
Yu, Y. et al. Engineered drug-loaded cellular membrane nanovesicles for efficient treatment of postsurgical cancer recurrence and metastasis. Sci. Adv. 8, eadd3599 (2022).
Fang, R. H., Gao, W. & Zhang, L. Targeting drugs to tumours using cell membrane-coated nanoparticles. Nat. Rev. Clin. Oncol. 20, 33–48 (2023).
Liu, Y., Zhao, Y. & Chen, X. Bioengineering of metal-organic frameworks for nanomedicine. Theranostics 9, 3122–3133 (2019).
Liang, K. et al. Biomimetic mineralization of metal-organic frameworks as protective coatings for biomacromolecules. Nat. Commun. 6, 7240 (2015).
Wynn, T. A. & Vannella, K. M. Macrophages in tissue repair, regeneration, and fibrosis. Immunity 44, 450–462 (2016).
Freemerman, A. J. et al. Metabolic reprogramming of macrophages: glucose transporter 1 (GLUT1)-mediated glucose metabolism drives a proinflammatory phenotype. J. Biol. Chem. 289, 7884–7896 (2014).
O’Neill, L. A. J., Kishton, R. J. & Rathmell, J. A guide to immunometabolism for immunologists. Nat. Rev. Immunol. 16, 553–565 (2016).
Runtsch, M. C. et al. Itaconate and itaconate derivatives target JAK1 to suppress alternative activation of macrophages. Cell Metab. 34, 487–501.e8 (2022).
Tannahill, G. M. et al. Succinate is an inflammatory signal that induces IL-1β through HIF-1α. Nature 496, 238–242 (2013).
Yan, J. & Horng, T. Lipid metabolism in regulation of macrophage functions. Trends Cell Biol. 30, 979–989 (2020).
Remmerie, A. & Scott, C. L. Macrophages and lipid metabolism. Cell Immunol. 330, 27–42 (2018).
Di Gioia, M. et al. Endogenous oxidized phospholipids reprogram cellular metabolism and boost hyperinflammation. Nat. Immunol. 21, 42–53 (2020).
O’Neill, L. A. J. & Hardie, D. G. Metabolism of inflammation limited by AMPK and pseudo-starvation. Nature 493, 346–355 (2013).
Vats, D. et al. Oxidative metabolism and PGC-1β attenuate macrophage-mediated inflammation. Cell Metab. 4, 13–24 (2006).
López-Otín, C., Blasco, M. A., Partridge, L., Serrano, M. & Kroemer, G. The hallmarks of aging. Cell 153, 1194–1217 (2013).
Andreux, P. A., Houtkooper, R. H. & Auwerx, J. Pharmacological approaches to restore mitochondrial function. Nat. Rev. Drug Discov. 12, 465–483 (2013).
Sun, N. et al. Measuring in vivo mitophagy. Mol. Cell 60, 685–696 (2015).
Yan, C. et al. PHB2 (prohibitin 2) promotes PINK1-PRKN/Parkin-dependent mitophagy by the PARL-PGAM5-PINK1 axis. Autophagy 16, 419–434 (2020).
Mouchiroud, L. et al. The NAD+/sirtuin pathway modulates longevity through activation of mitochondrial UPR and FOXO signaling. Cell 154, 430–441 (2013).
Gaharwar, A. K., Singh, I. & Khademhosseini, A. Engineered biomaterials for in situ tissue regeneration. Nat. Rev. Mater. 5, 686–705 (2020).
Rodier, F. et al. Persistent DNA damage signalling triggers senescence-associated inflammatory cytokine secretion. Nat. Cell Biol. 11, 973–979 (2009).
Lozano-Torres, B. et al. The chemistry of senescence. Nat. Rev. Chem. 3, 426–441 (2019).
Liang, K. et al. In situ biomimetic mineralization of bone-like hydroxyapatite in hydrogel for the acceleration of bone regeneration. ACS Appl. Mater. Interfaces 15, 292–308 (2023).
Chao, Y., Chen, Q. & Liu, Z. Smart injectable hydrogels for cancer immunotherapy. Adv. Funct. Mater. 30, 1902785 (2020).
Lu, Y.-Z. et al. CGRP sensory neurons promote tissue healing via neutrophils and macrophages. Nature 628, 604–611 (2024).
Calcinotto, A. et al. Cellular senescence: aging, cancer, and injury. Physiol. Rev. 99, 1047–1078 (2019).
Gao, C. et al. Treatment of atherosclerosis by macrophage-biomimetic nanoparticles via targeted pharmacotherapy and sequestration of proinflammatory cytokines. Nat. Commun. 11, 2622 (2020).
Fang, R. H. et al. Lipid-insertion enables targeting functionalization of erythrocyte membrane-cloaked nanoparticles. Nanoscale 5, 8884–8888 (2013).
Kallai, I. et al. Microcomputed tomography–based structural analysis of various bone tissue regeneration models. Nat. Protoc. 6, 105–110 (2011).
Martino, M. M. et al. Growth factors engineered for super-affinity to the extracellular matrix enhance tissue healing. Science 343, 885–888 (2014).
Acknowledgements
We thank F. Chen, Zhejiang University, for the technical assistance on SEM, and L. Wu at the Center of Cryo-Electron Microscopy, Zhejiang University, for the technical assistance on cryo-TEM. This work was supported by the National Natural Science Foundation of China (grant numbers U22A20282 and 82472471), the ‘Pioneer’ and ‘Leading Goose’ R&D Program of Zhejiang Province (grant number 2025C02162) to X.F., the Natural Science Foundation of Zhejiang Province (grant number LMS25B010001) to Y.Z., the National Natural Science Foundation of China (grant number 22435006), the Key R&D Program of Zhejiang (grant number 2024C03207), the Fundamental Research Funds for the Central Universities (grant number 2024FZZX02-01-04) to Z.L., the National Natural Science Foundation of China (grant number 82301760) to P.Q. and the Natural Science Foundation of Zhejiang Province (grant number LQ23H150004) to C.Z.
Author information
Authors and Affiliations
Contributions
K.L., Z.L., Y.Z. and X.F. designed the project. K.L., L. Zhao, S.Z., L. Zheng, Z.Z., S.W., J.C., W.X., W.W., H.Y., C.S., P.Q., C.Z., W.F. and J.Z. performed the experiments and collected the data. K.L. performed the visualization. K.L., Z.L., Y.Z. and X.F. wrote the original paper. K.L., L. Zhao, Z.L. and Y.Z. revised the paper. S.F., Z.L., R.T., Y.Z. and X.F. supervised the project. K.L. and L. Zhao contributed equally to this project.
Corresponding authors
Ethics declarations
Competing interests
The authors declare no competing interests.
Peer review
Peer review information
Nature Nanotechnology thanks Xiaoyuan Chen and the other, anonymous, reviewer(s) for their contribution to the peer review of this work.
Additional information
Publisher’s note Springer Nature remains neutral with regard to jurisdictional claims in published maps and institutional affiliations.
Extended data
Extended Data Fig. 1 Characterization of the spatiotemporal-adaptive nanotherapeutic system.
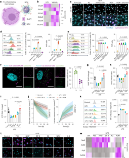
a, b, Diameter distribution in PBS (10 mM, pH 7.4) and representative cryo-TEM images showing nanoparticle morphology of ZIF-8 (a) and NZ (b). Scale bars, 100 nm. Representative of three independent experiments. c, FTIR spectra of ZIF-8, NZ, and free NAD+. a.u., arbitrary units. Representative of three independent experiments. d, X-ray diffraction patterns of ZIF-8 and NZ. Representative of three independent experiments. e, Representative western blots validating cell membrane purification; β-actin (cytoplasmic marker), Na+-K+-ATPase (membrane-specific marker). Representative images from three independent experiments. f, Representative fluorescence images demonstrating membrane fusion of BMDM (DiO, green) and BMSC (DiD, magenta) membranes. Scale bar, 50 μm. Fluorescence colocalization shown at right. Representative of five independent experiments. g, Diameter distribution in PBS and cryo-TEM images of HM. Scale bar, 100 nm. Representative of three independent experiments. h, Representative fluorescence images of DiI-labelled HM. Scale bars, 10 μm. Representative of three independent experiments. i, Cryo-TEM images of GHM. Scale bar, 100 nm. Representative of three independent experiments. j, Western blots demonstrating NZM successfully coated with hybrid membranes. CD68, F4/80 markers for BMDM membranes; CD90, CD105 for BMSC membranes. Representative images from three experiments. k, Cell viability quantification in LPS-stimulated BMDMs (LPS, 100 ng ml−1) treated with free NAD+ (10 µM) or equivalent dose of NPs. n = 5 independent samples. l, Cell viability quantification in H2O2-mediated BMSCs (200 µM H2O2) treated with free NAD+ (10 µM) or equivalent dose of NPs. n = 3 independent samples. m, Flow cytometry analysis of relative cell proportions in early and late stages of bone and skin injury microenvironments. n = 3 independent mice. n, o, Representative flow cytometry plots and MFI quantification of Cy5-labelled NZ uptake during inflammatory (n; NIH3T3:MSC:M1 MΦ = 4:1:3) and repair phases (o; NIH3T3:MSC:M1 MΦ = 4:3:1). n = 3 independent samples. p, Representative flow cytometry plots (left) and MFI quantification (right) showing NZM targeting in co-culture simulating non-injured tissue (NIH3T3:MSC:M1 MΦ = 10:1:1). n = 4 independent samples. Data presented as mean ± s.d. (k, l, m, n, o, p). P values were calculated using using one-way ANOVA followed by Tukey’s two-sided post hoc multiple-comparison test (k, l, n, o, p).
Extended Data Fig. 2 The effects of NZM in aged MSC.
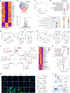
a, Representative fluorescence images and quantification of free NAD+ (10 µM) or NP uptake by aged MSCs. n = 4 independent samples. Scale bar, 20 μm. b, Representative flow cytometry plots and quantification of ROS-induced apoptosis across treatments, indicating apoptotic cell populations. n = 3 independent samples. c, d, Representative flow cytometry plots (c) and MFI quantification (d) of senescence-associated β-galactosidase activity in aged MSCs post-NZM treatment (10 µM NAD+). Cells were pretreated with Bafilomycin A prior to detecting β-gal activity using C12FDG. n = 3 independent samples. e, Gene expression quantification of cell-cycle and inflammatory secretome markers. n = 3 independent samples. f, Flow cytometry analysis showing proportion (left) and quantification (right) of ROS-positive aged MSCs after indicated treatments. n = 3 independent samples. g, Flow cytometry plots with MitoTracker Green and MFI quantification illustrating mitochondrial mass changes in aged MSCs post-NZM treatment (10 µM NAD+). n = 5 independent samples. h, Representative western blots of mitochondrial respiratory chain proteins following NZM treatment (10 µM NAD+). Images represent three independent experiments. i, Quantification of protein levels (SIRT1, PGC1α, mtTFA, NRF1, NRF2, γH2AX, p16, p21, p53), normalized to β-actin, in aged MSCs post-NZM treatment. n = 3 independent samples. j, Representative immunofluorescence images and quantification of prohibitin (PHB) in aged MSCs following NZM treatment (10 µM NAD+). n = 4 independent samples. Scale bar, 50 μm. k, PCA of gene expression in aged MSCs with or without NZM treatment; three independent replicates shown. l, Heatmap of mitochondrial respiratory chain-related genes, indicating enhanced oxidative phosphorylation and improved mitochondrial function in aged MSCs after NZM treatment. n = 3 independent samples. m, Heatmap depicting expression of UPRmt and mitophagy-related genes, highlighting potential compensatory pathways for mitochondrial quality control and stress adaptation induced by NZM. n = 3 independent samples. Data presented as mean ± s.d. (a, b, d, e, f, g, j, i). P values were calculated using using one-way ANOVA followed by Tukey’s two-sided post hoc multiple-comparison test (a, b, d, e, f, g, j, i).
Extended Data Fig. 3 Systematically generate a regeneration niche by cutting off synergistic effects.
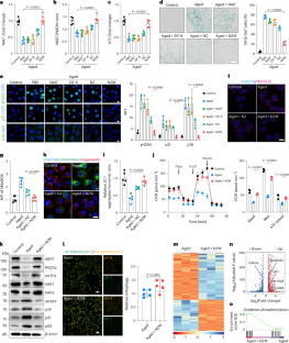
a, Schematic representation of the interactions between senescent stem cells and inflammatory macrophages. Created in BioRender. Liang, K. (2025) https://BioRender.com/ou25z6p. b, Schematic illustration of the systemic remodeling of the regenerative niche following NZM treatment. Created in BioRender. Liang, K. (2025) https://BioRender.com/g9snj9v. c, Schematic diagram of the experimental design of the paracrine effects of senescent MSCs. Created in BioRender. Liang, K. (2025) https://BioRender.com/8i38cqy. d, Relative mRNA expression of Il1β, Nos2, Arg1 and Cd206 in macrophages determined by qRT-PCR. n = 4 biologically independent samples. e, f, Representative microscopy images (e) and quantification (f) of iNOS and ARG1 in macrophages. n = 4 biologically independent samples. Scale bars, 50 μm. g, Levels of cytokines secreted by macrophages determined by ELISA. n = 4 biologically independent samples. For panels d–g, the groups represent cells in the Transwell chamber. The Control group represents young MSCs in the Transwell chamber, the Aged group consists of senescent MSCs, and the Aged+NZM group represents NZM-treated senescent MSCs. h, Schematic diagram of the experimental design of the paracrine effects of macrophages. Created in BioRender. Liang, K. (2025) https://BioRender.com/a2j1cv8. Macrophages were stimulated with LPS (100 ng ml−1) and treated with or without NZM (10 µM, based on NAD+) for 24 h. The culture supernatants were then collected and used to treat MSCs for 7 days. i, j, Representative microscopy images (i) and quantification (j) of SA-β-Gal staining in MSCs. Scale bars, 100 μm. k, Relative mRNA expression of Cdkn1a, Cdkn2a, p53, Il6 and Il18 in MSCs determined by qRT-PCR. n = 4 biologically independent samples. For panels i–k, the group labels indicate the specific interventions applied to macrophages. Data are presented as mean ± s.d. (d, f, g, j, k). P values were calculated using using one-way ANOVA followed by Tukey’s two-sided post hoc multiple-comparison test (d, f, g, j, k).
Supplementary information
Supplementary Information
Supplementary Discussions 1–3, Methods, Figs. 1–41 and Table 1.
Source data
Source Data Fig. 2
Statistical source data for Fig. 2.
Source Data Fig. 3
Statistical source data for Fig. 3.
Source Data Fig. 4
Statistical source data for Fig. 4.
Source Data Fig. 5
Statistical source data for Fig. 5.
Source Data Fig. 6
Statistical source data for Fig. 6.
Source Data Extended Data Fig. 1
Statistical source data for Extended Data Fig. 1.
Source Data Extended Data Fig. 2
Statistical source data for Extended Data Fig. 2.
Source Data Extended Data Fig. 3
Statistical source data for Extended Data Fig. 3.
Uncropped blots for Fig. 5k
Uncropped scans of blots for Fig. 5k.
Uncropped blots for Extended Data Fig. 1
Uncropped scans of blots for Extended Data Fig. 1.
Uncropped blots for Extended Data Fig. 2h
Uncropped scans of blots for Extended Data Fig. 2h.
Rights and permissions
Springer Nature or its licensor (e.g. a society or other partner) holds exclusive rights to this article under a publishing agreement with the author(s) or other rightsholder(s); author self-archiving of the accepted manuscript version of this article is solely governed by the terms of such publishing agreement and applicable law.
About this article
Cite this article
Liang, K., Zhao, L., Zhang, S. et al. Spatiotemporal-adaptive nanotherapeutics promote post-injury regeneration in ageing through metabolic modulation. Nat. Nanotechnol. 20, 1700–1712 (2025). https://doi.org/10.1038/s41565-025-02017-9
Received:
Accepted:
Published:
Version of record:
Issue date:
DOI: https://doi.org/10.1038/s41565-025-02017-9


