Extended Data Fig. 1: Tumour customized UTRs (TURs) improves therapeutic outcomes and of 4HB mRNA in B16 tumour models.
From: A modular mRNA platform for programmable induction of tumour-specific immunogenic cell death

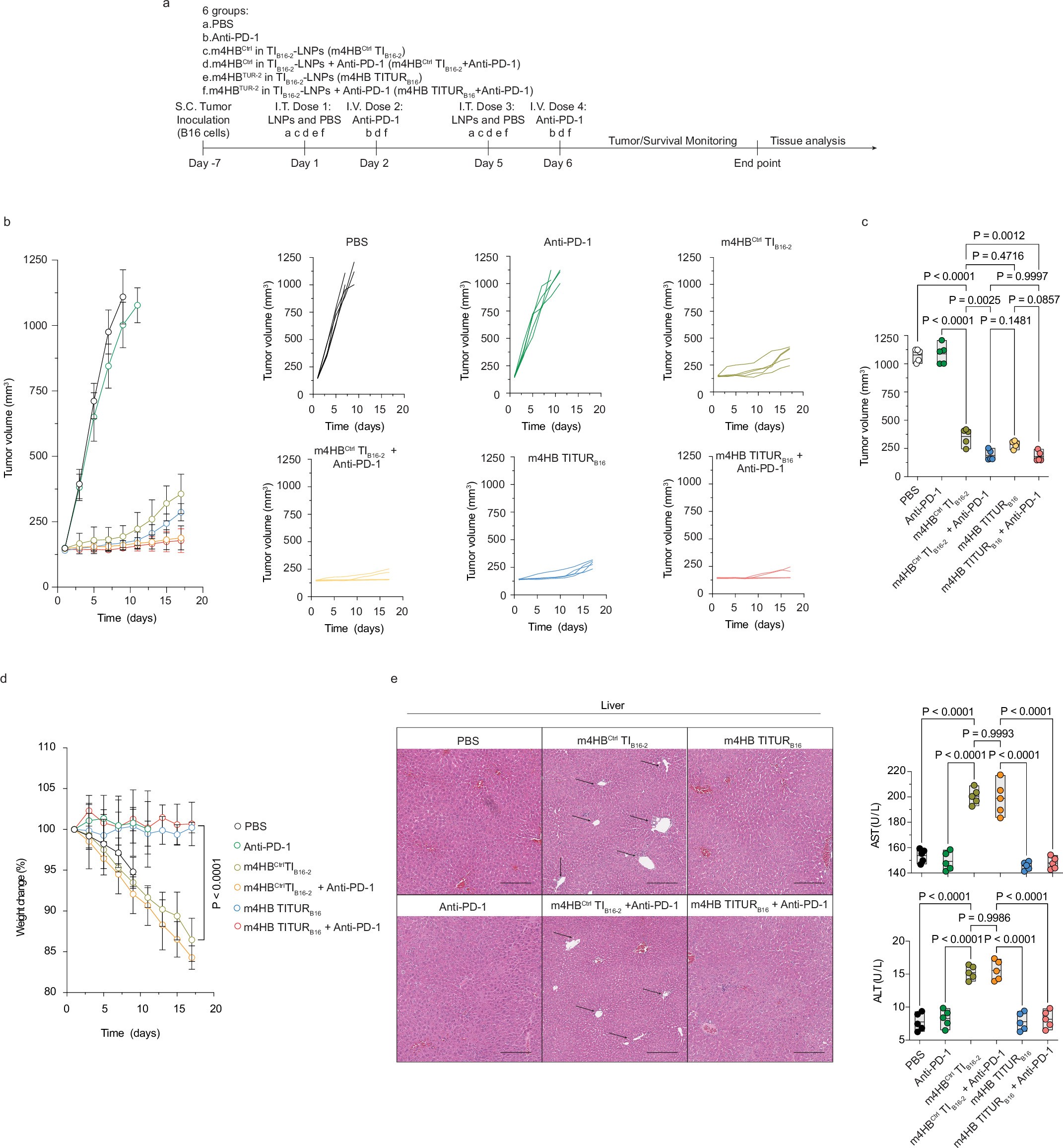
a, Summary of groups and experimental timeline for testing 4HB TI-LNPs or 4HB TITUR alone and in combination with anti-PD-1 in B16 tumour-bearing mice. b, Therapeutic efficacy and safety in B16 tumour models. Monitoring of B16 tumour size, shown as the mean and standard deviation at each timepoint, as well as the individual curves for each treatment group, for n=5 mice per group. Data are plotted as the mean ± s.d. c. Endpoint tumour size for the B16 model, shown as a box plot with the mean, maximum, and minimum measurements from n=5 mice per group. The endpoint represents the final tumour size monitoring day or once tumour size exceeded 1000 mm3. d. Weight changes relative to the mouse body weight on the first LNP injection day in the B16, for n=5 mice per group. Data are plotted as the mean ± s.d. e.Tissue sectioning and H&E staining of the liver of B16 models, as well as serum levels of liver damage markers, ALT and AST, at the endpoint of the study. Shown are box plots representing the mean, maximum, and minimum measurement in each organ with n=5 mice per group. Scale bar, 100 um. Statistical significance was determined by one-way ANOVA with multiple comparisons. All data are plotted as the mean ± s.d.