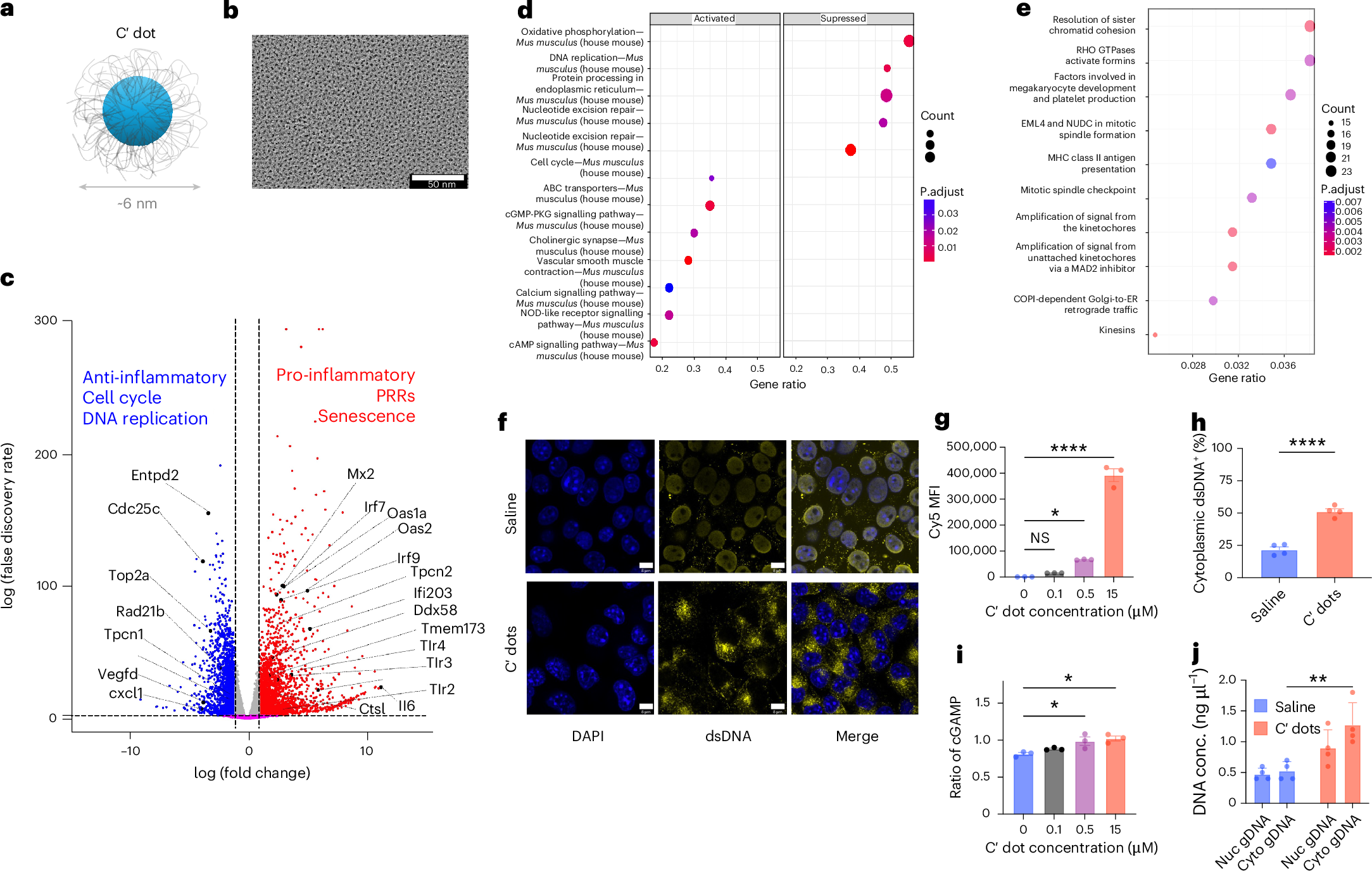
Fig. 2: Bulk RNA-seq analysis reveals modulation of the transcriptome in B16-GM tumour cells.

a, Schematic of non-targeted C′ dots. b, A representative TEM image of C′ dots (scale bar, 50 nm) captured more than 3 independent times yielding similar results. c, Volcano plot depicting differentially expressed genes for C′ dot and vehicle-treated tumour cells. d, KEGG pathway analysis showing representative upregulated and downregulated pathways. e, Reactome pathway gene set enrichment analysis shows overrepresented (enriched) pathways. f, Cytoplasmic dsDNA following exposure to 15 μM C′ dots for 72 h using IF staining (bright puncta indicate cytoplasmic dsDNA) (scale bars, 8 μm). g, B16-GM cells untreated or exposed to C′ dots over a range of concentrations for 72 h and analysed for Cy5 median fluorescence intensity (MFI) by flow cytometry. h, Quantification of the percentage (%) of cytosolic dsDNA using images in f. i, Ratio of intracellular to extracellular cGAMP. j, Quantification of nuclear and cytoplasmic genomic DNA via Quant-iT assay after subcellular fractionation. Data represent mean ± s.e.m. of three biological replicates. Non-parametric one-way ANOVA with Tukey’s test for g and i and unpaired Student’s t-test for h and j for multiple comparisons were performed. All statistical tests were two-sided. Analyses for d and e were also two-sided. *P < 0.05, **P < 0.01, ***P < 0.005 and ****P < 0.001. conc, concentration.