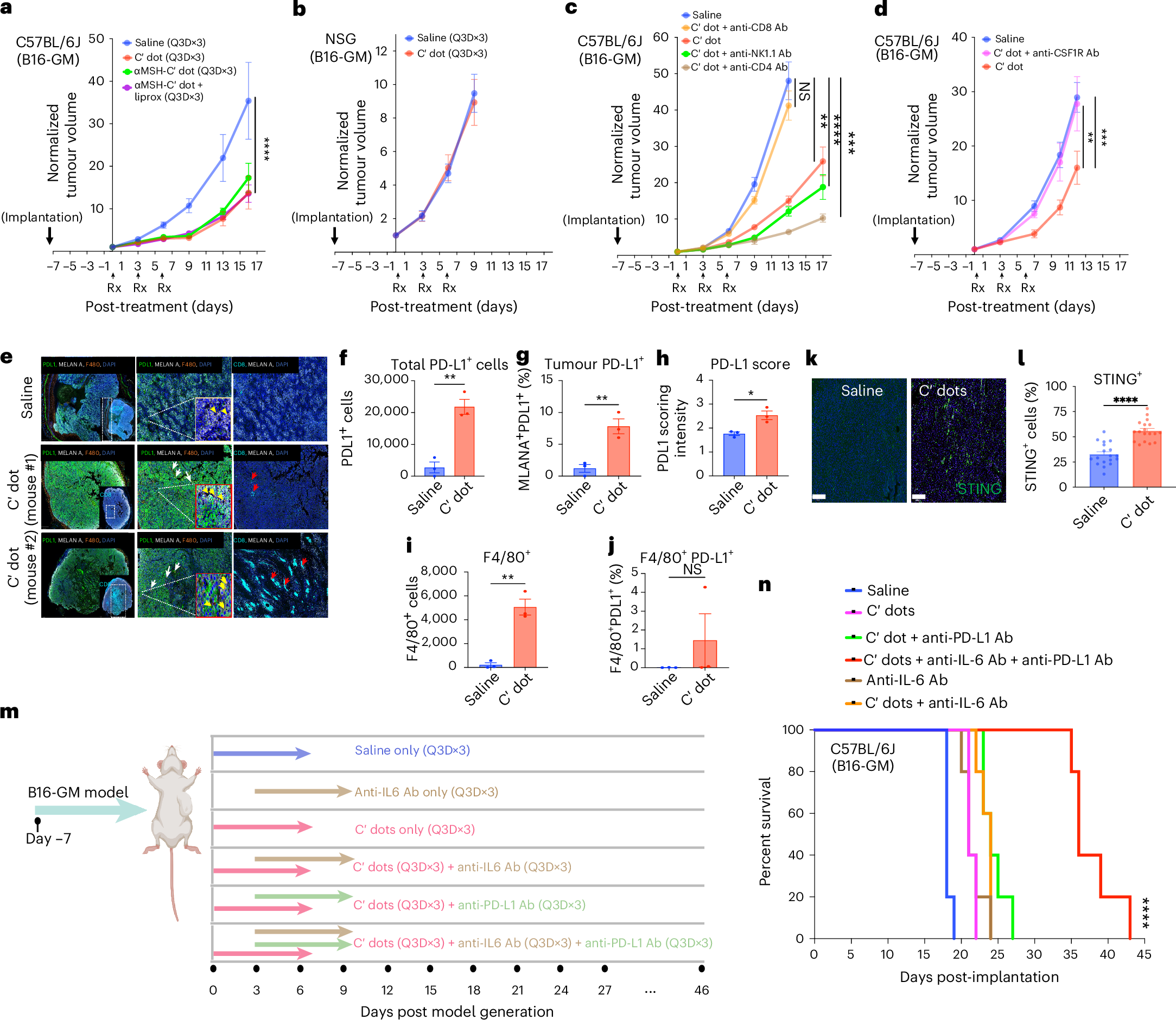
Fig. 6: Cytotoxic CD8+ T cells and myeloid cell populations drive tumour volume regression in the absence of ferroptosis and enhanced PD-L1 in the B16-GM model.

a,b, Tumour growth was monitored over a 10-day period following i.v. injection of C′ dots or αMSH-C′ dots (12 nmol per dose, Q3D×3), as against vehicle, in immunocompetent C57BL/6J (n = 3 per cohort) (a) or immunodeficient (NSG, n = 3 per cohort) mice (b). For αMSH-C′ dots, liproxstatin-1 was concurrently administered as a third cohort (a). c,d, Time-dependent changes in tumour volumes for C57BL/6J mice (n = 3 per cohort) i.p. injected with depleting antibodies for CD8+ (blue line), CD4+ (red line), NK+ (green line) (c) or myeloid cells (red line) (d), all treated with C′ dots in a similar manner to a. Arrows indicate timing of C′ dot dose administration. e, Multiplex IF of PD-L1, MELAN A, CD8, CD4, F4/80, Foxp3 and DAPI 10 days after final C′ dot treatment (scale bars, 1st column, 1 mm; middle and right columns, 200 μm). f–j, Quantification of % MELAN A+ PD-L1+ cells (f), PD-L1 intensity score (g), PD-L1+ cells (h), F4/80+ cells (i) and F4/80+ PD-L1+ (j) using HALO AI software (n = 3). k, IF staining for STING (scale bars, 200 μm) with and without C’ dots. l, Percentage of STING-positive cells calculated from images in k (n = 18, 3 biological replicates × 6 different regions from each mouse). m, Schematic illustrating treatment arms (n = 6) used for monitoring survival in B16-GM mice. n, Kaplan–Meier survival analysis treated as in a using non-targeted C′ dots, anti-IL-6 and anti-PD-L1 mAbs (200 mg each, Q3D×3 beginning at the second C′ dot dose). Data in a–d, f–j and l are presented as mean ± s.e.m. Non-parametric two-way ANOVA with Sidak’s post hoc test was performed for growth inhibition and unpaired Student’s t-test for IF quantification was performed. All statistical tests were two-sided. *P < 0.05, **P < 0.01, ***P < 0.005 and ****P < 0.001. Schematic in m created with BioRender.com.