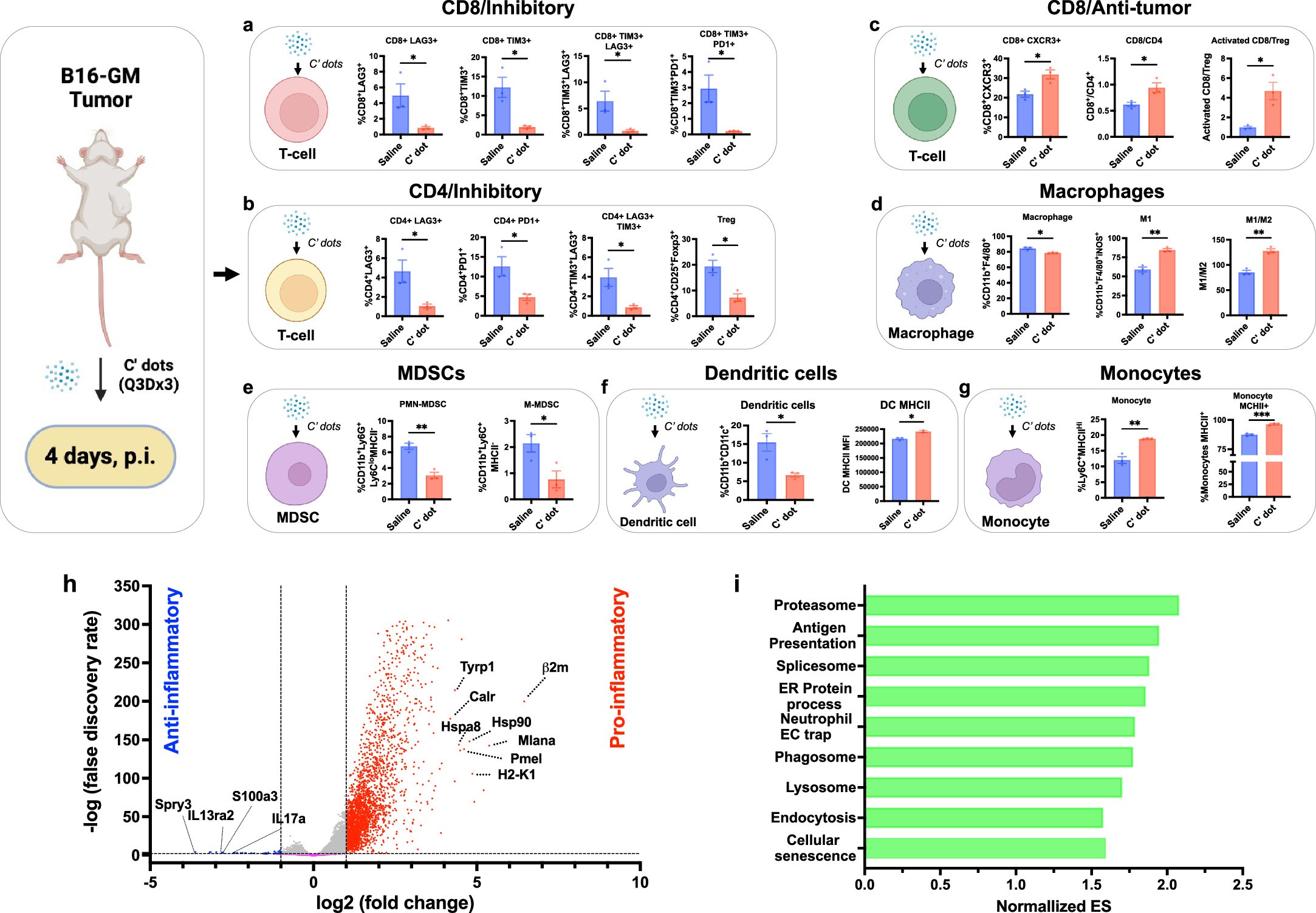
Extended Data Fig. 1: Particle-driven modulation of cell populations and immunogenicity within the TIME of B16-GM tumor mice.

B16-GM tumor-bearing mice were i.v.-injected with a multi-dose regimen of C’ dots (12 nmol/dose, Q3Dx3) or vehicle. Tumors were harvested 4 days post final treatment and subjected to flow cytometric analysis for quantifying (a) inhibitory CD8 + T, (b) inhibitory CD4 + T, and (c) anti-tumor CD8 + T cell populations, as well as (d) macrophages, (e) MDSCs, (f) dendritic cells, and (g) monocytes, according to markers in Tables S3 and S4. (h,i) Volcano plot of bulk RNA-seq data (h) and NES plot reflecting the KEGG pathway enrichment analysis (i) 10 days after treating tumors with the final particle dose. The latter plot displays normalized enrichment scores (NES) for gene sets (represented as bars), their positions corresponding to NES values normalized to those of vehicle-treated cohorts. Data represents the mean ± s.e.m. of particle-treated and control mice for both IP (n = 3 mice/group) and bulk RNA-seq (n = 3 mice/group) reflecting two independent experiments for each study. Unpaired Student’s t-tests were performed. All statistical tests were two-sided. *p < 0.05, **p < 0.01, ***p < 0.005, ****p < 0.001. Schematics in a–g created with BioRender.com.