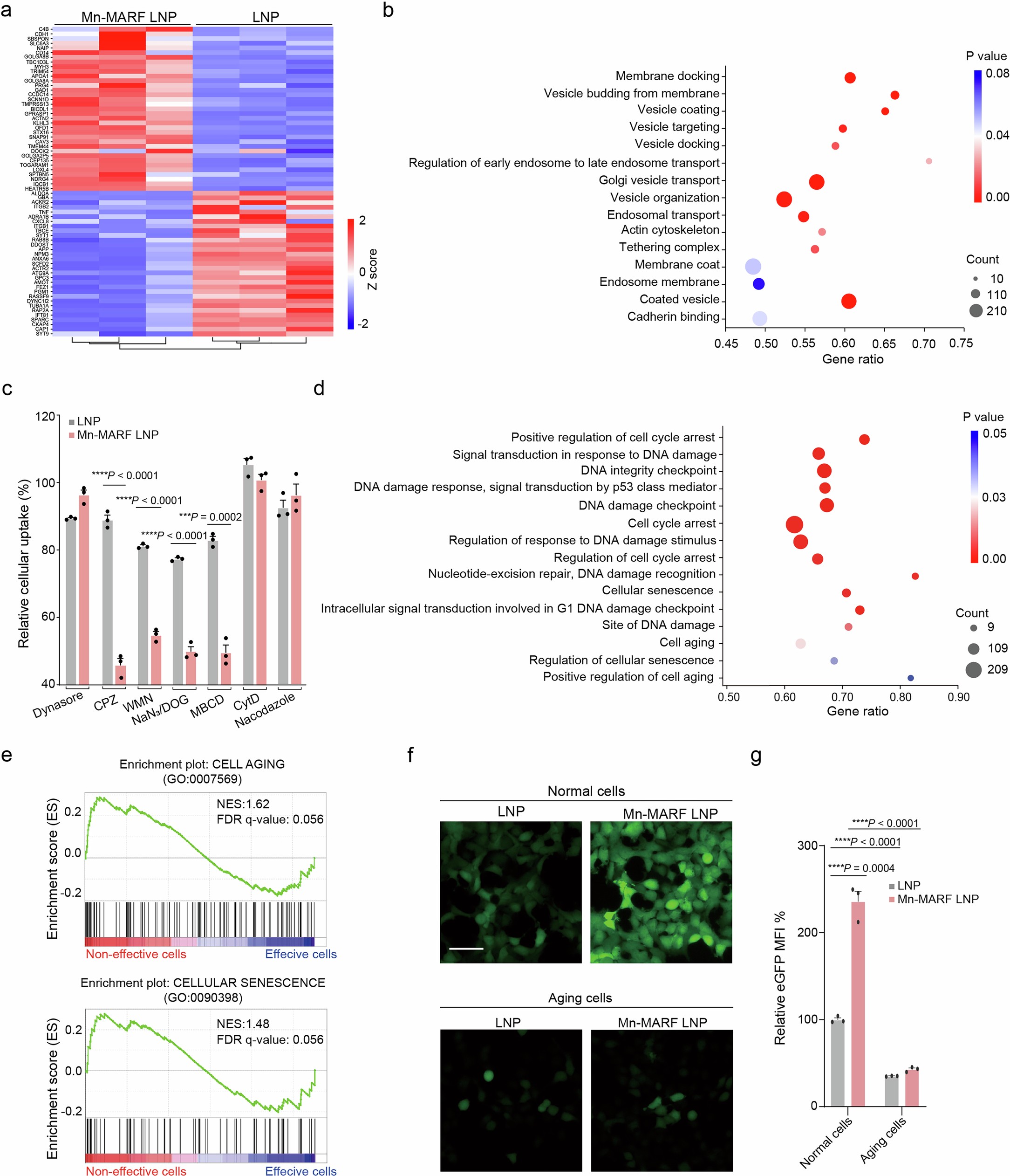
Extended Data Fig. 1: Cell aging impacts endocytosis of MARF LNP.

a, Heatmap of the relative expression of significantly regulated genes relevant to endocytosis in Mn-MARF LNP and LNP treated groups. (n = 3, p < 0.05, |log2FoldChange| > 1). b, Gene ontology (GO) enrichment analysis of the genes related to endocytosis from the comparison between the gene expression in Mn-MARF LNP and LNP treated groups. c, Relative cellular uptake of LNP and Mn-MARF LNP in HEK-293T cells in the presence of different inhibitors. d, GO enrichment analysis of the genes related to cell aging from the comparison between gene expression in effective and non-effective HEK-293T cell lines. e, Gene set enrichment analysis (GSEA) for comparing non-effective cells and effective cells for cell aging and cellular senescence. f, g, Representative fluorescence microscopy images (f) and relative signal intensity (g) of eGFP in aging cells or non-aging HEK-293T cells administrated with LNP and Mn-MARF LNP (n = 3). Scale bar: 50 μm. Data are shown as mean ± s.e.m. (n = 3 biologically independent samples). Statistical significance was tested using two-tailed unpaired t-test among groups. N.S., not significant, *P < 0.05, **P < 0.01, ***P < 0.001, and ****P < 0.0001.