Extended Data Fig. 7: Verification of viral expression and functional connectivity of the SC–MD pathway.
From: Neural circuits underlying a psychotherapeutic regimen for fear disorders

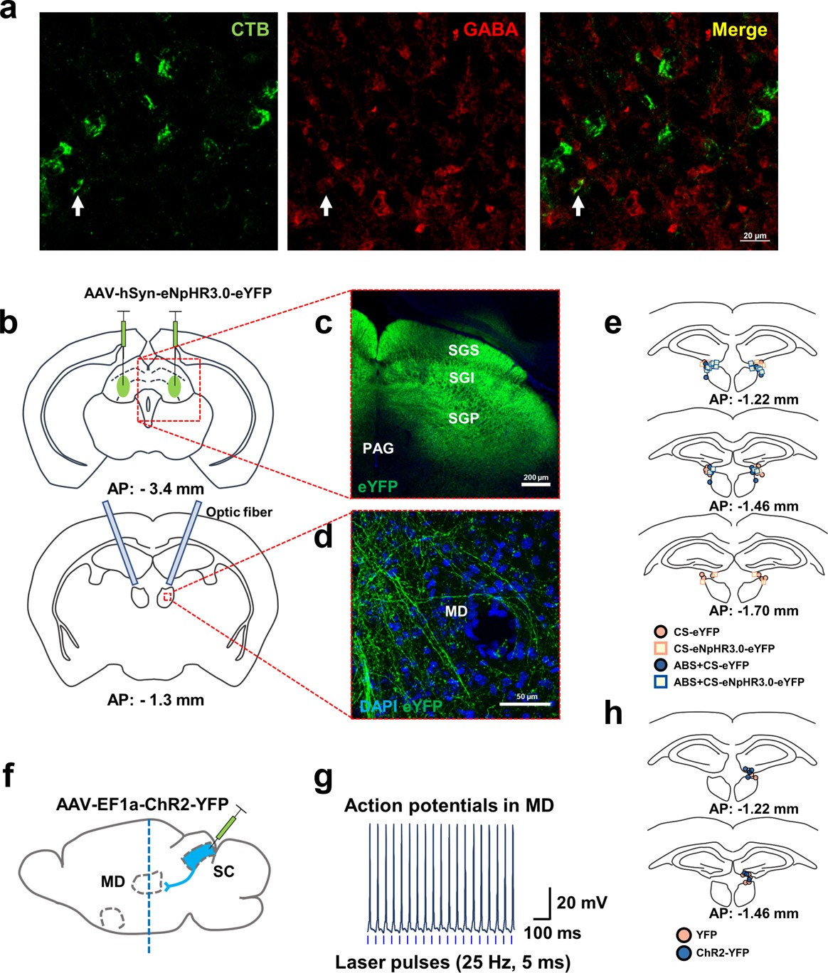
a, Retrograde tracer CTB (green) was injected into the MD. Only 6.12% (37/600) of CTB-positive neurons were GABA-positive and only 4.38% (37/844) of GABA-positive neurons were CTB-positive. Experiments were repeated with three mice (two slices per mouse) with similar results, and combined cell numbers are presented. White arrow indicates a CTB-positive GABAergic neuron in the SC. Scale bar, 20 μm. b, Illustration of viral injections in SC and fibre placement in MD. c, Coronal section showing a neuron expressing eNpHR3.0–eYFP in SC. Viral expression was confirmed in 20 mice after behavioural experiments (Fig. 2g–i). d, Coronal section showing fibres expressing eNpHR3.0–eYFP in MD. Viral expression was confirmed in 20 mice after behavioural experiments (Fig. 2g–i). e, Optical fibre placements for SC–MD silencing experiments. f, ChR2–YFP virus injection in SC and slicing position for whole-cell recording of MD neurons (blue dashed line). g, A sample trace of action potentials recorded from MD neurons in slice culture in response to ChR2 stimulation of the SC–MD pathway. h, Optical fibre placements for SC–MD photostimulation experiments.