Extended Data Fig. 2: Super-enhancers and insulators in GIST.
From: Altered chromosomal topology drives oncogenic programs in SDH-deficient GISTs

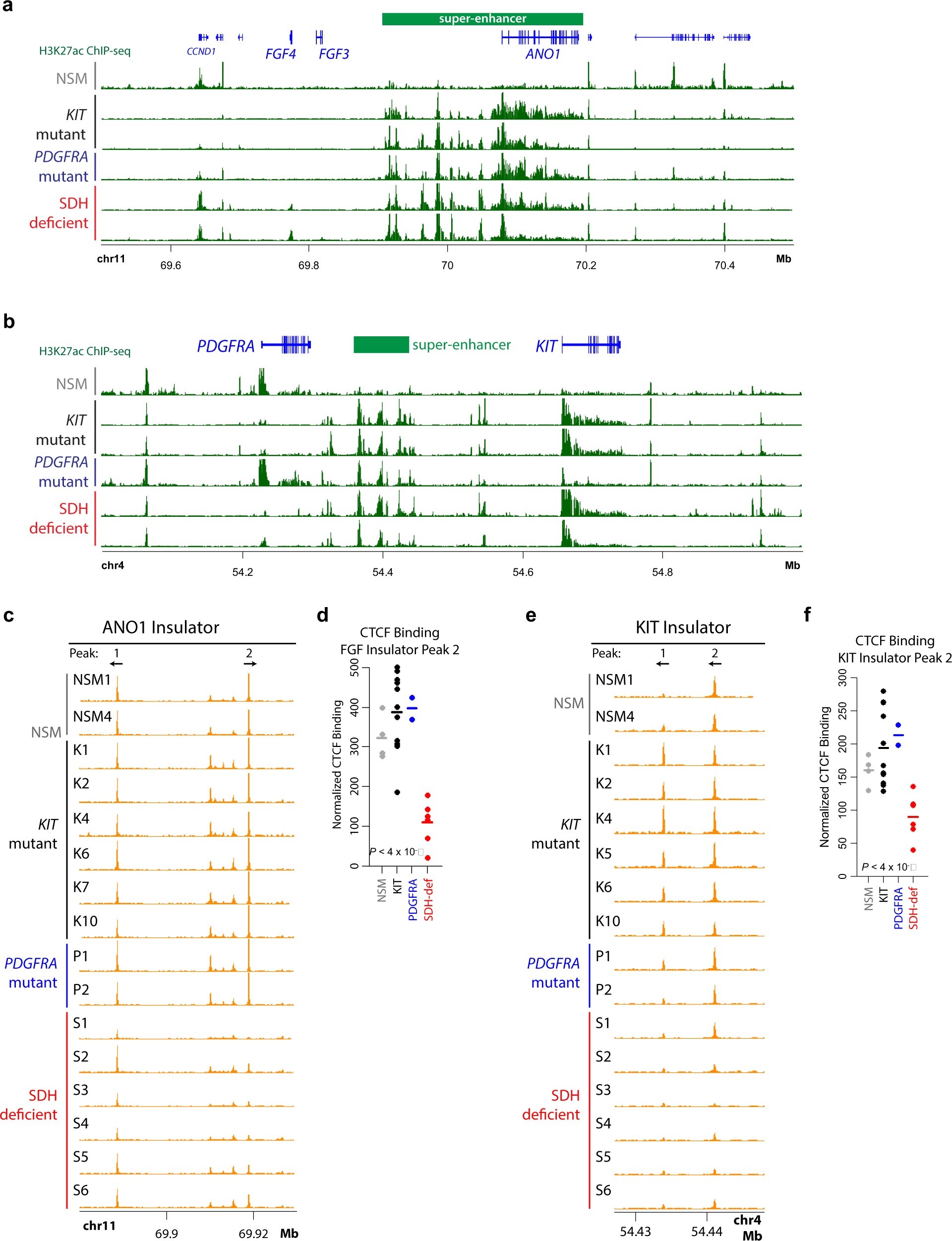
a, Traces depict H3K27ac ChIP–seq signal for normal stomach muscle (NSM) and GISTs of the indicated subtype over the FGF–ANO1 locus. b, Traces depict H3K27ac ChIP–seq signal for NSM and GISTs of the indicated subtype over the PDGFRA–KIT locus. Genes are indicated in blue, and super-enhancer locations are indicated by green bars. For a, b, traces are representative of 11 KIT-mutant and 6 SDH-deficient tumours with similar results. c, Traces depict CTCF binding over the FGF insulator in normal stomach muscle (NSM) and GIST clinical specimens. d, Plot depicts CTCF ChIP–seq signal over the strongest CTCF peak in the FGF insulator in normal stomach muscle (NSM, n = 4), and KIT mutant (n = 11), PDGFRA mutant (n = 2) and SDH-deficient GISTs (n = 6). e, Traces depict CTCF binding over the KIT insulator in normal stomach muscle (NSM) and GIST clinical specimens. f, Plot depicts CTCF ChIP–seq signal over the strongest CTCF peak in the KIT insulator in normal stomach muscle (NSM, n = 4), and KIT mutant (n = 11), PDGFRA mutant (n = 2) and SDH-deficient GISTs (n = 6). For d and f, horizontal bars reflect mean values and P values indicate significance of CTCF loss in SDH-deficient GIST, as determined by the Walt test (via DEseq254). All n values represent the number of biologically independent clinical specimens.