Extended Data Fig. 5: KIT locus 4C-seq data and insulator deletion.
From: Altered chromosomal topology drives oncogenic programs in SDH-deficient GISTs

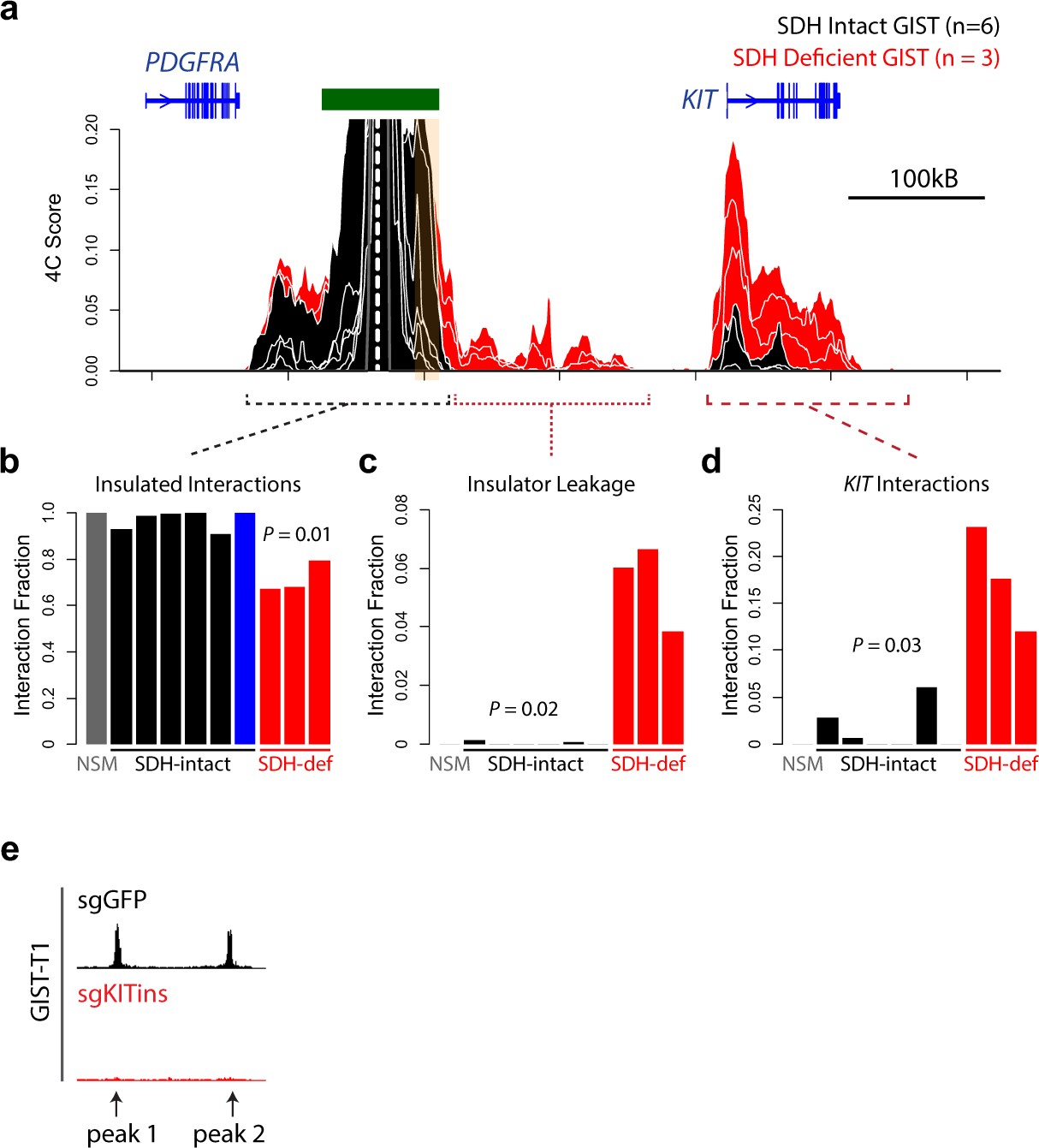
a, Traces depict KIT locus 4C-seq data, as in Fig. 3b, except graphed on the same axis to allow for direct comparison. b–d, Bar plots quantify 4C-seq interactions (top, reproduced from Fig. 3b) between the super-enhancer viewpoint and positions within the super-enhancer TAD (b), sequences just beyond the KIT insulator (c), or the KIT gene itself (d). P values indicate significance of difference between SDH-intact and SDH-deficient, by two-sided t-test. e, Traces depict CTCF ChIP–seq signal in GIST-T1 cells infected with Cas9 and either a control sgRNA directed at GFP (black, top) or sgRNAs directed against the two bound CTCF motifs in the KIT insulator (second row, red).