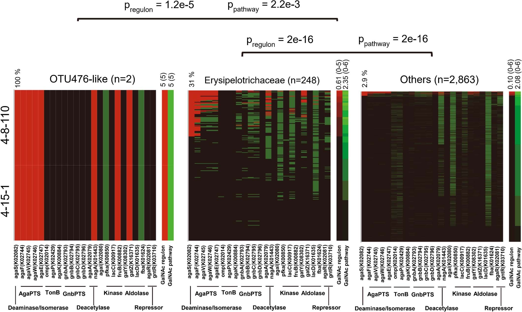
Extended Data Fig. 10: The chromosome 1 miQTL affects bacteria with a functional GalNAc import and catabolic pathway.
From: ABO genotype alters the gut microbiota by regulating GalNAc levels in pigs

Presence anywhere in the genome (green), presence in close proximity to agaS (red), or absence (black) of the orthologues of 24 genes implicated in the GalNAc TR/CP pathway in the genome of (i) two OTU476 like strains (4-15-1 and 4-8-110), (ii) 248 MAGs assigned to the Erysipelotrichaceae family, and (iii) 2,863 MAGs assigned to other bacterial families. The two lanes on the right of the three panels correspond to the Regulon (red) and Pathway (green) score respectively. Both scores range from 0 (black) to 6 (bright red or green). Means (range) for the corresponding dataset are given on top. P-values (nominal, two-sided, uncorrected) of the pathway and regulon scores were computed using a linear model described in Methods.