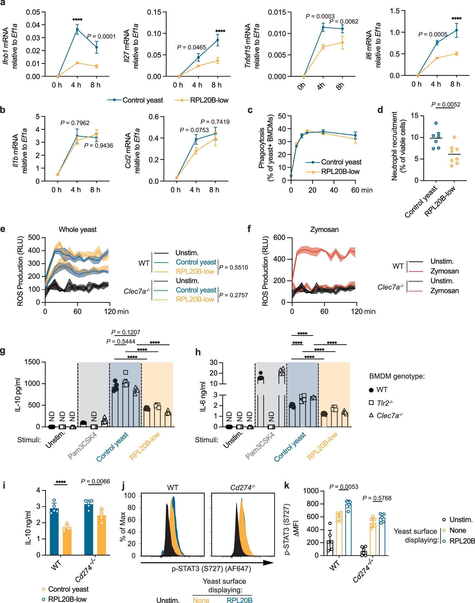
Extended Data Fig. 9: Fungal RPL20B detection by PD-L1 regulates cytokine production.
From: Profiling phagosome proteins identifies PD-L1 as a fungal-binding receptor

a, b, QPCR analysis of mRNA expression of cytokines or chemokines by GM-CSF-primed BMDMs treated the indicated yeast. c, Rate of phagocytosis of fluorescently labeled yeast by GM-CSF-primed BMDMs were determined by flow cytometry. d, Mice were injected intraperitoneally with 1 × 106 of the indicated yeast. Neutrophil infiltration was assessed 16 h after injection by flow cytometry analysis of the peritoneal lavage. Black line indicates mean. Each circle represents a mouse. e, f, Luminol assay measuring reactive oxygen species (ROS) production by GM-CSF-primed WT or Clec7a−/− BMDMs after stimulation with the indicated yeast (e) or zymosan (f). g, h, ELISA assay measuring IL-10 (g) or IL-6 (h) in supernatants of GM-CSF-primed WT, Tlr2−/− or Clec7a−/− BMDMs stimulated with the indicated yeast or Pam3CSK4 (250 ng/ml) for 8 h. n = 5 biological replicates. P values by two-way ANOVA of yeast-stimulated samples with Tukey’s multiple comparisons tests. i, ELISA assay quantifying the level of IL-10 protein in supernatants of GM-CSF-primed WT or Cd274−/− BMDMs stimulated with the indicated yeast for 8 h. n = 5 biological replicates. j, Representative flow cytometry histograms of STAT3 serine phosphorylation in GM-CSF-primed WT or Cd274−/− BMDMs after stimulation with the indicated yeast for 1 h. k, Quantification of STAT3 serine phosphorylation in (j). Unstim., unstimulated. MFI, mean fluorescent intensity. ΔMFI, MFI minus the minimum of unstimulated. Data are mean + S.E.M. (i), mean ± S.E.M. (e-h) or mean ± S.D. (a-c, k). Data are pool of 2 independent experiments (d, k), or representative of 2 or (a, b) 3 independent experiments (e-h, i). P values by unpaired two-sided Student’s t-test (d) or two-way ANOVA with Tukey’s multiple comparisons tests (a, b, e, i, k). ****P < 0.0001.