Abstract
Phagocytosis is the process by which myeloid phagocytes bind to and internalize potentially dangerous microorganisms1. During phagocytosis, innate immune receptors and associated signalling proteins are localized to the maturing phagosome compartment, forming an immune information processing hub brimming with microorganism-sensing features2,3,4,5,6,7,8. Here we developed proximity labelling of phagosomal contents (PhagoPL) to identify proteins localizing to phagosomes containing model yeast and bacteria. By comparing the protein composition of phagosomes containing evolutionarily and biochemically distinct microorganisms, we unexpectedly identified programmed death-ligand 1 (PD-L1) as a protein that specifically enriches in phagosomes containing yeast. We found that PD-L1 directly binds to yeast upon processing in phagosomes. By surface display library screening, we identified the ribosomal protein Rpl20b as a fungal protein ligand for PD-L1. Using an auxin-inducible depletion system, we found that detection of Rpl20b by macrophages cross-regulates production of distinct cytokines including interleukin-10 (IL-10) induced by the activation of other innate immune receptors. Thus, this study establishes PhagoPL as a useful approach to quantifying the collection of proteins enriched in phagosomes during host–microorganism interactions, exemplified by identifying PD-L1 as a receptor that binds to fungi.
This is a preview of subscription content, access via your institution
Access options
Access Nature and 54 other Nature Portfolio journals
Get Nature+, our best-value online-access subscription
$32.99 / 30 days
cancel any time
Subscribe to this journal
Receive 51 print issues and online access
$199.00 per year
only $3.90 per issue
Buy this article
- Purchase on SpringerLink
- Instant access to the full article PDF.
USD 39.95
Prices may be subject to local taxes which are calculated during checkout




Similar content being viewed by others
Data availability
All data supporting the findings in this study are available within the article and its Supplementary Information. The mass spectrometry proteomics data have been deposited to the ProteomeXchange Consortium (http://proteomecentral.proteomexchange.org) via the PRIDE partner repository under PXD043088. RNA sequencing data are available in the Gene Expression Omnibus under GSE235078. All remaining data are available in the main text or the supplementary materials. Source data are provided with this paper.
References
Li, K. & Underhill, D. M. C-type lectin receptors in phagocytosis. Curr. Top. Microbiol. Immunol. 429, 1–18 (2020).
Underhill, D. M. & Goodridge, H. S. Information processing during phagocytosis. Nat. Rev. Immunol. 12, 492–502 (2012).
Stafford, C. A. et al. Phosphorylation of muramyl peptides by NAGK is required for NOD2 activation. Nature 609, 590–596 (2022).
Wolf, A. J. et al. Hexokinase is an innate immune receptor for the detection of bacterial peptidoglycan. Cell 166, 624–636 (2016).
Faro-Trindade, I. et al. Characterisation of innate fungal recognition in the lung. PLoS ONE 7, e35675 (2012).
Goldmann, M. et al. The lipid raft-associated protein stomatin is required for accumulation of dectin-1 in the phagosomal membrane and for full activity of macrophages against Aspergillus fumigatus. mSphere 8, e0052322 (2023).
Husebye, H. et al. The Rab11a GTPase controls Toll-like receptor 4-induced activation of interferon regulatory factor-3 on phagosomes. Immunity 33, 583–596 (2010).
Kagan, J. C. & Iwasaki, A. Phagosome as the organelle linking innate and adaptive immunity. Traffic 13, 1053–1061 (2012).
Fitzgerald, K. A. & Kagan, J. C. Toll-like receptors and the control of immunity. Cell 180, 1044–1066 (2020).
Goodridge, H. S. et al. Activation of the innate immune receptor dectin-1 upon formation of a ‘phagocytic synapse’. Nature 472, 471–475 (2011).
Martell, J. D. et al. Engineered ascorbate peroxidase as a genetically encoded reporter for electron microscopy. Nat. Biotechnol. 30, 1143–1148 (2012).
Hung, V. et al. Spatially resolved proteomic mapping in living cells with the engineered peroxidase APEX2. Nat. Protoc. 11, 456–475 (2016).
Kang, M. G. & Rhee, H. W. Molecular spatiomics by proximity labeling. Acc. Chem. Res. 55, 1411–1422 (2022).
Lam, S. S. et al. Directed evolution of APEX2 for electron microscopy and proximity labeling. Nat. Methods 12, 51–54 (2015).
Boder, E. T. & Wittrup, K. D. Yeast surface display for screening combinatorial polypeptide libraries. Nat. Biotechnol. 15, 553–557 (1997).
Francisco, J. A., Earhart, C. F. & Georgiou, G. Transport and anchoring of β-lactamase to the external surface of Escherichia coli. Proc. Natl Acad. Sci. USA 89, 2713–2717 (1992).
Fridy, P. C., Thompson, M. K., Ketaren, N. E. & Rout, M. P. Engineered high-affinity nanobodies recognizing staphylococcal protein A and suitable for native isolation of protein complexes. Anal. Biochem. 477, 92–94 (2015).
Shui, W. et al. Membrane proteomics of phagosomes suggests a connection to autophagy. Proc. Natl Acad. Sci. USA 105, 16952–16957 (2008).
Guo, M. et al. High-resolution quantitative proteome analysis reveals substantial differences between phagosomes of RAW 264.7 and bone marrow derived macrophages. Proteomics 15, 3169–3174 (2015).
Pauwels, A. M. et al. Spatiotemporal changes of the phagosomal proteome in dendritic cells in response to LPS stimulation. Mol. Cell. Proteomics 18, 909–922 (2019).
Stuart, L. M. et al. A systems biology analysis of the Drosophila phagosome. Nature 445, 95–101 (2007).
Dong, H., Zhu, G., Tamada, K. & Chen, L. B7-H1, a third member of the B7 family, co-stimulates T-cell proliferation and interleukin-10 secretion. Nat. Med. 5, 1365–1369 (1999).
Chen, L. Co-inhibitory molecules of the B7-CD28 family in the control of T-cell immunity. Nat. Rev. Immunol. 4, 336–347 (2004).
Doroshow, D. B. et al. PD-L1 as a biomarker of response to immune-checkpoint inhibitors. Nat. Rev. Clin. Oncol. 18, 345–362 (2021).
Upadhaya, S. et al. Combinations take centre stage in PD1/PDL1 inhibitor clinical trials. Nat. Rev. Drug Discov. 20, 168–169 (2021).
Liang, S. C. et al. Regulation of PD-1, PD-L1, and PD-L2 expression during normal and autoimmune responses. Eur. J. Immunol. 33, 2706–2716 (2003).
Graham, L. M. et al. Soluble dectin-1 as a tool to detect β-glucans. J. Immunol. Methods 314, 164–169 (2006).
Stark, S., Flaig, R. M., Sandusky, M. & Watzl, C. The use of trimeric isoleucine-zipper fusion proteins to study surface-receptor-ligand interactions in natural killer cells. J. Immunol. Methods 296, 149–158 (2005).
Zak, K. M. et al. Structural biology of the immune checkpoint receptor PD-1 and its ligands PD-L1/PD-L2. Structure 25, 1163–1174 (2017).
Micic, J. et al. Coupling of 5S RNP rotation with maturation of functional centers during large ribosomal subunit assembly. Nat. Commun. 11, 3751 (2020).
Halbeisen, R. E., Scherrer, T. & Gerber, A. P. Affinity purification of ribosomes to access the translatome. Methods 48, 306–310 (2009).
Zgadzay, Y. et al. E-site drug specificity of the human pathogen Candida albicans ribosome. Sci. Adv. 8, eabn1062 (2022).
Lin, D. Y. et al. The PD-1/PD-L1 complex resembles the antigen-binding Fv domains of antibodies and T cell receptors. Proc. Natl Acad. Sci. USA 105, 3011–3016 (2008).
Steffen, K. K. et al. Ribosome deficiency protects against ER stress in Saccharomyces cerevisiae. Genetics 191, 107–118 (2012).
Hartley, G. P., Chow, L., Ammons, D. T., Wheat, W. H. & Dow, S. W. Programmed cell death ligand 1 (PD-L1) signaling regulates macrophage proliferation and activation. Cancer Immunol. Res. 6, 1260–1273 (2018).
Hudson, K., Cross, N., Jordan-Mahy, N. & Leyland, R. The extrinsic and intrinsic roles of PD-L1 and its receptor PD-1: implications for immunotherapy treatment. Front. Immunol. 11, 568931 (2020).
Yesbolatova, A. et al. The auxin-inducible degron 2 technology provides sharp degradation control in yeast, mammalian cells, and mice. Nat. Commun. 11, 5701 (2020).
Ene, I. V., Cheng, S. C., Netea, M. G. & Brown, A. J. Growth of Candida albicans cells on the physiologically relevant carbon source lactate affects their recognition and phagocytosis by immune cells. Infect. Immun. 81, 238–248 (2013).
Nieto, C. et al. The programmed death ligand 1 interactome demonstrates bidirectional signaling coordinating immune suppression and cancer progression in head and neck squamous cell carcinoma. J. Natl Cancer Inst. 115, 1392–1403 (2023).
Schafer, J. B., Lucas, E. D., Dzieciatkowska, M., Forward, T. & Tamburini, B. A. J. Programmed death ligand 1 intracellular interactions with STAT3 and focal adhesion protein paxillin facilitate lymphatic endothelial cell remodeling. J. Biol. Chem. 298, 102694 (2022).
Lucas, E. D. et al. PD-L1 reverse signaling in dermal dendritic cells promotes dendritic cell migration required for skin immunity. Cell Rep. 33, 108258 (2020).
Yu, Y. et al. PD-L1 negatively regulates antifungal immunity by inhibiting neutrophil release from bone marrow. Nat. Commun. 13, 6857 (2022).
Kagan, J. C. Infection infidelities drive innate immunity. Science 379, 333–335 (2023).
Oldenburg, M. et al. TLR13 recognizes bacterial 23S rRNA devoid of erythromycin resistance-forming modification. Science 337, 1111–1115 (2012).
Li, X. D. & Chen, Z. J. Sequence specific detection of bacterial 23S ribosomal RNA by TLR13. eLife 1, e00102 (2012).
Nishiura, H. et al. Monocyte chemotactic factor in rheumatoid arthritis synovial tissue. Probably a cross-linked derivative of S19 ribosomal protein. J. Biol. Chem. 271, 878–882 (1996).
Filip, A. M. et al. Ribosomal protein S19 interacts with macrophage migration inhibitory factor and attenuates its pro-inflammatory function. J. Biol. Chem. 284, 7977–7985 (2009).
Zapatero-Belinchon, F. J., Carriqui-Madronal, B. & Gerold, G. Proximity labeling approaches to study protein complexes during virus infection. Adv. Virus Res. 109, 63–104 (2021).
Dickinson, M. S. et al. Proximity-dependent proteomics of the Chlamydia trachomatis inclusion membrane reveals functional interactions with endoplasmic reticulum exit sites. PLoS Pathog. 15, e1007698 (2019).
Olson, M. G. et al. Proximity labeling to map host–pathogen interactions at the membrane of a bacterium-containing vacuole in Chlamydia trachomatis-infected human cells. Infect. Immun. https://doi.org/10.1128/IAI.00537-19 (2019).
Yan, Y. et al. Receptor-interacting protein kinase 2 (RIPK2) stabilizes c-Myc and is a therapeutic target in prostate cancer metastasis. Nat. Commun. 13, 669 (2022).
Cox, J. & Mann, M. MaxQuant enables high peptide identification rates, individualized p.p.b.-range mass accuracies and proteome-wide protein quantification. Nat. Biotechnol. 26, 1367–1372 (2008).
Ritchie, M. E. et al. limma powers differential expression analyses for RNA-sequencing and microarray studies. Nucleic Acids Res. 43, e47 (2015).
Szklarczyk, D. et al. The STRING database in 2023: protein–protein association networks and functional enrichment analyses for any sequenced genome of interest. Nucleic Acids Res. 51, D638–D646 (2023).
Hill, B. D., Prabhu, P., Rizvi, S. M. & Wen, F. Yeast intracellular staining (yICS): enabling high-throughput, quantitative detection of intracellular proteins via flow cytometry for pathway engineering. ACS Synth. Biol. 9, 2119–2131 (2020).
Harnpicharnchai, P. et al. Composition and functional characterization of yeast 66S ribosome assembly intermediates. Mol. Cell 8, 505–515 (2001).
Bernstein, F. C. et al. The Protein Data Bank: a computer-based archival file for macromolecular structures. J. Mol. Biol. 112, 535–542 (1977).
Lyskov, S. et al. Serverification of molecular modeling applications: the Rosetta Online Server that Includes Everyone (ROSIE). PLoS ONE 8, e63906 (2013).
Morin, A. et al. Collaboration gets the most out of software. eLife 2, e01456 (2013).
Marze, N. A., Roy Burman, S. S., Sheffler, W. & Gray, J. J. Efficient flexible backbone protein–protein docking for challenging targets. Bioinformatics 34, 3461–3469 (2018).
Cravener, M. V. & Mitchell, A. P. Candida albicans culture, cell harvesting, and total RNA extraction. Bio Protoc. 10, e3803 (2020).
Martin, M. Cutadapt removes adapter sequences from high-throughput sequencing reads. EMBnet.journal 17, 10–12 (2011).
Callahan, B. J. et al. DADA2: high-resolution sample inference from Illumina amplicon data. Nat. Methods 13, 581–583 (2016).
Horwitz, A. A. et al. Efficient multiplexed integration of synergistic alleles and metabolic pathways in yeasts via CRISPR–Cas. Cell Syst. 1, 88–96 (2015).
Ewels, P. A. et al. The nf-core framework for community-curated bioinformatics pipelines. Nat. Biotechnol. 38, 276–278 (2020).
Love, M. I., Huber, W. & Anders, S. Moderated estimation of fold change and dispersion for RNA-seq data with DESeq2. Genome Biol. 15, 550 (2014).
Korotkevich, G., Sukhov, V. & Sergushichev, A. Fast gene set enrichment analysis. Preprint at bioRxiv https://doi.org/10.1101/060012 (2019).
Gantner, B. N., Simmons, R. M., Canavera, S. J., Akira, S. & Underhill, D. M. Collaborative induction of inflammatory responses by dectin-1 and Toll-like receptor 2. J. Exp. Med. 197, 1107–1117 (2003).
Acknowledgements
This work was supported by the US National Institutes of Health grant R01AI071116 (to D.M.U.).
Author information
Authors and Affiliations
Contributions
K. Li and D.M.U. conceptualized and supervised the research and wrote the paper. K. Li, A.C., C.Q., K. Lagree, Y.W., M.R.F., R.M., W.Y. and D.M.U. developed the methodology and approaches used. K. Li, A.C. and C.A.B. performed the investigations. All authors read and approved the manuscript.
Corresponding authors
Ethics declarations
Competing interests
The authors declare no competing interests.
Peer review
Peer review information
Nature thanks Gordon Brown and the other, anonymous, reviewer(s) for their contribution to the peer review of this work. Peer reviewer reports are available.
Additional information
Publisher’s note Springer Nature remains neutral with regard to jurisdictional claims in published maps and institutional affiliations.
Extended data figures and tables
Extended Data Fig. 1 Establishing APEX2-based PhagoPL for studying proteomes of phagosomes containing microbial cargoes.
a, c, Flow cytometry histograms showing surface expression of APEX2 (indicated by V5 tag) on S. cerevisiae (a) or E coli (c). Intact microbes were used for staining. Note the presence of antibody-binding protein A prevents such staining for S. aureus exposing APEX2. b, d, e, Resorufin fluorescent intensity in Amplex Red assay measuring the peroxidase activity of APEX2 engineered to be attached to the surface of S. cerevisiae (b), E coli (d) and S. aureus (e). Data shown are technical replicates (n = 4). f, The efficiency of epigallocatechin gallate (EGCG) in inhibiting the labeling activity of APEX2. APEX2 was activated to biotinylate surface proteins on the yeast in the presence or absence of EGCG. Biotinylation was detected by avidin-staining and flow cytometry. EGCG concentration, 100 μM. g, Immunofluorescence staining evaluating the labeling activity of APEX2 in BMDM phagosomes. APEX2-expressing yeast were internalized by BMDMs for 30 min before proximity labeling was activated. Expression of AEPX2 and protein biotinylation were indicated respectively by the presence of the V5 tag and staining with streptavidin. Scale bar, 10 μm. h, Immunoblotting showing the pattern of protein biotinylation catalyzed by APEX2 on the respective microbes. Total protein was stained to ensure equal loading. Data are mean + S.E.M. (b, d, e). Data are representative of 2 (a-d and g) or at least 3 (e, f, h) independent experiments.
Extended Data Fig. 2 Proximity labeling reveals diversity of phagosomes containing different microbes.
a, Venn diagram comparing the number of phagosomal proteins identified by APEX2-based phagoPL in this study with that in two reports employing density gradient fractionation of bead-containing phagosomes. b, Venn diagram showing the number of proteins identified in each of the microbe-containing phagosomes by APEX2-based phagoPL. c, 3-axis visualization of the relative enrichment of APEX2-labeld proteins towards each microbe-containing phagosome. For each protein the log2 relative representation in the three types of phagosomes was calculated from the average intensities and the vectors along 3 axes were summed to visualize the relative biases of the proteins for the different types of phagosomes. d, Box plots showing the MS intensity of representative proteins in phagosomes containing different microbes. Box plots show the median (center line) with minimum and maximum. Data are normalized to the total protein intensity of each sample. n = 3 biological replicates. EC, E. coli; SA, S. aureus; SC, S. cerevisiae. P values by one-way ANOVA with Tukey’s multiple comparisons tests (d).
Extended Data Fig. 3 PD-L1 does not show characteristic enrichment in bacteria or bead-containing phagosomes.
a, Immunofluorescence staining of GM-CSF-primed mouse BMDMs fed CFSE-labeled E. coli (BL21-AI) or S. aureus (protein A-deficient wood strain). Data are representative of at least 5 independent experiments. b, Immunofluorescence staining of GM-CSF-primed mouse BMDMs fed fluorescent polystyrene beads for 1 h. c, Percentage of phagosomes that show characteristic PD-L1 recruitment in immunofluorescence staining. GM-CSF-primed mouse BMDMs were fed CFSE-labeled S. cerevisiae (SC) or fluorescent beads for 1 h. Horizontal line indicates the mean. Each dot represents one quantified view (n = 20). Data are pooled from two independent experiments done in triplicates. P value by unpaired two-sided Student’s t-test (c).
Extended Data Fig. 4 PD-L1 directly binds to yeast via a cryptic protein ligand.
a, Representative flow cytometry plots showing human PD-L1 Fc fusion proteins do not bind to intact CFSE-labeled yeast. b, Flow cytometry histograms showing the binding of intact, unprocessed S. cerevisiae yeast to Fc fusion proteins. Mouse Dectin-1 Fc fusion protein (Fc-mDectin-1) was used as positive control and at one tenth the concentration of the other Fc fusion proteins. c, Quantification of the binding intensity of Fc fusions proteins to intact yeast in (b). d, Flow cytometry measuring the binding of hPD-L1-Fc to yeast particles recovered from BMDMs treated with the indicated inhibitors. e, ELISA assay assessing binding of Fc-mDectin-1 to yeast lysate pretreated with the indicated proteases coupled to agarose beads for 1 h. f, Immunofluorescence staining of PD-L1 in GM-CSF-primed mouse BMDMs fed the indicated CFSE-labeled fungus for 1 h. Data are mean + S.E.M. (c-e). Data are representative of 2 (d, e) or 3 (a, c, f) independent experiments. MFI, median fluorescent intensity. ΔMFI, MFI minus that of the respective PBS control. DPI, diphenyleneiodonium chloride. P values by one-way (c) or two-way (d, e) ANOVA with Tukey’s multiple comparisons tests. ****P < 0.0001.
Extended Data Fig. 5 Ribosomal protein RPL20B mediates PD-L1 binding to fungi.
a, Coomassie blue staining of recombinant mPD-L1-IZ and mCD86-IZ under denaturing conditions. b, c, ELISA assay measuring binding of recombinant IZ (isoleucine zipper) (b) or Fc (c) fusion proteins to recombinant human PD-1. d, Representative flow cytometry histograms showing binding of mouse CD86 or mouse PD-L1 IZ fusion protein to yeast displaying C. albicans RPL20B. e, Quantification of the IZ (indicated by the attached triple FLAG tag) binding intensity in (d). n = 3 biological replicates. f, hPD-L1-Fc binding to GFP-tagged RPL20B in S. cerevisiae lysate analyzed by microscale thermophoresis with biological triplicates. g, Binding intensity of hPD-L1-Fc to different fungal RPL20B homologs displayed on yeast. Each circle represents one yeast colony (n = 3). h, Schematic of the approach for ribosome affinity purification. A tandem affinity purification (TAP) tag was genomically added to the S. cerevisiae ribosomal protein RPL18B. In the same strain, an HA tag was added to RPL20B. Ribosomes was purified via pulldown of RPL18B-TAP, followed by tobacco etch virus protease (TEV) cleavage. i, Immunoblotting showing the presence of RPL20B in the purified ribosomes as depicted in (h). j, ELISA measuring the binding of hPD-L1-Fc to ribosomes purified as depicted in (h) with technical triplicates. k, ELISA assay determining the binding of B7 family Fc fusion proteins to the purified yeast ribosome with technical triplicates. ΔMFI, mean fluorescent intensity minus that of the respective PBS control. Data are mean + S.E.M. (b, c, e, g, j, k) or mean ± S.D. (f). Data are representative of 2 (a, b, c, i, k) or 3 (e, j) independent experiments. P values by unpaired two-sided t-test (e, g) or two-way ANOVA with Tukey’s multiple comparisons tests (j, k). ****P < 0.0001.
Extended Data Fig. 6 RPL20B central domain binds to PD-L1 IgV domain.
a, Protein sequence alignment of RPL20B homologs from different fungal species. Sequence of the central domain is highlighted in the shaded box. b, Three-dimensional structure of RPL20B-PD-L1 complex by molecular modeling. The interaction between the two molecules is shown in a surface representation. The putative contacting residues from RPL20B are shown in red color. c, ELISA assay assessing the binding of RPL20B-CDP to B7 family Fc fusion proteins with technical triplicates. d, Microscale thermophoresis assay determining the binding affinity of hPD-L1-Fc to N-terminal biotin-modified RPL20B-CDP complexed to avidin. n = 3 biological replicates. e, Binding of hPD-L1-Fc to streptavidin beads loaded with biotin-RPL20B-CDP peptide were assessed by flow cytometry. f, g, Recombinant human PD-L1 Fc fusion proteins (f) or native mouse PD-L1 in GM-CSF-primed BMDM lysate (g) were pulled down with RPL20B-CDP-loaded beads and the immunoblots were probed with anti-human or mouse PD-L1 antibodies. h, ELISA assay determining binding of Fc fusion proteins of the two individual immunoglobulin-like extracellular domains of PD-L1 to RPL20B-CDP with technical triplicates. i, Flow cytometry assessing the binding of hPD-L1-Fc to yeast expressing C. albicans RPL20B with the indicated mutations. n = 3 biological replicates. j, A closeup of the interacting amino acid residues from C. albicans RPL20B (red) to those from human PD-L1 (green) is shown in a stick model. The proteins, RPL20B and PD-L1 are shown in ribbon representation. MFI, mean fluorescent intensity. ΔMFI, MFI minus that of the respective Fc control. Data are mean + S.E.M. (c, e, h, i) or mean ± S.D. (d). Data are representative of 3 independent experiments (c, e, f, g, h, i). P values by one-way ANOVA with Tukey’s multiple comparisons tests (c, e, i). ****P < 0.0001.
Extended Data Fig. 7 PD-L1-deficient BMDMs exhibit altered cytokine expression profile in response to various innate stimuli.
a-d, mRNA expression of cytokines measured by quantitative PCR (QPCR). GM-CSF-primed BMDMs were stimulated with LPS (100 ng/ml) (a), Pam3CSK4 (500 ng/ml) (b), poly(I:C) (10 μg/ml) (c), or transfected with poly(dA:dT) (100 ng/ml) (d) for 4 h before being harvested for analysis. n = 3 biological replicates. Unstim., unstimulated. Data are mean + S.E.M. and are representative of 2 independent experiments (a-d). P values by two-way ANOVA with Tukey’s multiple comparisons tests (a-d).
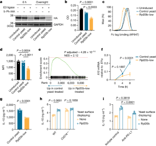
Extended Data Fig. 8 Targeted degradation of RPL20B in yeast leads to altered mRNA expression of cytokines.
a, Schematic of auxin-induced degradation of RPL20B in the engineered mAID-RPL20B S. cerevisiae strain. b, The CRISPR-cas9 genome editing strategy for introducing the mAID and HA tag to the S. cerevisiae Rpl20b locus. The sequences of the guide RNA (gRNA), or the mutated gRNA in the edited genome are underlined. Silent mutation or insertion introduced are shown in red. c, Immunoblotting of RPL20B in ribosomes purified from the indicated yeast. d, ELISA assay determining binding of hPD-L1-Fc to ribosomes purified from the indicated yeast with technical triplicates. e-g, BMDMs were stimulated or not with RPL20B-low or control yeast for 4 h and mRNA expression was assessed by RNA-seq. e, Venn diagram showing the number and percentage of differentially expressed genes by the indicated comparisons. Adjusted P value cutoff, 0.05. f, Pathway enrichment bubble plot showing the most significantly enriched pathways by comparing the transcriptomes of BMDMs treated with RPL20B-low or control yeast. g, Heatmap showing expression of combined leading-edge genes from the top 2 enriched pathways in (f). NES, normalized enrichment score. Data are mean + S.E.M. (d). Data are representative of 2 independent experiments (c, d). P values by one-way ANOVA with Tukey’s multiple comparisons tests (d). ****P < 0.0001.
Extended Data Fig. 9 Fungal RPL20B detection by PD-L1 regulates cytokine production.
a, b, QPCR analysis of mRNA expression of cytokines or chemokines by GM-CSF-primed BMDMs treated the indicated yeast. c, Rate of phagocytosis of fluorescently labeled yeast by GM-CSF-primed BMDMs were determined by flow cytometry. d, Mice were injected intraperitoneally with 1 × 106 of the indicated yeast. Neutrophil infiltration was assessed 16 h after injection by flow cytometry analysis of the peritoneal lavage. Black line indicates mean. Each circle represents a mouse. e, f, Luminol assay measuring reactive oxygen species (ROS) production by GM-CSF-primed WT or Clec7a−/− BMDMs after stimulation with the indicated yeast (e) or zymosan (f). g, h, ELISA assay measuring IL-10 (g) or IL-6 (h) in supernatants of GM-CSF-primed WT, Tlr2−/− or Clec7a−/− BMDMs stimulated with the indicated yeast or Pam3CSK4 (250 ng/ml) for 8 h. n = 5 biological replicates. P values by two-way ANOVA of yeast-stimulated samples with Tukey’s multiple comparisons tests. i, ELISA assay quantifying the level of IL-10 protein in supernatants of GM-CSF-primed WT or Cd274−/− BMDMs stimulated with the indicated yeast for 8 h. n = 5 biological replicates. j, Representative flow cytometry histograms of STAT3 serine phosphorylation in GM-CSF-primed WT or Cd274−/− BMDMs after stimulation with the indicated yeast for 1 h. k, Quantification of STAT3 serine phosphorylation in (j). Unstim., unstimulated. MFI, mean fluorescent intensity. ΔMFI, MFI minus the minimum of unstimulated. Data are mean + S.E.M. (i), mean ± S.E.M. (e-h) or mean ± S.D. (a-c, k). Data are pool of 2 independent experiments (d, k), or representative of 2 or (a, b) 3 independent experiments (e-h, i). P values by unpaired two-sided Student’s t-test (d) or two-way ANOVA with Tukey’s multiple comparisons tests (a, b, e, i, k). ****P < 0.0001.
Supplementary information
Supplementary Figures (download PDF )
This file contains Supplementary Figures 1 and 2. Supplementary Fgure 1 contains all the uncropped full scan images of all immunoblots in the manuscript. The corresponding figures numbers are indicated. Whether images are derived from the same gel and molecular weight markers are depicted. Supplementary Figure 2 contains FACS gating strategy. This includes gating for yeast population positive for protein surface display, and gating for neutrophils in peritoneal lavage.
Supplementary Tables (download XLSX )
This file contains Supplementary Tables 1-6. Supplementary Table 1: Proteins detected by label-free mass spectrometry. Supplementary Table 2: PhagoPL-identified phagosomal proteins as determined by analysis using the limma package. Supplementary Table 3: Network analysis data from Fig. 1b. Supplementary Table 4: ASVs detected by NGS sequencing of enriched yeast clones from the surface display library. Supplementary Table 5: Normalized read counts of genes in macrophage treated with yeasts by RNA-seq analysis. Supplementary Table 6: DNA and primer sequences.
Source data
Rights and permissions
Springer Nature or its licensor (e.g. a society or other partner) holds exclusive rights to this article under a publishing agreement with the author(s) or other rightsholder(s); author self-archiving of the accepted manuscript version of this article is solely governed by the terms of such publishing agreement and applicable law.
About this article
Cite this article
Li, K., Chatterjee, A., Qian, C. et al. Profiling phagosome proteins identifies PD-L1 as a fungal-binding receptor. Nature 630, 736–743 (2024). https://doi.org/10.1038/s41586-024-07499-6
Received:
Accepted:
Published:
Version of record:
Issue date:
DOI: https://doi.org/10.1038/s41586-024-07499-6
This article is cited by
-
Programmed death-ligand 1 (PD-L1) Modulates Chemokine Production Via the TLR4/TRAF6 Signaling Axis During LPS + IFN-γ-Induced Endotoxemia-mimicked Sepsis
Inflammation (2026)
-
Intestinal fungal signatures and their impact on immune checkpoint inhibitor efficacy: a multi-cohort meta-analysis
npj Biofilms and Microbiomes (2025)
-
Phagocytosis: a process that shapes immune responses to engulfed meals
Nature Reviews Immunology (2025)
-
Manipulation of host phagocytosis by fungal pathogens and therapeutic opportunities
Nature Microbiology (2024)


