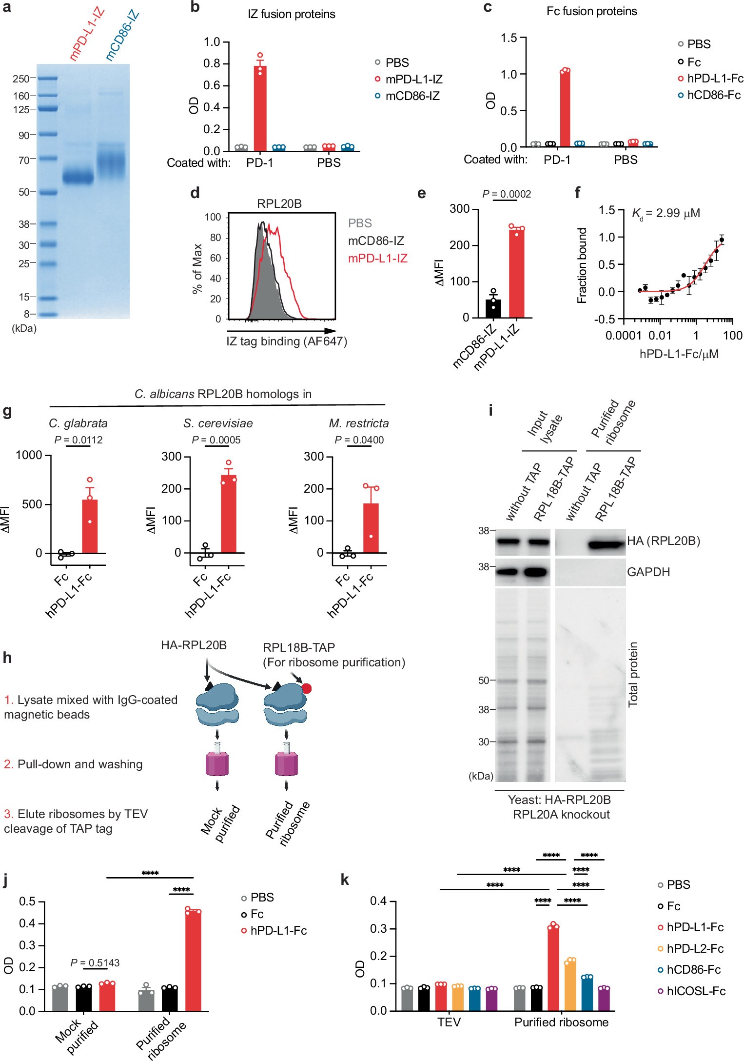
Extended Data Fig. 5: Ribosomal protein RPL20B mediates PD-L1 binding to fungi.
From: Profiling phagosome proteins identifies PD-L1 as a fungal-binding receptor

a, Coomassie blue staining of recombinant mPD-L1-IZ and mCD86-IZ under denaturing conditions. b, c, ELISA assay measuring binding of recombinant IZ (isoleucine zipper) (b) or Fc (c) fusion proteins to recombinant human PD-1. d, Representative flow cytometry histograms showing binding of mouse CD86 or mouse PD-L1 IZ fusion protein to yeast displaying C. albicans RPL20B. e, Quantification of the IZ (indicated by the attached triple FLAG tag) binding intensity in (d). n = 3 biological replicates. f, hPD-L1-Fc binding to GFP-tagged RPL20B in S. cerevisiae lysate analyzed by microscale thermophoresis with biological triplicates. g, Binding intensity of hPD-L1-Fc to different fungal RPL20B homologs displayed on yeast. Each circle represents one yeast colony (n = 3). h, Schematic of the approach for ribosome affinity purification. A tandem affinity purification (TAP) tag was genomically added to the S. cerevisiae ribosomal protein RPL18B. In the same strain, an HA tag was added to RPL20B. Ribosomes was purified via pulldown of RPL18B-TAP, followed by tobacco etch virus protease (TEV) cleavage. i, Immunoblotting showing the presence of RPL20B in the purified ribosomes as depicted in (h). j, ELISA measuring the binding of hPD-L1-Fc to ribosomes purified as depicted in (h) with technical triplicates. k, ELISA assay determining the binding of B7 family Fc fusion proteins to the purified yeast ribosome with technical triplicates. ΔMFI, mean fluorescent intensity minus that of the respective PBS control. Data are mean + S.E.M. (b, c, e, g, j, k) or mean ± S.D. (f). Data are representative of 2 (a, b, c, i, k) or 3 (e, j) independent experiments. P values by unpaired two-sided t-test (e, g) or two-way ANOVA with Tukey’s multiple comparisons tests (j, k). ****P < 0.0001.