Extended Data Fig. 9: Generation and characterization of Timp1-deficient mice.
From: The periosteum provides a stromal defence against cancer invasion into the bone

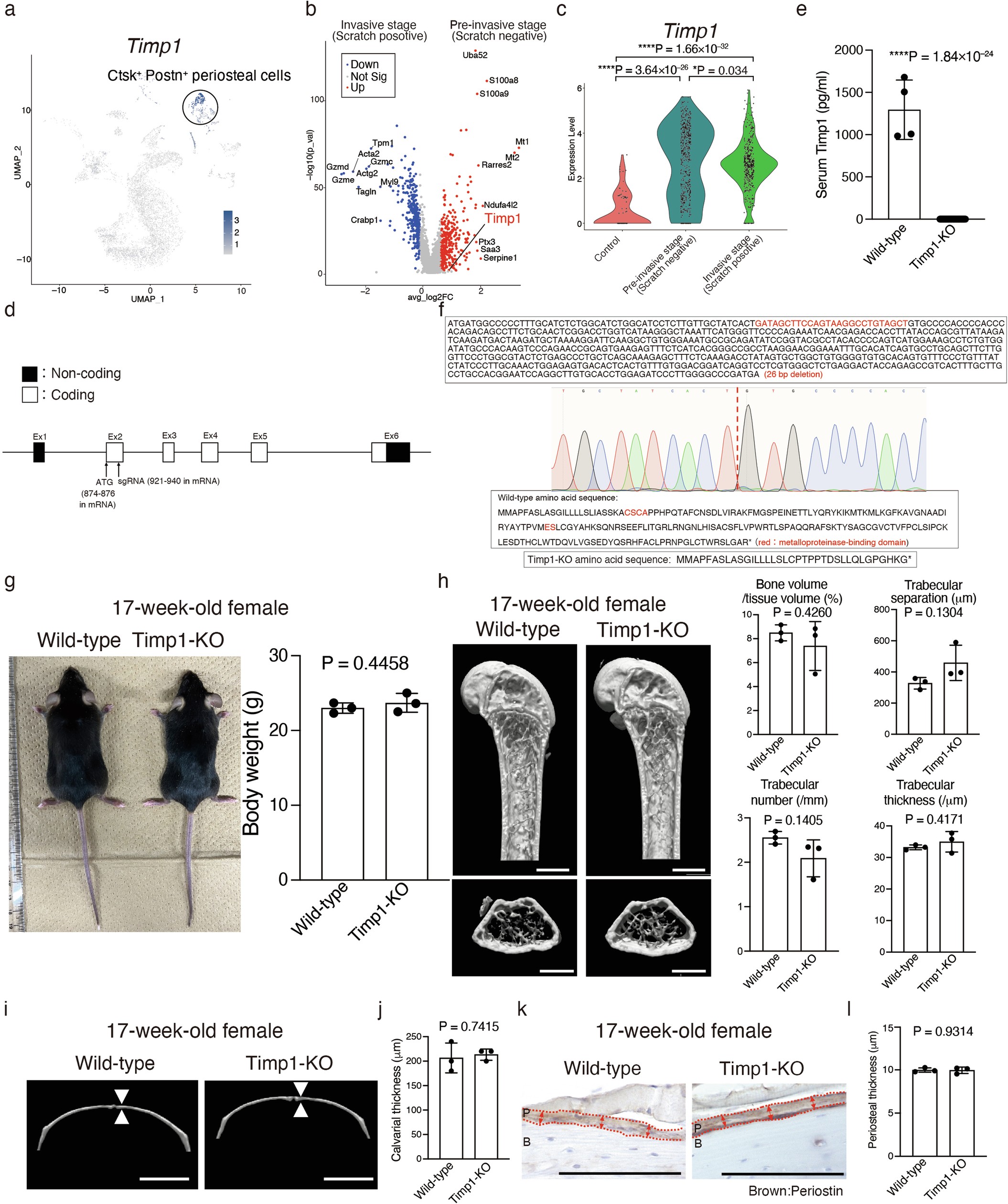
a, Expression pattern of the Timp1 gene in the UMAP visualization. b, Volcano plot depicting differentially (log fold change > 0.36 and P < 0.05 as calculated by two-sided Wilcoxon Rank Sum test) expressed genes in scratch-negative (pre-invasive stage) and scratch-positive (invasive stage) periosteal cells. Red and blue dots represent genes expressed at higher and lower levels in pre-invasive stage, respectively. c, Violin plots showing the expression of Timp1 in the periosteal cell cluster in the control, scratch-negative and scratch-positive groups. The P values were determined with two-sided Wilcoxon rank sum test. d, Scheme of the targeting strategy for the Timp1 gene. e, Serum Timp1 concentration in the wild-type (n = 4) and Timp1-KO mice (n = 35). The P value was determined with an unpaired two-tailed Student’s t-test. Data are presented as the mean ± S.D. f, The sequence region coloured by red denotes the deletion region obtained with the CRISPR/Cas9 method. The amino acid sequence of wild-type and Timp1-KO mice were shown in lower panels. g, Macroscopic image and body weight of wild-type and Timp1-KO 17-week-old mice (n = 3 female mice per group). The P value was determined with an unpaired two-tailed Student’s t-test. Data are presented as the mean ± S.D. h, Representative micro-CT images and parameters of the femur in wild-type and Timp1-KO 17-week-old female mice (n = 3 mice per group). Scale bars,1 mm. The P values were determined with an unpaired two-tailed Student’s t-test. Data are presented as the mean ± S.D. i,j, Representative micro-CT images (i) and thickness (j) of the calvaria in wild-type and Timp1-KO 17-week-old female mice (n = 3 mice per group). Scale bars, 3 mm. The P value was determined with an unpaired two-tailed Student’s t-test. Data are presented as the mean ± S.D. k, Images of immunohistochemistry for periostin in calvarial tissue section in wild-type and Timp1-KO 17-week-old female mice. Red arrows indicate thickness of the periosteum. P: Periosteum, B:Bone. Scale bars, 100 μm. Representative data of more than three independent experiments are shown. l, Periosteal thickness of wild-type and Timp1-KO 17-week-old female mice (n = 3 mice per group). Data are presented as the mean ± S.D. The P value was determined with an unpaired two-tailed Student’s t-test.