Abstract
The periosteum is the layer of cells that covers nearly the entire surface of every bone. Upon infection, injury or malignancy the bone surface undergoes new growth—the periosteal reaction—but the mechanism and physiological role of this process remain unknown1,2. Here we show that the periosteal reaction protects against cancer invasion into the bone. Histological analyses of human lesions of head and neck squamous cell carcinomas (HNSCCs) show that periosteal thickening occurs in proximity to the tumour. We developed a genetically dissectible mouse model of HNSCC and demonstrate that inducible depletion of periosteal cells accelerates cancerous invasion of the bone. Single-cell RNA sequencing reveals that expression of the gene encoding the protease inhibitor TIMP1 is markedly increased in the periosteum at the pre-invasive stage. This increase is due to upregulation of HIF1α expression in the tumour microenvironment, and increased TIMP1 inactivates matrix-degrading proteases, promoting periosteal thickening to inhibit cancer invasion. Genetic deletion of Timp1 impairs periosteal expansion, exacerbating bone invasion and decreasing survival in tumour-bearing mice. Together, these data show that the periosteal reaction may act as a functional stromal barrier against tumour progression, representing a unique example of tissue immunity mediated by stromal cells.
This is a preview of subscription content, access via your institution
Access options
Access Nature and 54 other Nature Portfolio journals
Get Nature+, our best-value online-access subscription
$32.99 / 30 days
cancel any time
Subscribe to this journal
Receive 51 print issues and online access
$199.00 per year
only $3.90 per issue
Buy this article
- Purchase on SpringerLink
- Instant access to the full article PDF.
USD 39.95
Prices may be subject to local taxes which are calculated during checkout




Data availability
The scRNA-seq, ChIP–seq and whole-exome sequencing data produced in this study have been deposited to the Gene Expression Omnibus under accessions GSE241334, GSE256307 and GSE255936. Source data are provided with this paper.
Code availability
R scripts47 for data analysis used in this study are available at GitHub (https://github.com/nakamurakazu).
References
Duhamel, H. L. Sur une racine qui a la faculte de triendre en rouge les os des animaux vivants. Mem. Acad. R. Sci. Paris 52, 1–13 (1739).
Rana, R. S., Wu, J. S. & Eisenberg, R. L. Periosteal reaction. Am. J. Roentgenol. 193, W259–W272 (2009).
Vilchez Mercedes, S. A. et al. Decoding leader cells in collective cancer invasion. Nat. Rev. Cancer 21, 592–604 (2021).
Friedl, P. & Wolf, K. Tumour-cell invasion and migration: diversity and escape mechanisms. Nat. Rev. Cancer 3, 362–374 (2003).
Baracos, V. E., Martin, L., Korc, M., Guttridge, D. C. & Fearon, K. C. H. Cancer-associated cachexia. Nat. Rev. Dis. Primers 4, 17105 (2018).
Winer, A., Adams, S. & Mignatti, P. Matrix metalloproteinase inhibitors in cancer therapy: turning past failures into future successes. Mol. Cancer Ther. 17, 1147–1155 (2018).
Jackson, H. W., Defamie, V., Waterhouse, P. & Khokha, R. TIMPs: versatile extracellular regulators in cancer. Nat. Rev. Cancer 17, 38–53 (2017).
Hermann, C. D. et al. TIMP1 expression underlies sex disparity in liver metastasis and survival in pancreatic cancer. J. Exp. Med. 218, e20210911 (2021).
Shimoda, M. et al. Loss of the Timp gene family is sufficient for the acquisition of the CAF-like cell state. Nat. Cell Biol. 16, 889–901 (2014).
Grünwald, B. et al. Pancreatic premalignant lesions secrete tissue inhibitor of metalloproteinases-1, which activates hepatic stellate cells via CD63 signaling to create a premetastatic niche in the liver. Gastroenterology 151, 1011–1024.e1017 (2016).
Osawa, Y. et al. Liver acid sphingomyelinase inhibits growth of metastatic colon cancer. J. Clin. Invest. 123, 834–843 (2013).
Head and neck squamous cell carcinoma. Nat. Rev. Dis. Primers 6, 93 (2020).
Tsukasaki, M. et al. Periosteal stem cells control growth plate stem cells during postnatal skeletal growth. Nat. Commun. 13, 4166 (2022).
Park, J. et al. CCL28-induced RARβ expression inhibits oral squamous cell carcinoma bone invasion. J. Clin. Invest. 129, 5381–5399 (2019).
Takaoka, M. et al. Ha-RasG12V induces senescence in primary and immortalized human esophageal keratinocytes with p53 dysfunction. Oncogene 23, 6760–6768 (2004).
Nakagawa, H. et al. The targeting of the cyclin D1 oncogene by an Epstein–Barr virus promoter in transgenic mice causes dysplasia in the tongue, esophagus and forestomach. Oncogene 14, 1185–1190 (1997).
Sun, X. et al. Amplifying STING activation by cyclic dinucleotide-manganese particles for local and systemic cancer metalloimmunotherapy. Nat. Nanotechnol. 16, 1260–1270 (2021).
Hashimoto, K., Sato, S., Ochi, H., Takeda, S. & Futakuchi, M. Calvarial bone implantation and. Bio Protoc. 9, e3151 (2019).
Hashimoto, K. et al. Cancer-secreted hsa-miR-940 induces an osteoblastic phenotype in the bone metastatic microenvironment via targeting ARHGAP1 and FAM134A. Proc. Natl Acad. Sci. USA 115, 2204–2209 (2018).
Network, C. G. A. Comprehensive genomic characterization of head and neck squamous cell carcinomas. Nature 517, 576–582 (2015).
Alshetaiwi, H. et al. Defining the emergence of myeloid-derived suppressor cells in breast cancer using single-cell transcriptomics. Sci. Immunol. 5, eaay6017 (2020).
Tsukasaki, M. & Takayanagi, H. Osteoimmunology: evolving concepts in bone-immune interactions in health and disease. Nat. Rev. Immunol. 19, 626–642 (2019).
Debnath, S. et al. Discovery of a periosteal stem cell mediating intramembranous bone formation. Nature 562, 133–139 (2018).
Wilson, W. R. & Hay, M. P. Targeting hypoxia in cancer therapy. Nat. Rev. Cancer 11, 393–410 (2011).
Otani, S. et al. Runx3 is required for oncogenic Myc upregulation in p53-deficient osteosarcoma. Oncogene 41, 683–691 (2022).
Julien, A. et al. Skeletal stem/progenitor cells in periosteum and skeletal muscle share a common molecular response to bone injury. J. Bone Miner. Res. 37, 1545–1561 (2022).
Eckfeld, C. et al. TIMP-1 is a novel ligand of amyloid precursor protein and triggers a proinflammatory phenotype in human monocytes. J. Cell Biol. 222, e202206095 (2023).
Hirasawa, T. & Kuratani, S. Evolution of the vertebrate skeleton: morphology, embryology, and development. Zoological Lett. 1, 2 (2015).
Shimada, A. et al. Trunk exoskeleton in teleosts is mesodermal in origin. Nat. Commun. 4, 1639 (2013).
Kajita, M. et al. Filamin acts as a key regulator in epithelial defence against transformed cells. Nat. Commun. 5, 4428 (2014).
Morata, G. & Ripoll, P. Minutes: mutants of Drosophila autonomously affecting cell division rate. Dev. Biol. 42, 211–221 (1975).
de la Cova, C., Abril, M., Bellosta, P., Gallant, P. & Johnston, L. A. Drosophila myc regulates organ size by inducing cell competition. Cell 117, 107–116 (2004).
Hogan, C. et al. Characterization of the interface between normal and transformed epithelial cells. Nat. Cell Biol. 11, 460–467 (2009).
Nakamura, T. et al. Estrogen prevents bone loss via estrogen receptor alpha and induction of Fas ligand in osteoclasts. Cell 130, 811–823 (2007).
Wang, H. et al. One-step generation of mice carrying mutations in multiple genes by CRISPR/Cas-mediated genome engineering. Cell 153, 910–918 (2013).
Tsukasaki, M. et al. Stepwise cell fate decision pathways during osteoclastogenesis at single-cell resolution. Nat. Metab. 2, 1382–1390 (2020).
Asano, T. et al. Soluble RANKL is physiologically dispensable but accelerates tumour metastasis to bone. Nat. Metab. 1, 868–875 (2019).
Tsukasaki, M. et al. Host defense against oral microbiota by bone-damaging T cells. Nat. Commun. 9, 701 (2018).
Tsukasaki, M. et al. OPG production matters where it happened. Cell Rep. 32, 108124 (2020).
Kuleshov, M. V. et al. Enrichr: a comprehensive gene set enrichment analysis web server 2016 update. Nucleic Acids Res. 44, W90–W97 (2016).
Chen, E. Y. et al. Enrichr: interactive and collaborative HTML5 gene list enrichment analysis tool. BMC Bioinformatics 14, 128 (2013).
Xie, Z. et al. Gene Set Knowledge Discovery with Enrichr. Curr. Protoc. 1, e90 (2021).
The Galaxy Community The Galaxy platform for accessible, reproducible and collaborative biomedical analyses: 2022 update. Nucleic Acids Res. 50, W345–W351 (2022).
Robinson, J. T. et al. Integrative genomics viewer. Nat. Biotechnol. 29, 24–26 (2011).
Yan, M. et al. ETS1 governs pathological tissue-remodeling programs in disease-associated fibroblasts. Nat. Immunol. 23, 1330–1341 (2022).
Akimoto, M., Maruyama, R., Takamaru, H., Ochiya, T. & Takenaga, K. Soluble IL-33 receptor sST2 inhibits colorectal cancer malignant growth by modifying the tumour microenvironment. Nat. Commun. 7, 13589 (2016).
Kazu. nakamurakazu/Stromal-defence-against-cancer-by-the-periosteum: stromal defence against cancer by the periosteum. Zenodo https://doi.org/10.5281/zenodo.12204268 (2024).
Acknowledgements
The authors thank T. Ushiku for valuable assistance in histological analyses and thoughtful comments on the data interpretation and K. Kusubata, S. Yin, A. Suematsu and K. Kubo for thoughtful discussion and valuable technical assistance. This work was supported in part by the Japan Agency for Medical Research and Development (AMED)-PRIME under grant number JP21gm6310029h0001; AMED-CREST under grant number JP19gm1210008; AMED Japan Initiative for World-leading Vaccine Research and Development Centers (233fa627001h0002); AMED JP24ek0410108h0002; Grants-in-Aid for Scientific Research S (21H05046); Scientific Research B (21H03104); Challenging Research under grant number 21K18254 and JST FOREST Program under grant number JPMJFR205Z; grant from Astellas Foundation for Research on Metabolic Disorders, the Kao Foundation for Arts and Sciences, the Inamori Foundation, the Takeda Science Foundation, SENSHIN Medical Research Foundation, the Tokyo Society of Medical Sciences and the JSBMR Rising Star Grant. K. Nakamura was supported by a JSPS Research Fellowship for Young Scientists (22KJ1029).
Author information
Authors and Affiliations
Contributions
K. Nakamura performed most of the experiments. M.T. conceived the project, designed the experiments, analysed and interpreted the data and wrote the manuscript. T.T. and N.I. provided HNSCC cell lines and contributed to data interpretation. M.Y., Y.A., N.C.-N.H., K.Hashimoto, Q.G., R.M., A.I., T.I., K.Nakano and K.O. contributed to data collection and interpretation. T.U. and K.I. provided the osteosarcoma cell line. T.N., K.Nakano and T.O. contributed to the generation of genetically modified mice. K.Hoshi contributed to human data collection. H.T. directed the project and wrote the manuscript.
Corresponding authors
Ethics declarations
Competing interests
M.T. and K.O. belong to an endowment department, Department of Osteoimmunology, supported by an unrestricted grant from Ayumi Pharmaceutical Corporation, Elecom, Kondo Cotton Spinning, JCR Pharmaceuticals, Mikihouse, Mitsui Fudosan, Meiji, Noevir, Takenaka, Tennenbutsu Ikagaku Kenkyu Zaidan and Yakult. The other authors declare no competing interests.
Peer review
Peer review information
Nature thanks Mone Zaidi and the other, anonymous, reviewer(s) for their contribution to the peer review of this work.
Additional information
Publisher’s note Springer Nature remains neutral with regard to jurisdictional claims in published maps and institutional affiliations.
Extended data figures and tables
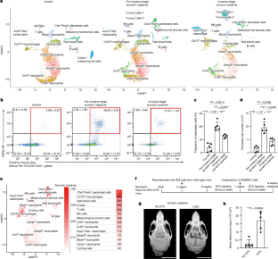
Extended Data Fig. 1 Histological analysis of human HNSCC lesions and summary of 8 clinical cases.
a, H&E staining image of healthy, pre-invasive and invasive regions in patients diagnosed with HNSCC. P: Periosteum, B: Bone, T: Tumours. Scale bars, 100 μm. Representative data of more than three independent experiments are shown. b, A summary of 8 clinical cases of HNSCC. c, A simple linear regression analysis showing the correlation of the periosteal thickness and the distance from the tumour. P-value was determined with a t-test in linear regression.
Extended Data Fig. 2 The mutational profile of mouse HNSCC cell lines.
a, Graphical matrix representation of the individual mutations in genes associated with human HNSCCs in HNM007, AKR and NOOC1 cell lines. Listed are the alterations frequently observed in human HNSCC and the corresponding percentage of mutations analysed with the TCGA-HNSC dataset. b, Mutation type annotated using SnpEff (Version 4.3t) to identify the putative effects on protein translation.
Extended Data Fig. 3 Cancer-associated bone destruction and the periosteal thickening in AKR and NOOC1 models.
a,b, Representative micro-CT images (a) and bone destruction area (b) of calvarial osteolytic lesions of mice 2 weeks after the implantation of AKR cells with or without scratching the periosteum (n = 5 female mice per group). Scale bars, 7 mm. The P value was determined with an unpaired two-tailed Student’s t-test. Data are presented as the mean ± S.D c,d, Representative micro-CT images (c) and bone destruction area (d) of calvarial osteolytic lesions of mice 2 weeks after the implantation of NOOC1 cells with or without scratching the periosteum (n = 5 male mice per group). Scale bars, 7 mm. The P value was determined with an unpaired two-tailed Student’s t-test. Data are presented as the mean ± S.D. e, Bone destruction area of mandible osteolytic lesions of male mice 2 weeks after the implantation of HNM007 cells with or without scratching the periosteum (n = 5). The P value was determined with an unpaired two-tailed Student’s t-test. Data are presented as the mean ± S.D. f, Images of immunohistochemistry for pan-keratin and periostin in calvarial tissue section of female mice. Red arrows indicate thickness of the periosteum. P: Periosteum, B: Bone. T: Tumour. Scale bars, 100 μm. Representative data of more than three independent experiments are shown. g, Periosteal thickness of control and scratch-negative mice 1 week after the implantation of HNM007 cells (n = 6 mice per group). The P value was determined with an unpaired two-tailed Student’s t-test. Data are presented as the mean ± S.D. h, Images of immunohistochemistry for pan-keratin in the calvarial tissue section 1 week after the implantation of AKR cells without scratching the periosteum. Red arrows indicate thickness of the periosteum. P: Periosteum, B: Bone, T: Tumours. Scale bars, 100 μm. Representative data of more than three independent experiments are shown. i, Periosteal thickness of control and scratch negative mice 1 week after the implantation of AKR cells (n = 5 female mice per group). The P value was determined with an unpaired two-tailed Student’s t-test. Data are presented as the mean ± S.D. j, Images of immunohistochemistry for pan-keratin in the calvarial tissue section 1 week after the implantation of NOOC1 cells without scratching the periosteum. Red arrows indicate thickness of the periosteum. P: Periosteum, B: Bone, T: Tumours. Scale bars, 100 μm. Representative data of more than three independent experiments are shown. k, Periosteal thickness of control and scratch negative mice 1 week after the implantation of NOOC1 cells (n = 5 male mice per group). The P value was determined with an unpaired two-tailed Student’s t-test. Data are presented as the mean ± S.D.
Extended Data Fig. 4 Marker genes for each cluster in the scRNA-seq data.
Heatmap of top 5 marker genes that were differentially expressed in each cluster.
Extended Data Fig. 5 The expression patterns of MDSC and Treg markers in the UMAP clustering.
a, Expression pattern of Cd84, Arg2, Il1b, Clec4e, Wfdc17 and Jaml in the UMAP visualization. b, Expression pattern of Cd4, Foxp3, Il10, Il2ra, Ctla4 and Cd3e in the UMAP visualization. c, Images of immunohistochemistry for pan-keratin in the calvarial tissue section of female nude mice 1 week after the implantation of HNM007 cells without scratching the periosteum. Red arrows indicate thickness of the periosteum. P: Periosteum, B: Bone, T: Tumours. Scale bars, 100 μm. Representative data of more than three independent experiments are shown. d, Periosteal thickness of control, scratch negative, and scratch positive nude mice 1 week after the implantation of HNM007 cells (n = 5 female mice per group). The P values were calculated using a one-way ANOVA followed by Tukey’s multiple comparisons test (two-sided). Data are presented as the mean ± S.D. e, TRAP staining of the control calvaria and calvarial osteolytic lesions 1 week after the implantation of HNM007 cells with or without scratching the periosteum. Scale bars, 100 μm. Representative data of more than three independent experiments are shown.
Extended Data Fig. 6 The expression patterns of periosteal stromal cell markers in the UMAP clustering.
a, Expression pattern of Ctsk, Postn and Col3a1 in the UMAP visualization. b, Violin plots showing the expression of Pdgfra for each cluster. c, Violin plots showing the expression of Pdpn for each cluster. d, Violin plots showing the expression of Postn, Col1a1, Col1a2, Col3a1 and Dcn for each cluster. e, A pairwise Jaccard index heatmap showing the correspondence between clusters produced by UMAP and NMF/ k-means approaches. f, UMAP visualization of the clusters produced by the NMF/k-means approach.
Extended Data Fig. 7 Gating strategy for FACS analysis and the histological analyses on the periosteal cells at the invasive stage.
a, Gating strategy for FACS analysis on periosteal cells. b, Immunofluorescence images for DAPI, periostin, and pan-keratin in calvarial tissue section of the female mice 1 week after the implantation of HNM007 cells with or without scratching the periosteum. Scale bars, 100 μm. Representative data of more than three independent experiments are shown. c, Representative H&E staining of the invasive region of HNSCC in humans. Scale bars, 100 μm. Representative data of more than three independent experiments are shown. P: Periosteum, B: Bone, T: Tumours.
Extended Data Fig. 8 The effect of periosteal cell depletion on HNSCC bone invasion.
a, FACS plot showing the deletion efficiency of periosteal cells 1 week after the diphtheria toxin treatment (n = 3 female mice per group). P = 0.0118. The P value was determined with an unpaired two-tailed Student’s t-test. b, The number of periosteal cells 1 week after the diphtheria toxin treatment (n = 3 female mice per group). Data are presented as the mean ± S.D. The P value was determined with an unpaired two-tailed Student’s t-test. c, Images of immunohistochemistry for periostin of calvaria in bone marrow chimeric mice 1 week after the diphtheria toxin treatment (n = 3 female mice per group). P: Periosteum, B: Bone. Scale bars, 100 μm. Representative data of more than three independent experiments are shown. d, Periosteal thickness of calvaria in bone marrow chimeric mice 1 week after the diphtheria toxin treatment (n = 3 female mice per group). Data are presented as the mean ± S.D. The P value was determined with an unpaired two-tailed Student’s t-test. e, Images of H&E and TRAP staining of calvarial osteolytic lesions in bone marrow chimeric female mice 1 week after the implantation of HNM007 cells, with or without diphtheria toxin treatment. Scale bars, 100 μm. Representative data of more than three independent experiments are shown. f, Osteocyte number in the calvarial osteolytic lesions in bone marrow chimeric female mice 1 week after the implantation of HNM007 cells, with or without diphtheria toxin treatment (n = 5). The P value was determined with an unpaired two-tailed Student’s t-test. Data are presented as the mean ± S.D. g, Osteoclast number in the calvarial osteolytic lesions in bone marrow chimeric female mice 1 week after the implantation of HNM007 cells, with or without diphtheria toxin treatment (n = 5). The P value was determined with an unpaired two-tailed Student’s t-test. Data are presented as the mean ± S.D. h, Images of immunohistochemistry for Ki-67 in calvarial tissue section of bone marrow chimeric female mice 1 week after the implantation of HNM007 cells, with or without diphtheria toxin treatment. The red dotted lines represent the interface between tumour and the periosteum/bone. P: Periosteum, B: Bone. T: Tumour. Scale bars, 100 μm. Representative data of more than three independent experiments are shown.i, Representative micro-CT images of the mandible in bone marrow chimeric mice 1 week after the implantation of HNM007 cells, with or without diphtheria toxin treatment. Scale bars, 7 mm. Representative data of more than three independent experiments are shown. j, Micro-CT analysis of bone destruction area of the mandible in bone marrow chimeric female mice 1 week after the implantation of HNM007 cells, with or without diphtheria toxin treatment (n = 5). The P value was determined with an unpaired two-tailed Student’s t-test. Data are presented as the mean ± S.D.
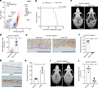
Extended Data Fig. 9 Generation and characterization of Timp1-deficient mice.
a, Expression pattern of the Timp1 gene in the UMAP visualization. b, Volcano plot depicting differentially (log fold change > 0.36 and P < 0.05 as calculated by two-sided Wilcoxon Rank Sum test) expressed genes in scratch-negative (pre-invasive stage) and scratch-positive (invasive stage) periosteal cells. Red and blue dots represent genes expressed at higher and lower levels in pre-invasive stage, respectively. c, Violin plots showing the expression of Timp1 in the periosteal cell cluster in the control, scratch-negative and scratch-positive groups. The P values were determined with two-sided Wilcoxon rank sum test. d, Scheme of the targeting strategy for the Timp1 gene. e, Serum Timp1 concentration in the wild-type (n = 4) and Timp1-KO mice (n = 35). The P value was determined with an unpaired two-tailed Student’s t-test. Data are presented as the mean ± S.D. f, The sequence region coloured by red denotes the deletion region obtained with the CRISPR/Cas9 method. The amino acid sequence of wild-type and Timp1-KO mice were shown in lower panels. g, Macroscopic image and body weight of wild-type and Timp1-KO 17-week-old mice (n = 3 female mice per group). The P value was determined with an unpaired two-tailed Student’s t-test. Data are presented as the mean ± S.D. h, Representative micro-CT images and parameters of the femur in wild-type and Timp1-KO 17-week-old female mice (n = 3 mice per group). Scale bars,1 mm. The P values were determined with an unpaired two-tailed Student’s t-test. Data are presented as the mean ± S.D. i,j, Representative micro-CT images (i) and thickness (j) of the calvaria in wild-type and Timp1-KO 17-week-old female mice (n = 3 mice per group). Scale bars, 3 mm. The P value was determined with an unpaired two-tailed Student’s t-test. Data are presented as the mean ± S.D. k, Images of immunohistochemistry for periostin in calvarial tissue section in wild-type and Timp1-KO 17-week-old female mice. Red arrows indicate thickness of the periosteum. P: Periosteum, B:Bone. Scale bars, 100 μm. Representative data of more than three independent experiments are shown. l, Periosteal thickness of wild-type and Timp1-KO 17-week-old female mice (n = 3 mice per group). Data are presented as the mean ± S.D. The P value was determined with an unpaired two-tailed Student’s t-test.
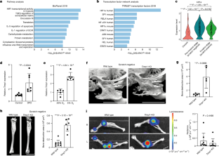
Extended Data Fig. 10 The phenotypes of Timp1 KO mice in multiple HNSCC models.
a, Representative IVIS images of wild-type male (n = 6) and Timp1-KO male (n = 5) mice 18 days after the implantation of HNM007 cells without scratching the periosteum. Red circles show region of interest (ROI) for the radiance analysis. Data are displayed in radiance units (p/s/cm2/sr). The P value was determined with an unpaired two-tailed Student’s t-test. Data are presented as the mean ± S.D. b, Tumour mass of wild-type male (n = 6) and Timp1-KO male (n = 5) mice 18 days after the implantation of HNM007 cells without scratching the periosteum. The P value was determined with an unpaired two-tailed Student’s t-test. Data are presented as the mean ± S.D. c, Representative IVIS images of wild-type and Timp1-KO mice 1 week after the implantation of HNM007 cells without scratching the periosteum. Red circles show region of interest (ROI) for the radiance analysis. Data are displayed in radiance units (p/s/cm2/sr). (n = 6 male mice per group). The P value was determined with an unpaired two-tailed Student’s t-test. Data are presented as the mean ± S.D. d,e, Representative Micro-CT images (d) and bone destruction area (e) of wild-type male (n = 7) and Timp1-KO male mice (n = 12) 1 week after the implantation of HNM007 cells without scratching the periosteum. Scale bars, 7 mm. The P value was determined with an unpaired two-tailed Student’s t-test. Data are presented as the mean ± S.D. f,g, Representative micro-CT images (f) and bone destruction area (g) of the calvarial osteolytic lesions in wild-type female (n = 5) and Timp1-KO female mice (n = 5) 10 days after the implantation of AKR cells without scratching the periosteum. Scale bars, 7 mm. The P value was determined with an unpaired two-tailed Student’s t-test. Data are presented as the mean ± S.D. h,i, Representative micro-CT images (h) and bone destruction area (i) of the calvarial osteolytic lesions in wild-type male (n = 5) and Timp1-KO male mice (n = 5) 2 weeks after the implantation of NOOC1 cells without scratching the periosteum. Scale bars, 7 mm. The P value was determined with an unpaired two-tailed Student’s t-test. Data are presented as the mean ± S.D. j, Images of H&E and TRAP staining of calvarial osteolytic lesions in wild-type male and Timp1-KO male mice 1 week after the implantation of HNM007 cells without scratching the periosteum. Representative data of more than three independent experiments are shown. Scale bars, 100 μm. k, Osteoclast number in the calvaria of the wild-type or Timp1-KO mice 1 week after the implantation of HNM007 cells without scratching the periosteum (n = 6 male mice per group). The P value was determined with an unpaired two-tailed Student’s t-test. Data are presented as the mean ± S.D. l, Immunofluorescence images for DAPI, periostin, type I collagen and pan-keratin in calvarial tissue section of the wild-type male and Timp1-KO male mice. P: Periosteum, B: Bone, T: Tumour. Scale bars, 100 μm. Representative data of more than three independent experiments are shown. m, Thickness of the type I collagen+ and periostin+ layer in wild-type and Timp1-KO mice 1 week after the implantation of HNM007 cells without scratching the periosteum (n = 5 male mice per group). The P value was determined with an unpaired two-tailed Student’s t-test. Data are presented as the mean ± S.D. n, The experimental setting for the prophylactic administration of recombinant TIMP-1 in Fig. 3g,h. o, The experimental setting for the prophylactic administration of recombinant TIMP-1 before the implantation of HNM007 cells in Fig. 3i,j.
Extended Data Fig. 11 The expression patterns of proteases, ECM factors and CD63.
a, Dot plot showing the expression of proteases and ECM factors in periosteal cells at steady state. b, Dot plot showing the expression of proteases in each cluster in control and scratch negative (pre-invasive stage) groups. c, Violin plots showing the expression of Lamp3 (CD63) in each cluster.
Extended Data Fig. 12 Regulation of Timp1 expression by HIF1α signalling.
a, H3K27ac ChIP–seq, H3K4me ChIP-seq and HIF1α ChIP-seq within the Timp1 gene locus in periosteal cells derived from the pre-invasive stage. b, H3K27ac ChIP–seq, H3K4me1 ChIP-seq and DNase-seq in human osteogenic cells, ARNT ChIP-seq in K562 cell line and RNA Pol II ChIA–PET in WTC11 cells within the Timp1 gene locus. c, The cell types and accession number of epigenomic datasets used in (b). d, The effect of hypoxia on the TIMP1 expression in the human pulmonary endothelial cells (GSE157231). The TPM normalized expression values were calculated by using GEO2R (n = 4 per group). The P value was determined with an unpaired two-tailed Student’s t-test. Data are presented as the mean ± S.D. e, The effect of hypoxia on the TIMP1 expression in the human pulmonary microvascular endothelial cells (GSE 53510). The TPM normalized expression values were calculated by using GEO2R (n = 3 per group). The P value was determined with an unpaired two-tailed Student’s t-test. Data are presented as the mean ± S.D. f, The effect of hypoxia on the TIMP1 expression in the primary human fibroblasts (GSE179848). The TPM normalized expression values were calculated by using GEO2R (n = 7 and 4) The P value was determined with an unpaired two-tailed Student’s t-test. Data are presented as the mean ± S.D. g, The effect of hypoxia on the TIMP1 expression in the human dental pulp cells (GSE118046). The TPM normalized expression values were calculated by using GEO2R (n = 3 per group). The P value was determined with an unpaired two-tailed Student’s t-test. Data are presented as the mean ± S.D. h, Immunohistochemistry (IHC) with a TIMP-1 antibody in human HNSCC lesions. P: Periosteum, B: Bone. Scale bar, 100 μm. Representative data of more than three independent experiments are shown. i, IHC score based on the percentage of TIMP1-positive cells in human HNSCC lesions (n = 8 biologically independent samples). Scale bars, 100 μm. The P value was determined with an unpaired two-tailed Student’s t-test. Data are presented as the mean ± S.D. j, IHC with a HIF1α antibody in human HNSCC lesions. P: Periosteum, B: Bone, T: Tumours. Scale bar, 100 μm. Representative data of more than three independent experiments are shown. k, IHC score based on the percentage of HIF1α -positive cells in human HNSCC lesions (n = 8). Scale bars, 100 μm. The P value was determined with an unpaired two-tailed Student’s t-test.Data are presented as the mean ± S.D. l, IHC with a HIF1α antibody in mouse HNSCC lesions. P: Periosteum, B: Bone, T: Tumours. Scale bar, 100 μm. Representative data of more than three independent experiments are shown. m, IHC score based on the percentage of HIF1α -positive cells in mouse HNSCC lesions (n = 5). Scale bars, 100 μm. The P value was determined with an unpaired two-tailed Student’s t-test. Data are presented as the mean ± S.D. n, Transcription factor network analysis on upregulated genes in the CD45– periosteal stromal cell cluster during fracture healing (GSE195940). The P values were determined with right-tailed Fisher’s exact tests adjusted with Benjamini–Hochberg multiple-testing correction.o, Violin plots showing the expression of Timp1 in the CD45– periosteal stromal cell cluster in the control and fracture healing groups (GSE195940). The P value was determined with two-sided Wilcoxon rank sum test. p, Violin plots showing the expression of Hif1a in the CD45– periosteal stromal cell cluster in the control and fracture healing groups (GSE195940). The P value was determined with two-sided Wilcoxon rank sum test.
Supplementary information
Source data
Rights and permissions
Springer Nature or its licensor (e.g. a society or other partner) holds exclusive rights to this article under a publishing agreement with the author(s) or other rightsholder(s); author self-archiving of the accepted manuscript version of this article is solely governed by the terms of such publishing agreement and applicable law.
About this article
Cite this article
Nakamura, K., Tsukasaki, M., Tsunematsu, T. et al. The periosteum provides a stromal defence against cancer invasion into the bone. Nature 634, 474–481 (2024). https://doi.org/10.1038/s41586-024-07822-1
Received:
Accepted:
Published:
Version of record:
Issue date:
DOI: https://doi.org/10.1038/s41586-024-07822-1
This article is cited by
-
Fibrous-layer periosteal stem cells sensing injury-induced inflammation
Cell Research (2026)
-
Identification and validation of a novel ferroptosis-related gene signature associated with inherited retinal degeneration in Rd10 mice
Scientific Reports (2026)
-
Identification of core cytotoxic T lymphocyte-related subtypes, establishment of a prognostic model, and analysis tumor microenvironment infiltration in HNSC
Scientific Reports (2026)
-
Skeletal stem cell lineages in osteosarcoma and bone metastasis
Journal of Bone and Mineral Metabolism (2026)
-
Local abaloparatide administration promotes in situ alveolar bone augmentation via FAK-mediated periosteal osteogenesis
International Journal of Oral Science (2025)