Extended Data Fig. 7: The role of early dermal fibroblasts in prenatal skin.
From: A prenatal skin atlas reveals immune regulation of human skin morphogenesis

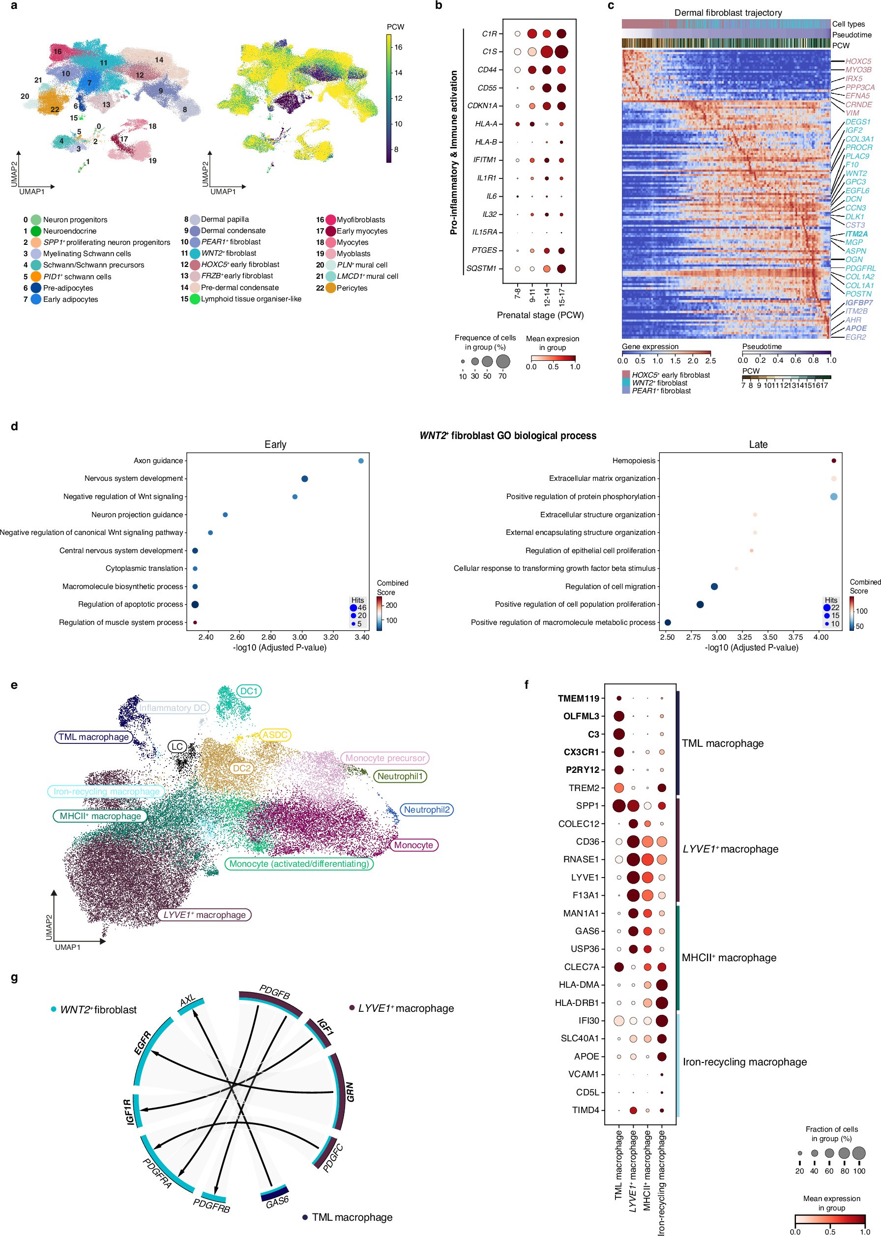
(a) UMAP visualisation showing stromal cells found in prenatal skin, coloured by cell state (left) and by gestational age (PCW) (right). (b) Dot plot showing variance-scaled, mean expression (dot colour) and percent of expressing cells (dot size) of ‘pro-inflammatory and immune activation’ genes (as shown in Fig. 3a) in prenatal skin fibroblasts by grouped gestational age (PCW). (c) Heat map showing differentially expressed genes across pseudotime along the ‘Dermal fibroblast trajectory’. (d) Gene set enrichment analysis results for differentially expressed genes (wilcoxon, two-sided, Benjamini-Hochberg adjusted) in Milo-defined early- and late-specific neighbourhoods of WNT2+ fibroblasts. Each plot shows the top 10 enriched gene sets (using Gene Ontology Biological Process 2023). The x-axis shows the negative log10 of the adjusted p-value (Fisher’s exact test, Benjamini-Hochberg correction for multiple testing); dot size is proportional to the number of genes associated with the gene set and colour represents the combined Enrichr score calculated within GSEApy. (e) UMAP visualisation of the myeloid cells in prenatal skin data, coloured by cell state. (f) Dot plot showing variance-scaled, mean expression (dot colour) and percent of expressing cells (dot size) of marker genes5 used to annotate macrophage subsets in prenatal skin. (g) Circos plot visualisation of representative significant (adjusted p-value <0.05, significance calculated in CellphoneDB using empirical shuffling and FDR-adjusted) predicted interactions between macrophages (LYVE1+ and TML macrophage) and co-localising WNT2+ fibroblasts in prenatal skin. Arrows represent directionality of interactions (ligand to receptor); connection width is proportional to the CellphoneDB mean value for each ligand-receptor pair. ASDC, Axl+Siglec6+ dendritic cells; DC, dendritic cells; LC, Langerhans cells.