Extended Data Fig. 10: Factors driving angiogenesis and endothelial cell differentiation.
From: A prenatal skin atlas reveals immune regulation of human skin morphogenesis

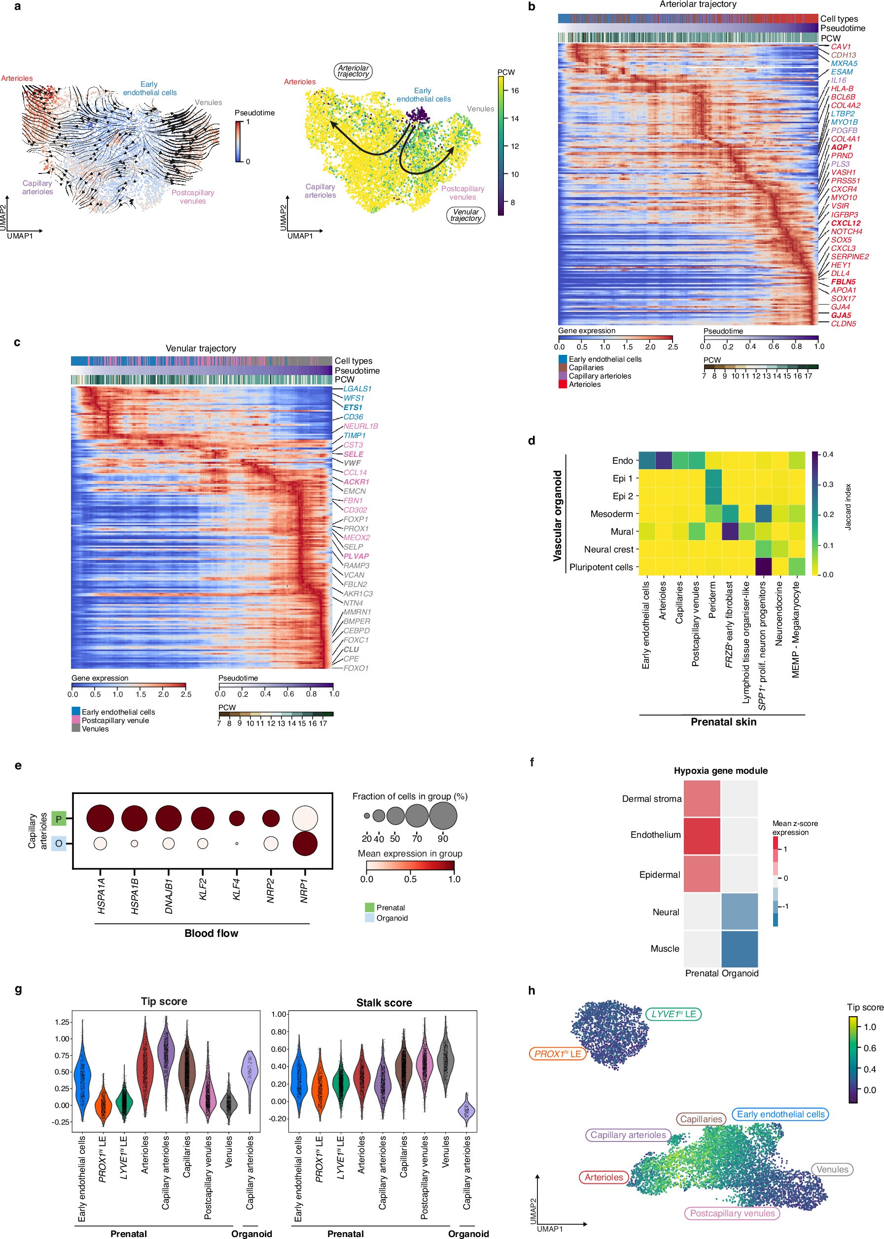
(a) Inferred pseudotime trajectory of prenatal skin endothelial cell states coloured by gestational age (PCW). UMAP overlaid with cell directionality (arrows) as inferred over the cell-to-cell transition probability matrix from CellRank (left) and coloured by pseudotime (right). (b) Heat map showing differentially expressed genes across pseudotime along the ‘arteriolar’ differentiation trajectory. (c) Heat map showing differentially expressed genes across pseudotime along the ‘venular’ differentiation trajectory. (d) Heatmap showing the correspondence (measured by Jaccard index) between prenatal skin (x-axis) and blood vessel organoid cell states71 (y-axis) for a logistic regression model trained on prenatal skin data. The top 10 predicted prenatal cell states were retained for visualisation. (e) Dot plot showing variance-scaled, mean expression (dot colour) and percent of expressing cells (dot size) of blood flow-related genes in prenatal skin and SkO capillary arteriole cells. (f) Heatmap of normalised (z-score) mean expression of hypoxia gene module in prenatal skin and corresponding cell categories in SkO. (g) Violin plots of ‘Tip’ and ‘Stalk’ cell module scores in prenatal skin and SkO endothelial cells. (h) UMAP visualisation of the ‘Tip’ cell module score in prenatal skin (arterioles, capillaries, capillary arterioles, PROX1hi LE, early endothelial cells, LYVE1hi LE, postcapillary venules, venules) and SkO endothelial cells (capillary arterioles). LE, lymphatic endothelium; MEMP, megakaryocyte-erythroid-mast cell progenitor.