Fig. 4: Macrophages support prenatal skin angiogenesis.
From: A prenatal skin atlas reveals immune regulation of human skin morphogenesis

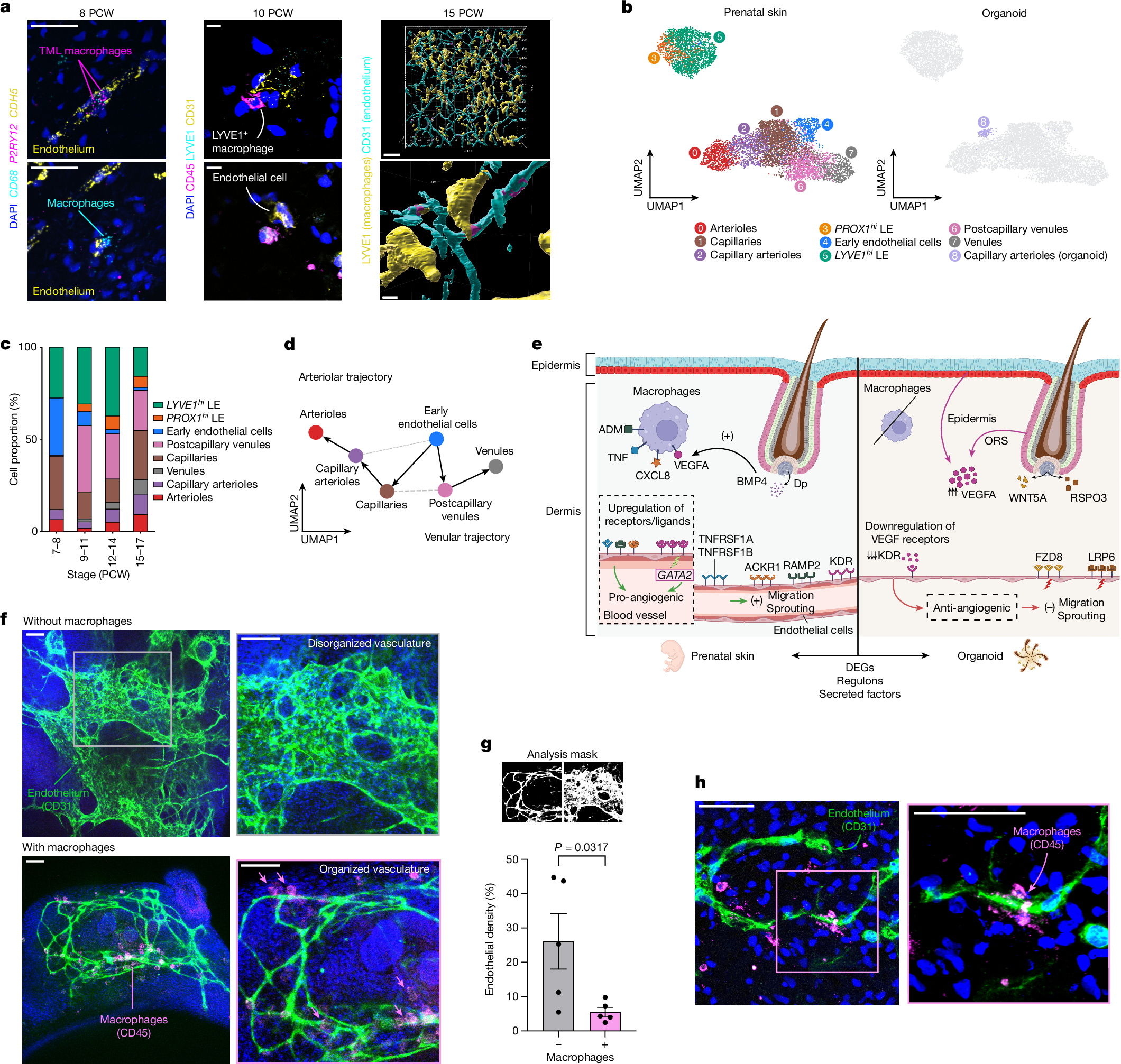
a, Close proximity of endothelium with macrophages shown in prenatal skin. Left, RNAscope images of cryosections with endothelium (CDH5), TML macrophage (P2RY12) and macrophages (CD68). Scale bars, 100 µm. Centre, immunofluorescence images of cryosections with LYVE1+ macrophages (LYVE1+CD45+) and endothelial cells (CD31+). Scale bars, 10 µm. Right, three-dimensional rendering of co-localized areas (magenta) of endothelial cells (CD31+) and LYVE1+ macrophages (LYVE1+) from whole-mount immunostaining. Scale bars, 80 µm (top) or 5 µm (bottom). b, UMAP visualization of endothelial cell states in prenatal skin and SkO. c, Average proportions of prenatal skin endothelial cell states (bar colours) across gestation. d, Inferred pseudotime trajectory of prenatal skin endothelial cell states differentiating along the arteriolar trajectory and the venular trajectory: UMAP overlaid with PAGA (default threshold), coloured by cell state showing connectivities (dashed) and transitions (arrows). e, Schematic showing differences between prenatal skin and SkOs in pro-angiogenic and anti-angiogenic factors and corresponding receptors. f, Representative whole-mount immunofluorescence images of SkO without (top) and with (bottom) macrophage co-culture at day 47 showing macrophages (CD45), endothelium (CD31) and DAPI nuclei stain (blue). Scale bars, 100 µm. g, Quantification of endothelial cell coverage in SkOs (day 47) cultured with (n = 5, magenta) and without macrophages (n = 5, grey) from 2 batches of differentiation of SkOs and macrophages. Data are mean ± s.d. and statistics generated from unpaired t-test. h, z projection immunofluorescence of cryosections of day 47 SkO co-cultured with macrophages (day 35 of co-culture) demonstrating close interactions of macrophages (CD45, in magenta) and endothelium (CD31, in green). Scale bar, 50 µm. ECs, endothelial cells; LE, lymphatic endothelium. For details on statistics and reproducibility, see Methods. The images in e were created using BioRender (https://biorender.com).