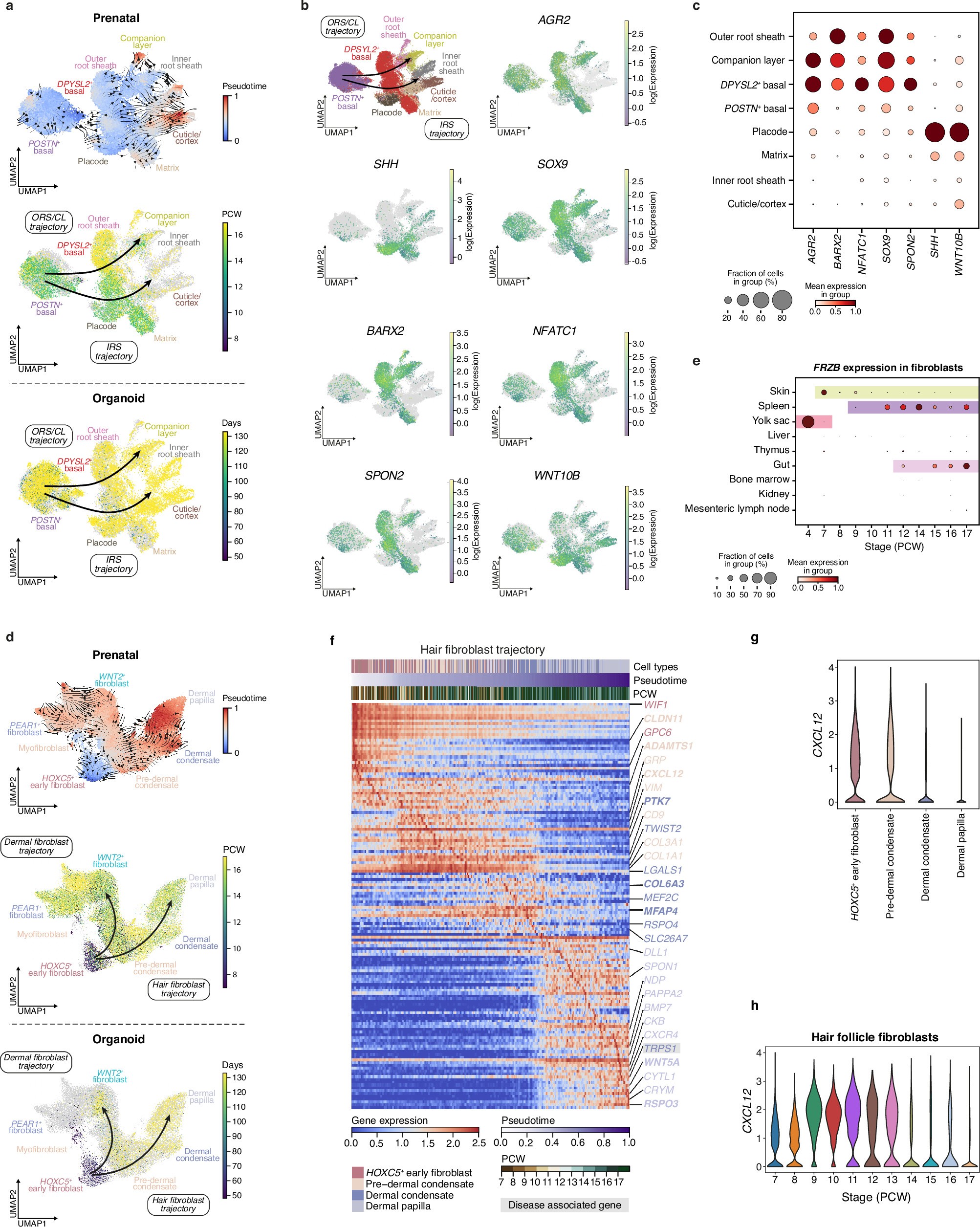
Extended Data Fig. 4: Differentiation of prenatal hair follicle epithelial cells.
From: A prenatal skin atlas reveals immune regulation of human skin morphogenesis

(a) Inferred pseudotime trajectory of prenatal skin and SkO epidermal cell states, differentiating along the ‘ORS/CL’ and ‘IRS’ trajectories, coloured by gestational age (PCW) for prenatal skin (middle) and days of culture for SkO (bottom). UMAP overlaid with cell directionality (arrows) as inferred over the cell-to-cell transition probability matrix from CellRank and coloured by pseudotime (top). (b) Inferred pseudotime trajectory of prenatal skin epidermal cell states differentiating along the ‘ORS/CL’ and ‘IRS’ trajectories, coloured by gene expression (log-transformed). (c) Dot plot showing variance-scaled, mean expression (dot colour) and percent of expressing cells (dot size) in prenatal skin of genes expressed along the ‘ORS/CL’ and ‘IRS’ trajectories. (d) Inferred pseudotime trajectory of prenatal skin and SkO fibroblasts differentiating along the ‘hair’ and ‘dermal’ trajectories, coloured by gestational age (PCW) for prenatal skin (middle) and days of culture for SkO (bottom). UMAP overlaid with cell directionality (arrows) as inferred over the cell-to-cell transition probability matrix from CellRank and coloured by pseudotime (top). (e) Dot plot showing variance-scaled, mean expression (dot colour) and percent of expressing cells (dot size) of FRZB gene in fibroblasts from developing organs. Gestational ages during which individual organs are present are highlighted. (f) Heatmap showing differentially expressed genes across pseudotime along the ‘hair fibroblast trajectory’. Gene associated with genetic hair disorders is highlighted in grey. (g) Violin plot showing expression of CXCL12 in hair mesenchymal cells (violin width proportional to counts). (h) Violin plot showing expression of CXCL12 in hair mesenchymal cells by gestation (PCW) (violin width proportional to counts).