Extended Data Fig. 5: Gene expression characteristics of the X chromosome in KS FGCs.
From: How the extra X chromosome impairs the development of male fetal germ cells

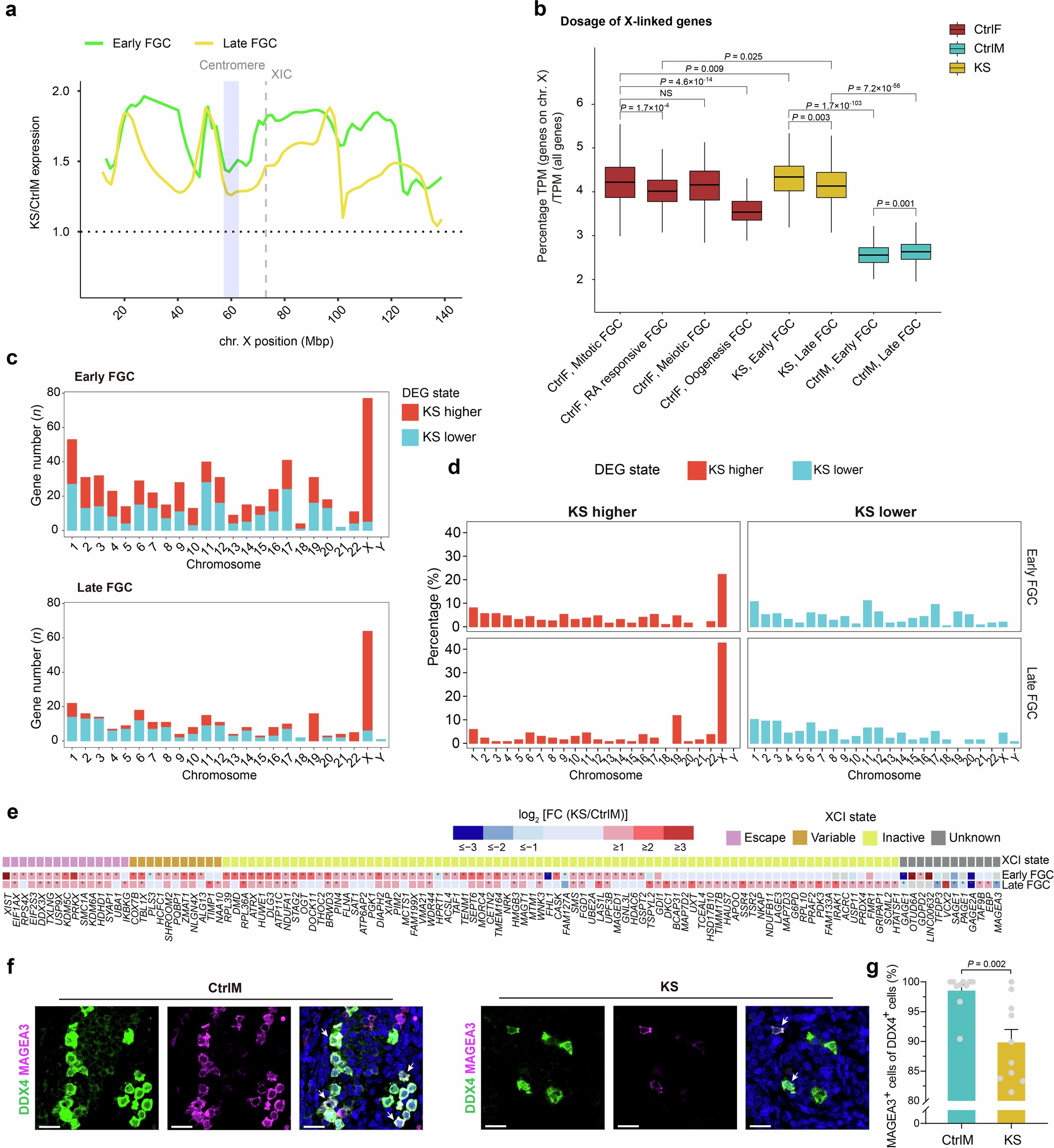
a, The relative expression level of X-linked genes in KS FGCs to that in CtrlM FGCs. The x-axis represents the X chromosome position. The horizontal dashed line represents 1, and the vertical dashed line represents the X inactivation centre. The grey rectangle represents the centromere region. b, The ratio of the expression level of X-linked genes to that of all genes. Boxplot centre, median; box limits, 25th and 75th percentile; whiskers, 1.5IQR. The same cells as in Extended Data Fig. 4h are analysed. Two-sided Mann-Whitney U-test with Benjamini–Hochberg correction; NS, no significance. c, d, The chromosome distribution of all DEGs (c) or separated upregulated and downregulated DEGs (d) in early FGCs and late FGCs, with red indicating upregulated DEGs and blue indicating downregulated DEGs in KS. e, Heatmap showing relative expression level (log2[FC(KS/CtrlM)]) of each X-linked DEG in KS FGCs to that in CtrlM FGCs. The asterisks represent DEGs in the corresponding stage of FGCs. X-linked DEGs were stratified by their XCI status. f, Immunofluorescence co-staining of DDX4 and MAGEA3 in age-matched fetal gonads of CtrlM and KS, respectively. Arrows indicate representative co-stained cells. Scale bar, 20 μm. g, Percentages of MAGEA3+ cells of DDX4+ cells in CtrlM and KS. Data are mean ± s.e.m. In f and g, n = 10 regions from two independent samples in each group. Unpaired two-sided t-test.