Extended Data Fig. 7: Characteristics of demethylation-escape SVAs identified in KS FGCs.
From: How the extra X chromosome impairs the development of male fetal germ cells

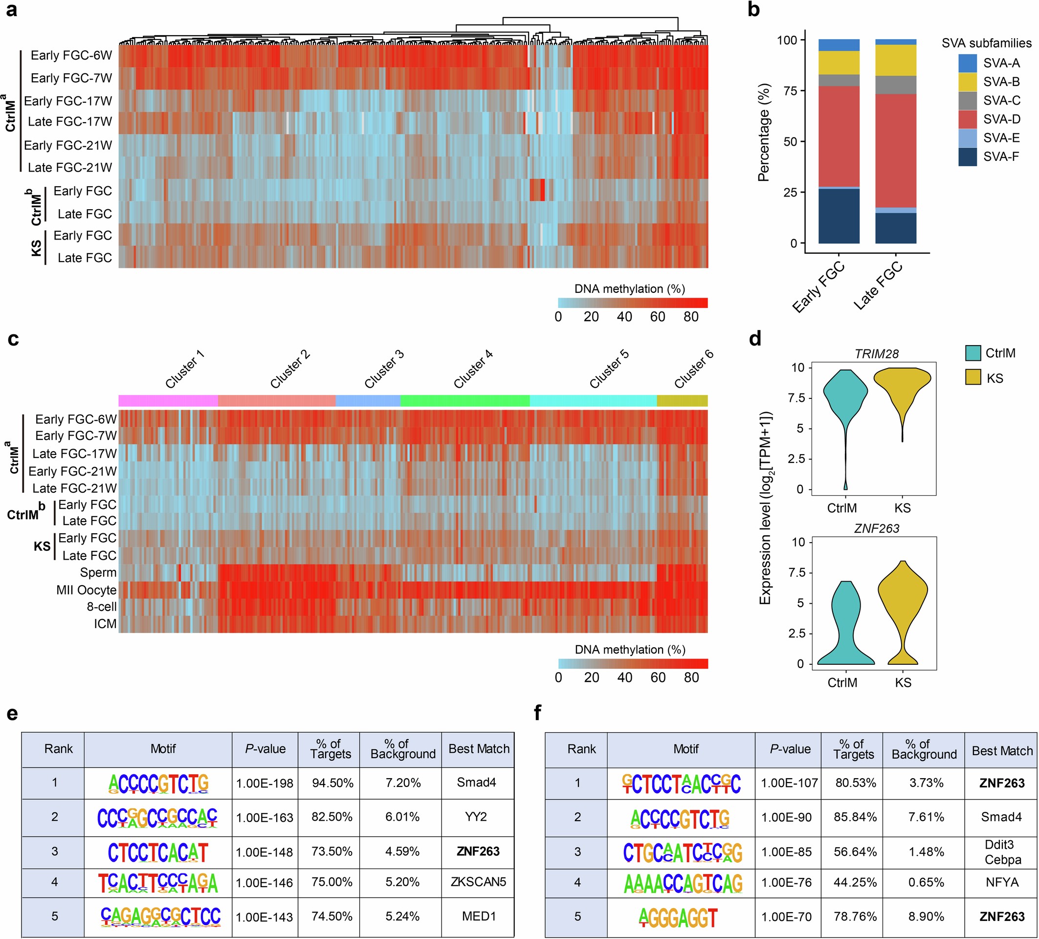
a, Heatmap showing the DNA methylation levels of the differentially methylated SVAs at different developmental stages of normal male FGCs (6-21 W)4 and KS FGCs (19-21 W). The colours from blue to red represent methylation levels from low to high. The data of CtrlMa are from our previous publication4. The data of CtrlMb and KS are from the current study. b, Percentages of higher methylated SVA subfamilies in early FGCs and late FGCs of KS. c, Heatmap showing the dynamics of DNA methylation levels of the demethylation-escape SVAs identified in KS FGCs during different stages of normal development. The colours from blue to red represent methylation levels from low to high. The data of CtrlMa, gametes, and pre-implantation embryos are from our previous publications4,47. The data of CtrlMb and KS are from the current study. d, Violin plots showing the expression levels (log2[TPM + 1]) of TRIM28 and ZNF263 in the early FGCs of CtrlM and KS. e, f, The motif enrichment analysis on demethylation-escape SVAs identified in early FGCs (e) and late FGCs (f) of fetuses with KS using HOMER.