Extended Data Fig. 8: Transcriptional and developmental characteristics of gonadal somatic cells revealed by 10× Genomics scRNA-seq.
From: How the extra X chromosome impairs the development of male fetal germ cells

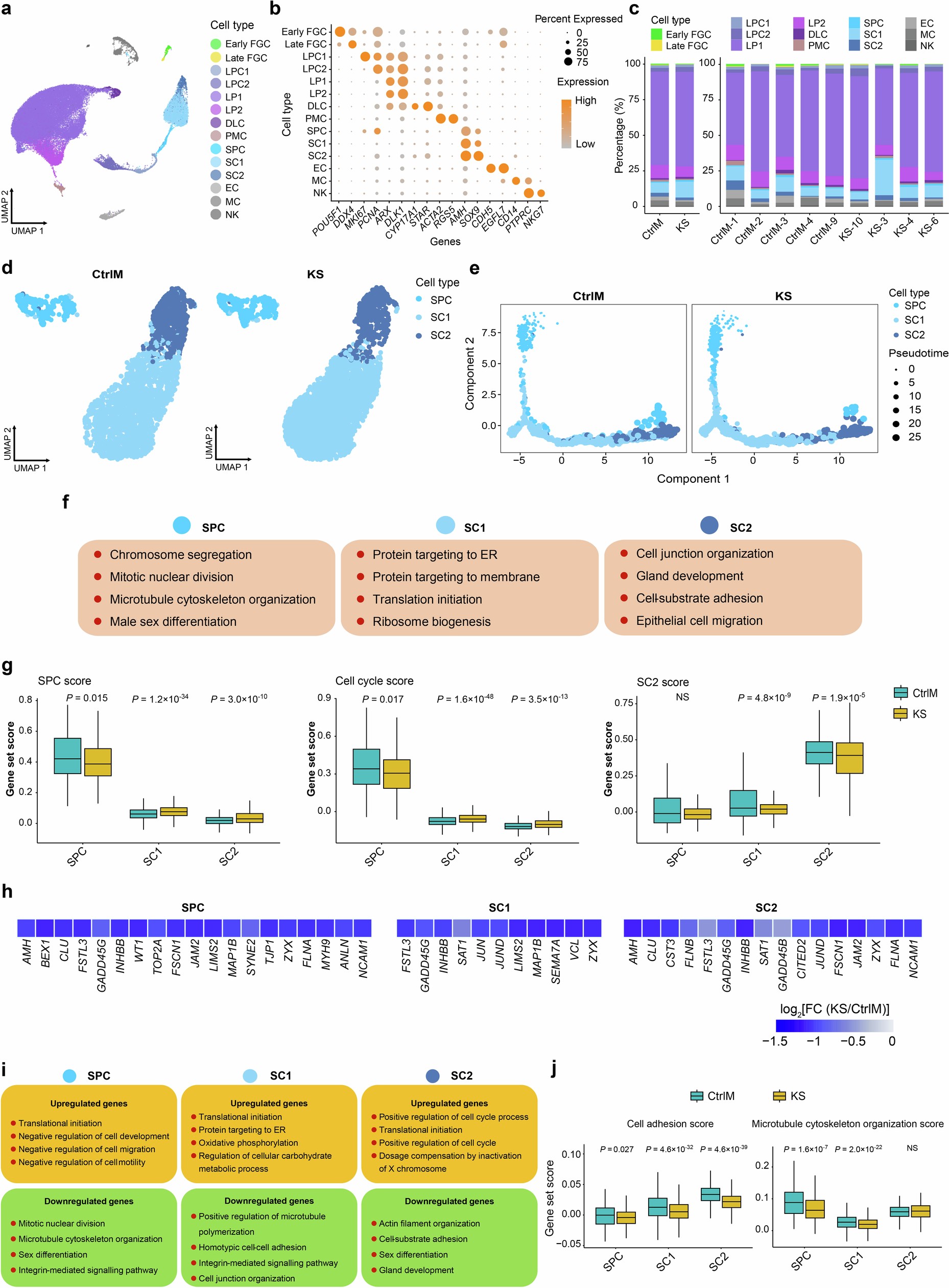
a, UMAP plot of 54,115 gonadal cells from 5 CtrlM fetuses and 4 fetuses with KS. Each dot represents a single cell and is coloured according to the cell type. b, Dotplot showing the expression of marker genes, with dot size corresponding to the proportion of cells expressing the marker and the colour reflecting the average expression in a cluster. c, Stacked bar charts showing the gonadal cell composition of CtrlM fetuses and fetuses with KS, with an overview (left) and individual details (right). Colours represent different cell types. Cell composition is compared using scCODA (Supplementary Table 8). d, UMAP plot of Sertoli lineage, with each dot representing a single cell and being coloured according to the cell type. e, Pseudotime trajectories of Sertoli lineage. Each dot represents a single cell, coloured by subcluster and sized by pseudotime. f, Representative GO terms of marker genes of SPC, SC1, and SC2. g, Boxplots showing scores of gene sets related to Sertoli cell development using the AddModuleScore function. h, The relative expression levels (log2[FC(KS/CtrlM)]) of representative downregulated DEGs in KS Sertoli cells. i, Representative GO terms of upregulated DEGs and downregulated DEGs in KS Sertoli lineage. j, Boxplots showing scores of gene sets related to cell adhesion and microtubule cytoskeleton organization using the AddModuleScore function. In g and j, boxplot centre, median; box limits, 25th and 75th percentile; whiskers, 1.5IQR. The same cells as in Fig. 4b are analysed. Two-sided Mann-Whitney U-test with Benjamini–Hochberg correction; NS, no significance.