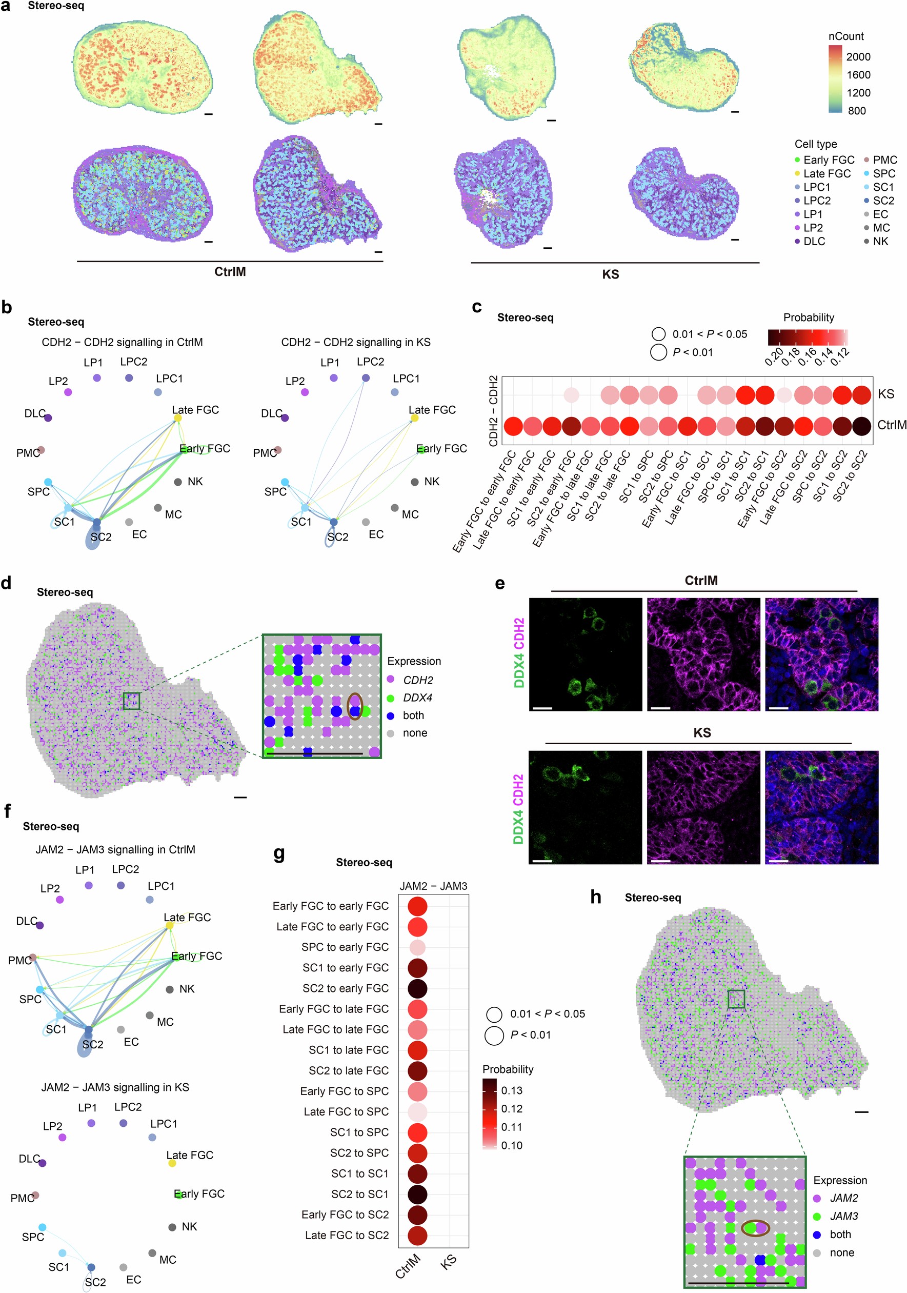
Extended Data Fig. 9: Cell-cell communications among gonadal cells revealed by Stereo-seq.
From: How the extra X chromosome impairs the development of male fetal germ cells

a, Spatial visualization of the numbers of reads (nCounts, top) and cell types (bottom) in fetal gonads. Scale bar, 200 μm. b, Circle plots showing the inferred CDH2-CDH2 signalling networks. c, Bubble plots showing CDH2-CDH2 interactions. d, Spatial visualization of the expression of CDH2 and DDX4 in fetal gonads. Scale bar, 200 μm. e, Immunofluorescence co-staining of DDX4 and CDH2 in fetal gonads. Two independent samples are examined in each group. Scale bar, 20 μm. f, Circle plots showing the inferred JAM2-JAM3 signalling networks. g, Bubble plots showing JAM2-JAM3 interactions. h, Spatial visualization of the expression of JAM2 and JAM3 in fetal gonads. Scale bar, 200 μm. In b and f, the colour and width of the edge indicate the source of the signal and the probability of communication, respectively. In c and g, the colour and size of the dots represent the communication probability and P value, respectively. The lack of dots indicates a zero probability of communication. One-sided permutation test. In d and h, each dot approximately represented a single cell. Grey dots indicate cells without expression of target genes. Magenta dots, green dots, and blue dots indicate cells with expression of target genes.