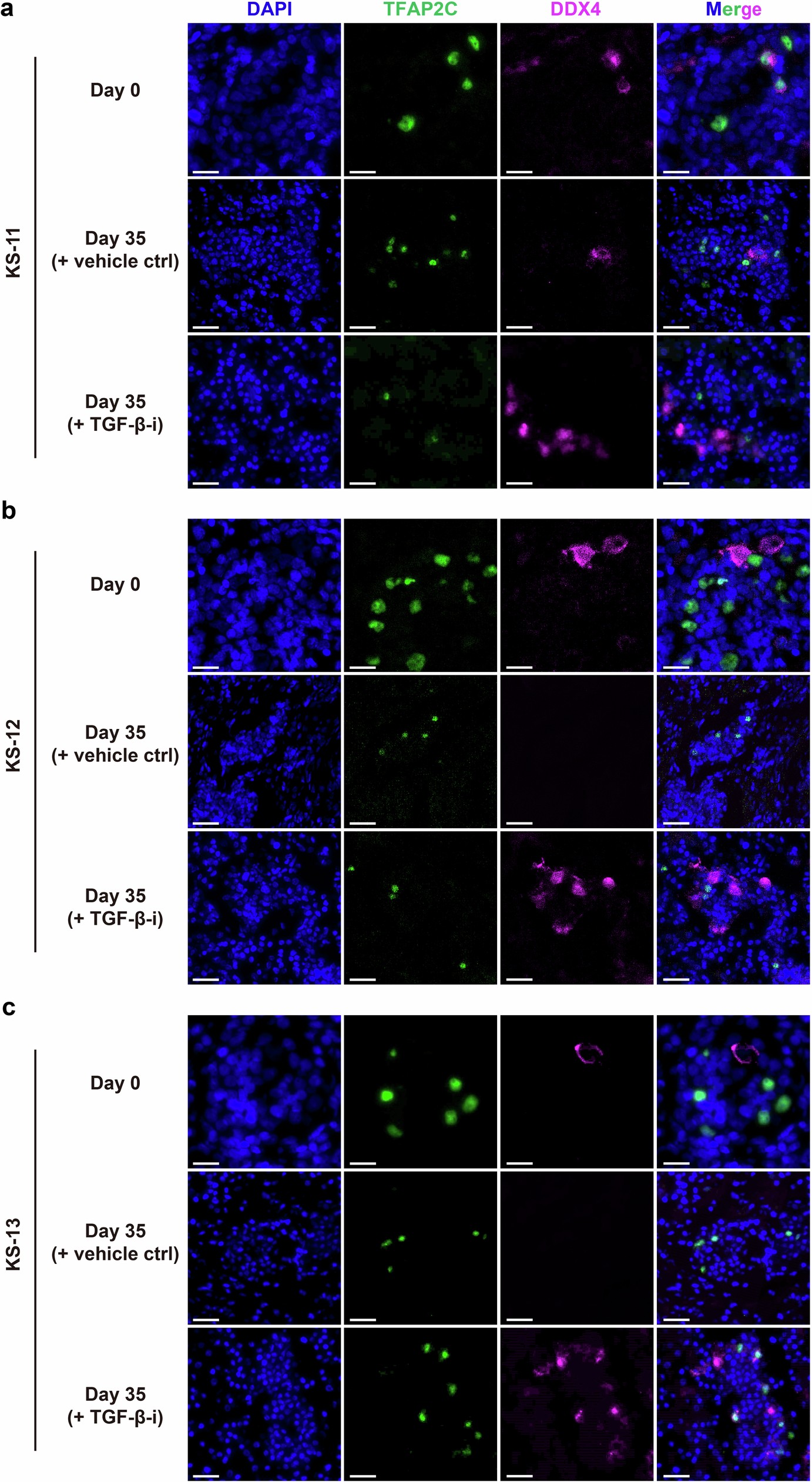
Extended Data Fig. 12: Images of uncultured and cultured fetal gonad tissues.
From: How the extra X chromosome impairs the development of male fetal germ cells

a-c, Immunofluorescence co-staining of TFAP2C and DDX4 in fetal gonadal tissues of KS-11 (a), KS-12 (b) and KS-13 (c). Day 0, Day 35 (+vehicle ctrl), and Day 35 (+TGF-β-i) represent tissues that are not cultured, cultured for 35 days with the addition of vehicle control, and cultured for 35 days with the addition of TGF-β-i, respectively. TGF-β-i, an inhibitor of the TGF-β pathway (SB431542). Scale bar, 20 μm. The same regions of each sample as in Fig. 5c are examined.