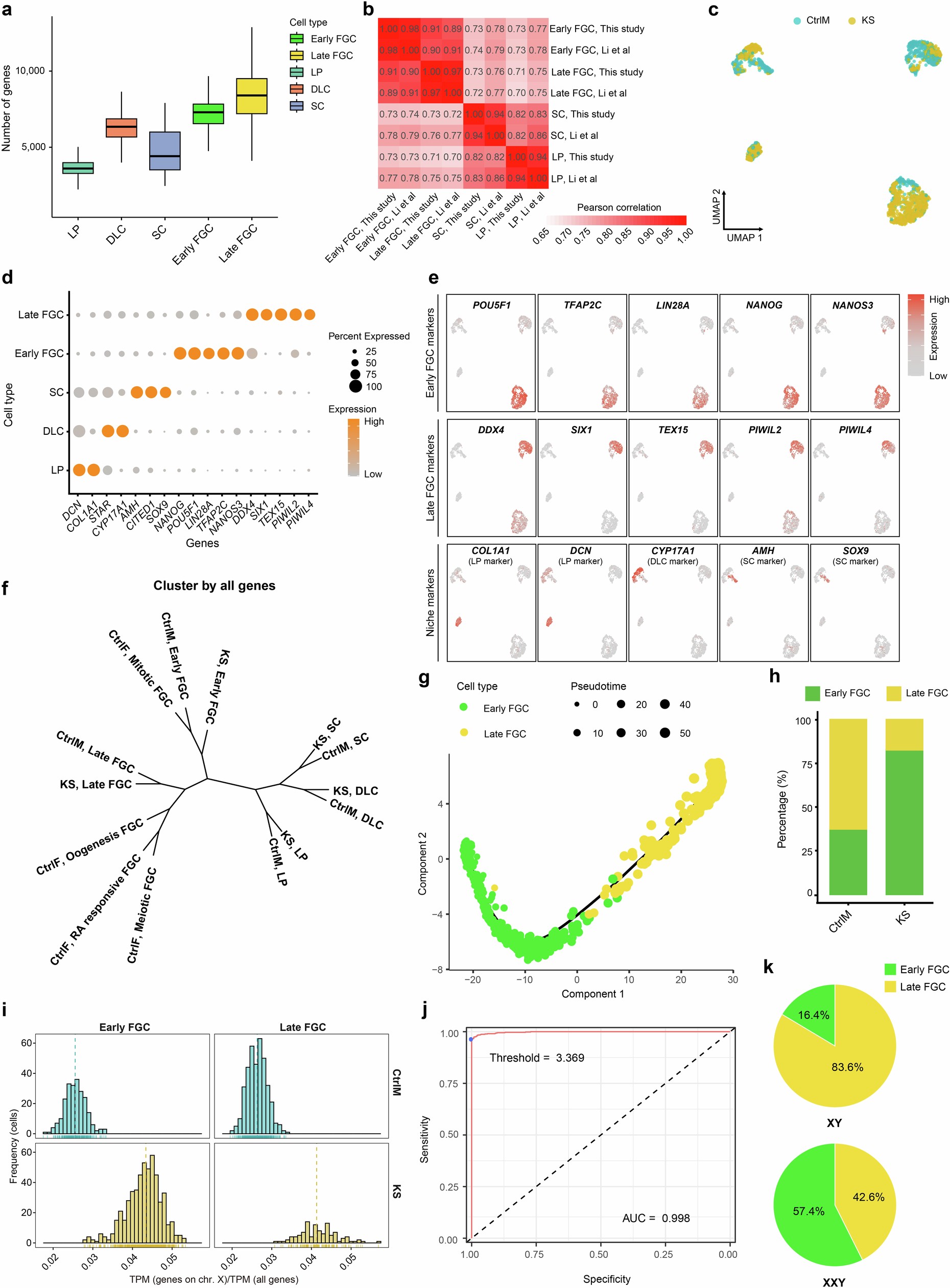
Extended Data Fig. 2: Quality control of Smart-seq2 data and identification of cell types.
From: How the extra X chromosome impairs the development of male fetal germ cells

a, Detected gene numbers. 1,384 cells in the current study (including 148 cells from the mosaic KS-1), n = 155 LPs, 255 DLCs, 37 SCs, 640 early FGCs, and 297 late FGCs. Boxplot centre, median; box limits, 25th and 75th percentile; whiskers, 1.5IQR. b, Pearson correlation matrix in CtrlM between cells from this study and those from Li et al.17. Pearson correlation coefficients are labelled. Only clusters with more than 10 cells are included. c, UMAP plot of 1,816 gonadal cells (containing 1,237 FGCs) from 7 fetuses with KS (excluding the mosaic KS-1) and 11 CtrlM fetuses (containing 580 cells of 5 CtrlM fetuses from Li et al.17). Yellow and teal represent cells from KS and CtrlM, respectively. d, Dotplot showing marker gene expression. Dot size indicates cell proportion expressing the marker, and colour represents average expression within a cluster. e, Expression patterns of marker genes. Colours from grey to red represent gene expression from low to high. f, Dendrogram showing the similarities between gonadal cells from CtrlM, KS, and CtrlF. g, Pseudotime trajectories of 1,237 FGCs from CtrlM and KS. Each dot represents a single cell, with colour indicating cell type and size denoting pseudotime. h, Percentages of FGCs at different developmental stages. The same FGCs as in c and g are analysed. i, Frequency distribution histogram of FGCs with different ratios of the expression level of X-linked genes to that of all genes. Dashed lines indicate medians. j, Identification of the best threshold of the X-linked gene expression percentage to determine the karyotype of the mosaic KS-1 using data from homozygous samples. The dashed line indicates random classification. The blue dot indicates the best threshold. k, Percentages of different developmental stages of FGCs with 46XY (n = 67) and 47XXY (n = 54) karyotypes in the mosaic KS-1.