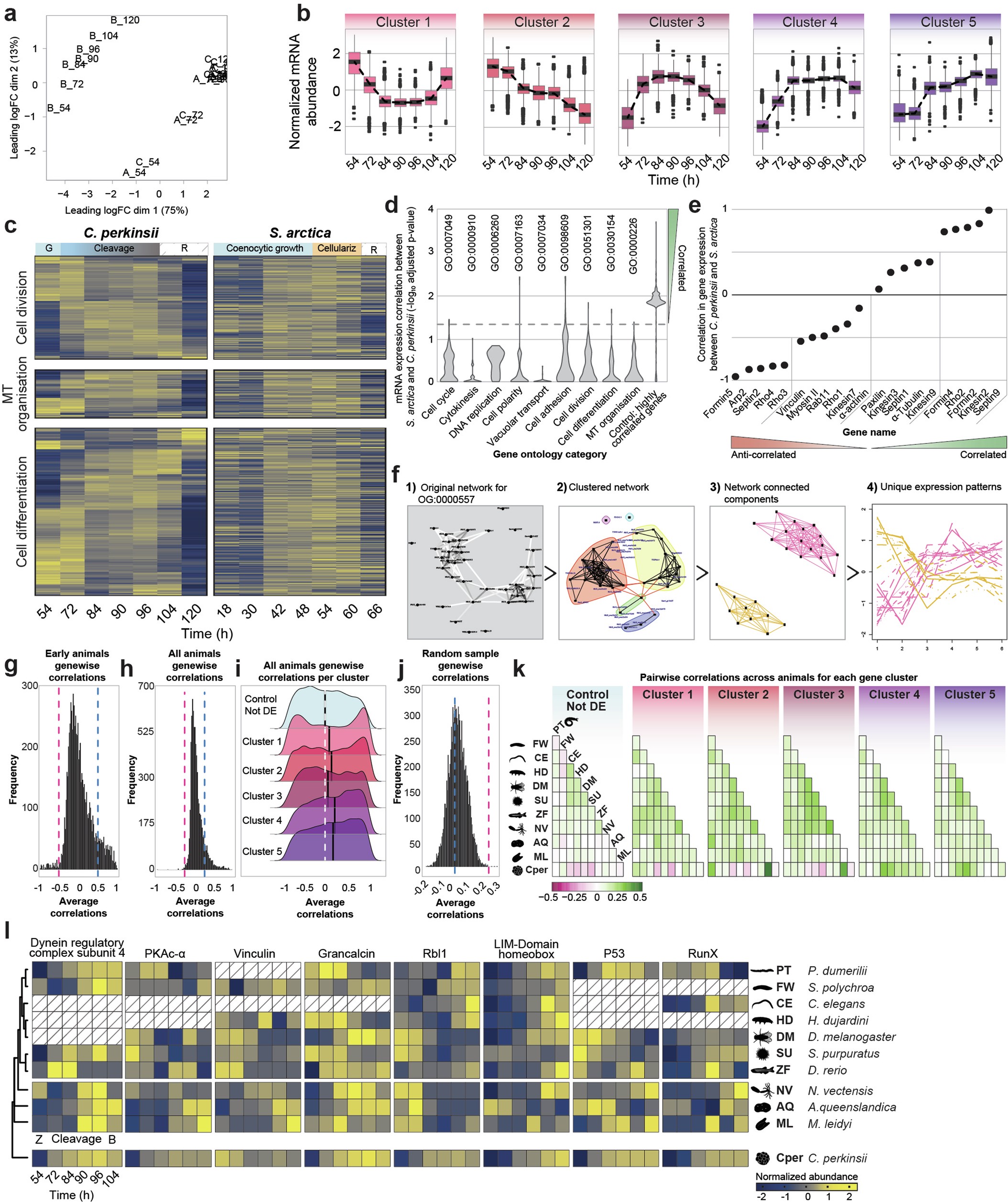
Extended Data Fig. 2: Transcriptional dynamics in C. perkinsii’s palintomic lifecycle and comparative analysis with S. arctica and early-branching animals.
From: A multicellular developmental program in a close animal relative

(a) Multiple dimensional scaling (MDS) plot of RNAseq counts of 3 independent developmental time courses of C. perkinsii. “B” replicates were excluded from further analyses due to evidence of infection (Extended Data Table 1). (b) Expression profile distributions for the 5 distinct gene expression clusters for both replicates. Box plots extend from the 25th to 75th percentile, including the median, and whiskers extend from the minimum to maximum value. (c) Heatmaps of gene expression dynamics between C. perkinsii and S. arctica highlight distinct transcriptional programs. (d) Statistical evaluation of gene expression correlation between C. perkinsii and S. arctica in select GO categories. (e) Correlation values comparing C. perkinsii to S. arctica expression patterns for genes important during coenocytic development of S. arctica35. (f) Network strategy used to decouple distinct expression patterns occurring within an orthogroup (methods). (g) Average correlation of OG expression values between early diverging animals and C. perkinsii. Orthogroups with an average correlation value greater than 0.5 (blue line) were subjected to GO enrichment analyses (Supplementary Tables 1, 2). (h) Average correlation of OG expression values between all animals and C. perkinsii. OGs with an average correlation value greater than 0.25 (blue line) were subjected to GO enrichment analyses (Supplementary Tables 1, 2). (i) Distribution of gene expression correlation values between C. perkinsii and each animal for non-developmental genes (Control Not DE) and differentially expressed gene clusters. The white dashed line indicates the median correlation value of the control distribution. (j) Average gene expression correlation among all animals plus C. perkinsii for a random sample of 34 OGs (black bars), developmental genes (pink line), and glycolysis genes (not developmentally regulated; blue line). (k) Pairwise correlation coefficient plots of gene clusters showing pairwise correlations among all animals and C. perkinsii. (l) Heatmap of gene expression for select OGs between C. perkinsii and developmental stages of early-branching animals spanning from zygote formation (Z) to the blastula stage (B). Credits: Silhouettes were obtained from PhyloPic (https://www.phylopic.org/). Schmidtea polychroa, created by by M. A. Grohme under a CC0 1.0 Universal Public Domain licence; Caenorhabditis elegans, created by B. Goldstein, vectorization by J. Warner under a CC0 1.0 Universal Public Domain licence; Isohypsibius dastychi, created by B. Lang under a CC0 1.0 Universal Public Domain licence; Sophophora melanogaster, created by A. Wilson under a CC0 1.0 Universal Public Domain licence; Strongylocentrotus purpuratus, created by C. Schomburg under a CC0 1.0 Universal Public Domain licence; Danio rerio, created by Ian Quigley under a CC BY 3.0 licence; Nematostella vectensis, created by J. Warner under a CC0 1.0 Universal Public Domain licence; Amphimedon queenslandica obtained under a CC0 1.0 Universal Public Domain licence; Mnemiopsis leidyi, created by J. R. Winnikoff under a CC0 1.0 Universal Public Domain licence; Creolimax, created by Y. Wong using scanning electron microscopy images by A. Sebé-Pedrós (public domain agreed by I. Ruiz-Trillo) under a licence free of copyright, CC PDM 1.0.