Abstract
The neuromodulators dopamine (DA) and serotonin (5-hydroxytryptamine; 5HT) powerfully regulate associative learning1,2,3,4,5,6,7,8. Similarities in the activity and connectivity of these neuromodulatory systems have inspired competing models of how DA and 5HT interact to drive the formation of new associations9,10,11,12,13,14. However, these hypotheses have not been tested directly because it has not been possible to interrogate and manipulate multiple neuromodulatory systems in a single subject. Here we establish a mouse model that enables simultaneous genetic access to the brain’s DA and 5HT neurons. Anterograde tracing revealed the nucleus accumbens (NAc) to be a putative hotspot for the integration of convergent DA and 5HT signals. Simultaneous recording of DA and 5HT axon activity, together with genetically encoded DA and 5HT sensor recordings, revealed that rewards increase DA signalling and decrease 5HT signalling in the NAc. Optogenetically dampening DA or 5HT reward responses individually produced modest behavioural deficits in an appetitive conditioning task, while blunting both signals together profoundly disrupted learning and reinforcement. Optogenetically reproducing DA and 5HT reward responses together was sufficient to drive the acquisition of new associations and supported reinforcement more potently than either manipulation did alone. Together, these results demonstrate that striatal DA and 5HT signals shape learning by exerting opponent control of reinforcement.
This is a preview of subscription content, access via your institution
Access options
Access Nature and 54 other Nature Portfolio journals
Get Nature+, our best-value online-access subscription
$32.99 / 30 days
cancel any time
Subscribe to this journal
Receive 51 print issues and online access
$199.00 per year
only $3.90 per issue
Buy this article
- Purchase on SpringerLink
- Instant access to the full article PDF.
USD 39.95
Prices may be subject to local taxes which are calculated during checkout





Similar content being viewed by others
Data availability
The data generated in this study are available on the FigShare data repository at https://doi.org/10.6084/m9.figshare.2686727266.
Code availability
Photometry data were analysed in MATLAB 2021a using scripts adapted from https://www.tdt.com/docs/sdk/offline-data-analysis/offline-data-matlab/. The specific code used in this study is available from the corresponding author on reasonable request.
References
Schultz, W., Dayan, P. & Montague, P. R. A neural substrate of prediction and reward. Science 275, 1593–1599 (1997).
Steinberg, E. E. et al. A causal link between prediction errors, dopamine neurons and learning. Nat. Neurosci. 16, 966–973 (2013).
Saunders, B. T., Richard, J. M., Margolis, E. B. & Janak, P. H. Dopamine neurons create Pavlovian conditioned stimuli with circuit-defined motivational properties. Nat. Neurosci. 21, 1072–1083 (2018).
Sengupta, A. & Holmes, A. A discrete dorsal raphe to basal amygdala 5-HT circuit calibrates aversive memory. Neuron 103, 489–505 (2019).
Zeng, J. et al. Local 5-HT signaling bi-directionally regulates the coincidence time window for associative learning. Neuron 111, 1118–1135 (2023).
Siegelbaum, S. A., Camardo, J. S. & Kandel, E. R. Serotonin and cyclic AMP close single K+ channels in Aplysia sensory neurones. Nature 299, 413–417 (1982).
Brunelli, M., Castellucci, V. & Kandel, E. R. Synaptic facilitation and behavioral sensitization in Aplysia: possible role of serotonin and cyclic AMP. Science 194, 1178–1181 (1976).
Izquierdo, A. et al. Impaired reward learning and intact motivation after serotonin depletion in rats. Behav. Brain Res. 233, 494–499 (2012).
Luo, M., Li, Y. & Zhong, W. Do dorsal raphe 5-HT neurons encode “beneficialness”? Neurobiol. Learn. Mem. 135, 40–49 (2016).
Daw, N. D., Kakade, S. & Dayan, P. Opponent interactions between serotonin and dopamine. Neural Netw. 15, 603–616 (2002).
Boureau, Y.-L. & Dayan, P. Opponency revisited: competition and cooperation between dopamine and serotonin. Neuropsychopharmacology 36, 74–97 (2011).
Feng, Y.-Y., Bromberg-Martin, E. S. & Monosov, I. E. Dorsal raphe neurons integrate the values of reward amount, delay, and uncertainty in multi-attribute decision-making. Cell Rep 43, 114341 (2024).
Redgrave, P. Modulation of intracranial self-stimulation behaviour by local perfusions of dopamine, noradrenaline and serotonin within the caudate nucleus and nucleus accumbens. Brain Res. 155, 277–295 (1978).
Cohen, J. Y., Amoroso, M. W. & Uchida, N. Serotonergic neurons signal reward and punishment on multiple timescales. eLife 4, e06346 (2015).
Bissière, S., Humeau, Y. & Lüthi, A. Dopamine gates LTP induction in lateral amygdala by suppressing feedforward inhibition. Nat. Neurosci. 6, 587–592 (2003).
Tye, K. M. et al. Methylphenidate facilitates learning-induced amygdala plasticity. Nat. Neurosci. 13, 475–481 (2010).
Fisher, Y. E., Marquis, M., D’Alessandro, I. & Wilson, R. I. Dopamine promotes head direction plasticity during orienting movements. Nature 612, 316–322 (2022).
Spring, M. G. & Nautiyal, K. M. Striatal serotonin release signals reward value. J. Neurosci. 44, e0602242024 (2024).
Beier, K. T. et al. Circuit architecture of VTA dopamine neurons revealed by systematic input–output mapping. Cell 162, 622–634 (2015).
Muzerelle, A., Scotto-Lomassese, S., Bernard, J. F., Soiza-Reilly, M. & Gaspar, P. Conditional anterograde tracing reveals distinct targeting of individual serotonin cell groups (B5–B9) to the forebrain and brainstem. Brain Struct. Funct. 221, 535–561 (2016).
Eshel, N. et al. Arithmetic and local circuitry underlying dopamine prediction errors. Nature 525, 243–246 (2015).
Kim, H. G. R. et al. A unified framework for dopamine signals across timescales. Cell 183, 1600–1616 (2020).
Amo, R. et al. A gradual temporal shift of dopamine responses mirrors the progression of temporal difference error in machine learning. Nat. Neurosci. 25, 1082–1092 (2022).
Merens, W., Willem Van der Does, A. J. & Spinhoven, P. The effects of serotonin manipulations on emotional information processing and mood. J. Affect. Disord. https://doi.org/10.1016/j.jad.2007.01.032 (2007).
Ruhé, H. G., Mason, N. S. & Schene, A. H. Mood is indirectly related to serotonin, norepinephrine and dopamine levels in humans: a meta-analysis of monoamine depletion studies. Mol. Psychiatry 12, 331–359 (2007).
Hamid, A. A. et al. Mesolimbic dopamine signals the value of work. Nat. Neurosci. 19, 117–126 (2016).
Da Silva, J. A., Tecuapetla, F., Paixão, V. & Costa, R. M. Dopamine neuron activity before action initiation gates and invigorates future movements. Nature 554, 244–248 (2018).
Soubrié, P. Reconciling the role of central serotonin neurons in human and animal behavior. Behav. Brain Sci. 9, 319–335 (1986).
Miyazaki, K. W. et al. Optogenetic activation of dorsal raphe serotonin neurons enhances patience for future rewards. Curr. Biol. 24, 2033–2040 (2014).
Matias, S., Lottem, E., Dugué, G. P. & Mainen, Z. F. Activity patterns of serotonin neurons underlying cognitive flexibility. eLife 6, e20552 (2017).
Xu, S., Das, G., Hueske, E. & Tonegawa, S. Dorsal raphe serotonergic neurons control intertemporal choice under trade-off. Curr. Biol. 27, 3111–3119 (2017).
Schweighofer, N. et al. Low-serotonin levels increase delayed reward discounting in humans. J. Neurosci. 28, 4528–4532 (2008).
Miyazaki, K. W., Miyazaki, K. & Doya, K. Activation of dorsal raphe serotonin neurons is necessary for waiting for delayed rewards. J. Neurosci. 32, 10451–10457 (2012).
Cools, R., Nakamura, K. & Daw, N. D. Serotonin and dopamine: unifying affective, activational, and decision functions. Neuropsychopharmacology https://doi.org/10.1038/npp.2010.121 (2011).
Dayan, P. & Huys, Q. J. M. Serotonin in affective control. Annu. Rev. Neurosci. https://doi.org/10.1146/annurev.neuro.051508.135607 (2009).
Li, Y. et al. Synaptic mechanism underlying serotonin modulation of transition to cocaine addiction. Science https://doi.org/10.1126/science.abi9086 (2021).
Pelloux, Y., Dilleen, R., Economidou, D., Theobald, D. & Everitt, B. J. Reduced forebrain serotonin transmission is causally involved in the development of compulsive cocaine seeking in rats. Neuropsychopharmacology 37, 2505–2514 (2012).
Bäckman, C. M. et al. Characterization of a mouse strain expressing Cre recombinase from the 3′ untranslated region of the dopamine transporter locus. Genesis 44, 383–390 (2006).
Ren, J. et al. Single-cell transcriptomes and whole-brain projections of serotonin neurons in the mouse dorsal and median raphe nuclei. eLife 8, e49424 (2019).
de Jong, J. W. et al. A Neural Circuit Mechanism for Encoding Aversive Stimuli in the Mesolimbic Dopamine System. Neuron 101, 133–151 (2019).
Yang, H. et al. Nucleus accumbens subnuclei regulate motivated behavior via direct inhibition and disinhibition of VTA dopamine subpopulations. Neuron 97, 434–449 (2018).
Lammel, S. et al. Unique properties of mesoprefrontal neurons within a dual mesocorticolimbic dopamine system. Neuron 57, 760–773 (2008).
Pomrenze, M. B. et al. Modulation of 5-HT release by dynorphin mediates social deficits during opioid withdrawal. Neuron 110, 4125–4143 (2022).
Huang, K. W. et al. Molecular and anatomical organization of the dorsal raphe nucleus. eLife 8, e46464 (2019).
Ren, J. et al. Anatomically defined and functionally distinct dorsal raphe serotonin sub-systems. Cell 175, 472–487 (2018).
Salinas-Hernández, X. I., Zafiri, D., Sigurdsson, T. & Duvarci, S. Functional architecture of dopamine neurons driving fear extinction learning. Neuron 111, 3854–3870 (2023).
Stanley, G., Gokce, O., Malenka, R. C., Südhof, T. C. & Quake, S. R. Continuous and discrete neuron types of the adult murine striatum. Neuron 105, 688–699 (2020).
Liu, Y. et al. A subset of dopamine receptor-expressing neurons in the nucleus accumbens controls feeding and energy homeostasis. Nat. Metab. https://doi.org/10.1038/s42255-024-01100-0 (2024).
Zhao, Z.-D. et al. A molecularly defined D1 medium spiny neuron subtype negatively regulates cocaine addiction. Sci. Adv. 8, eabn3552 (2022).
Badrinarayan, A. et al. Aversive stimuli differentially modulate real-time dopamine transmission dynamics within the nucleus accumbens core and shell. J. Neurosci. 32, 15779–15790 (2012).
Steinberg, E. E. et al. Positive reinforcement mediated by midbrain dopamine neurons requires D1 and D2 receptor activation in the nucleus accumbens. PLoS ONE 9, e94771 (2014).
Day, J. J., Roitman, M. F., Wightman, R. M. & Carelli, R. M. Associative learning mediates dynamic shifts in dopamine signaling in the nucleus accumbens. Nat. Neurosci. 10, 1020–1028 (2007).
Engel, L. et al. Dopamine neurons drive spatiotemporally heterogeneous striatal dopamine signals during learning. Curr. Biol. 34, 3086–3101 (2024).
Tsutsui-Kimura, I. et al. Distinct temporal difference error signals in dopamine axons in three regions of the striatum in a decision-making task. eLife 9, e62390 (2020).
Parkinson, J. A., Olmstead, M. C., Burns, L. H., Robbins, T. W. & Everitt, B. J. Dissociation in effects of lesions of the nucleus accumbens core and shell on appetitive pavlovian approach behavior and the potentiation of conditioned reinforcement and locomotor activity by D-amphetamine. J. Neurosci. 19, 2401–2411 (1999).
Wee, S. & Woolverton, W. L. Self-administration of mixtures of fenfluramine and amphetamine by rhesus monkeys. Pharmacol. Biochem. Behav. 84, 337–343 (2006).
Wee, S. et al. Relationship between the serotonergic activity and reinforcing effects of a series of amphetamine analogs. J. Pharmacol. Exp. Ther. 313, 848–854 (2005).
Gunaydin, L. A. et al. Natural neural projection dynamics underlying social behavior. Cell 157, 1535–1551 (2014).
Walsh, J. J. et al. 5-HT release in nucleus accumbens rescues social deficits in mouse autism model. Nature 560, 589–594 (2018).
Cardozo Pinto, D. F. et al. Characterization of transgenic mouse models targeting neuromodulatory systems reveals organizational principles of the dorsal raphe. Nat. Commun. 10, 4633 (2019).
Otsu, N. A threshold selection method from gray-level histograms. IEEE Trans. Syst. Man Cybern. 9, 62–66 (1979).
Bunin, M. A. & Wightman, R. M. Quantitative evaluation of 5-hydroxytryptamine (serotonin) neuronal release and uptake: an investigation of extrasynaptic transmission. J. Neurosci. 18, 4854–4860 (1998).
Liu, C., Goel, P. & Kaeser, P. S. Spatial and temporal scales of dopamine transmission. Nat. Rev. Neurosci. 22, 345–358 (2021).
Paxinos, G. & Franklin, K. B. J. The Mouse Brain in Stereotaxic Coordinates (Academic, 2001).
Eshel, N. et al. Striatal dopamine integrates cost, benefit, and motivation. Neuron 112, 500–514 (2024).
Cardozo Pinto, D. F. et al. CardozoPinto_etal_SourceData.prism. Figshare https://doi.org/10.6084/m9.figshare.26867272.v1 (2024).
Acknowledgements
We thank S. Lammel, L. Luo, L. Giocomo, G. Scherrer and members of the Malenka and STAAR labs for discussions; J. Viswanathan for assistance with histology; and the Stanford Gene Vector and Virus Core for reagents. This work was supported by funds donated to the Nancy Pritzker Laboratory at Stanford University and to R.C.M. from the Gatsby Charitable Foundation and the NeuroChoice Initiative of the Wu Tsai Neurosciences Institute. M.B.P. was supported by NIH grant K99DA056573. G.C.T. was supported by the Berg Scholars programme at Stanford School of Medicine. N.E. was supported by NIH grant K08MH123791, a Brain & Behavior Research Foundation young investigator grant, a Burroughs Wellcome Fund career award for medical scientists, a Stanford NeuroChoice Initiative Pilot award and a Simons Foundation Bridge to Independence award. D.F.C.P. was supported by an NSF graduate research fellowship and an HHMI Gilliam Fellowship for Advanced Study (with R.C.M.).
Author information
Authors and Affiliations
Contributions
D.F.C.P. and R.C.M. conceived the study and designed the experiments with input from M.B.P. and N.E. Mouse line characterization experiments were done by D.F.C.P. and M.Y.G. Anatomical tracing experiments were done by D.F.C.P., M.Y.G. and A.P.F.C. B.S.B. and N.E. built the fibre photometry rig. Fibre photometry experiments were done by D.F.C.P. and G.C.T. Optogenetic experiments were done by D.F.C.P. and M.B.P. D.F.C.P. analysed the data and interpreted it together with M.B.P., N.E. and R.C.M. The paper was written by D.F.C.P. and R.C.M. and was edited by all the authors.
Corresponding author
Ethics declarations
Competing interests
N.E. is a consultant for Boehringer Ingelheim. B.S.B. is a co-founder of Magnus Medical. R.C.M. is on the scientific advisory boards of MapLight Therapeutics, MindMed, Bright Minds Biosciences and Aelis Farma. D.F.C.P., M.B.P., M.Y.G., G.C.T. and A.P.F.C. declare no competing interests.
Peer review
Peer review information
Nature thanks Mihaela Iordanova and the other, anonymous, reviewer(s) for their contribution to the peer review of this work.
Additional information
Publisher’s note Springer Nature remains neutral with regard to jurisdictional claims in published maps and institutional affiliations.
Extended data figures and tables
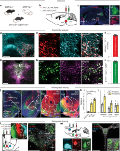
Extended Data Fig. 1 DAT-Cre+/−;SERT-Flp+/− mice enable orthogonal and specific access to VTADA and DR5HT neurons.
a, Surgical strategy for control experiments to validate the specificity of our viral targeting strategy. b-c, Example images showing negligible Cre-dependent mCherry expression in the VTA in the absence of Cre (b) and negligible Flp-dependent EYFP expression in the DR in the absence of Flp (c). d, Surgical strategy to validate orthogonality of genetic access to VTADA and DR5HT neurons in DAT-Cre+/−;SERT-Flp+/− mice. e, Example image showing negligible Flp-dependent EYFP expression in the VTA. f-g, Example images of the DR showing Cre-dependent mCherry expression is restricted to DRDA neurons (f) and is not observed in DR5HT neurons (g). In a-c, n = 1 mouse. In d-g, n = 1 mouse.
Extended Data Fig. 2 Overlap between VTADA and DR5HT axons varies across limbic regions.
a, Surgical strategy for VTADA and DR5HT axon tracing experiments. b, Example images showing labelled VTADA and DR5HT axons in sagittal sections (top). Insets (centre, bottom) correspond to the boxed regions in the top images. c, Relative density of VTADA (left) and DR5HT (right) axons across limbic regions. d, Background subtracted (left) and segmented (centre) images showing VTADA and DR5HT axons in the anterior NAc. Insets (right) show magnified views of the corresponding boxed areas in the left and centre images. e, Same as d, but for the posterior NAc. f, Same as d, but for the anterior BLA. g, Same as d, but for the posterior BLA. h, Same as d, but for the Ant Ctx. i, Relative colocalization between VTADA and DR5HT axons across the regions shown in d-h. In c and i, n = 5 mice. Data are shown as mean +/− s.e.m. and significance is denoted as *P < 0.05, **P < 0.01, ***P < 0.001, ****P < 0.0001. See Supplementary Table 1 for statistics.
Extended Data Fig. 3 NAc-projecting DR5HT neurons are distinct from CeA- and OFC- projecting DR5HT subsystems.
a, Surgical strategy for retrograde labelling of projection-defined DR5HT subsystems. b, Example images of the DR showing retrogradely labelled neurons (posterior DR image reproduced here from Fig. 1m for comparison). c, Percentage of OFC-, CeA-, and NAc- projecting DR neurons that are TpH + . d, Pie graphs showing the fraction of OFC- (left), CeA- (centre), and NAc- (right) projecting DR5HT neurons that send axon collaterals to the other two target regions. e, NAc- projecting DR5HT neurons are a distinct population from then CeA- and OFC- projecting DR5HT subsystems. f, Distributions of OFC- (left), CeA- (center), and NAc- (right) projecting DR5HT neurons across the DR’s anteroposterior axis. g, same as f, but across the dorsomedial (dm), ventromedial (vm), and lateral (l) subregions shown in b. h, Injection strategy (top) and example injection site images (bottom) for retrograde tracing control experiments. I, Example images showing retrogradely labelled cells in the DR. j, When all three retrograde tracers were injected together into the same target structure, the vast majority of labelled cells in the DR were positive for all three tracers. In a-g, n = 3 mice. In h-j, n = 2 mice. Data are shown as mean +/− s.e.m. and significance is denoted as *P < 0.05, **P < 0.01, ***P < 0.001, ****P < 0.0001. See Supplementary Table 1 for statistics.
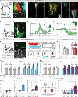
Extended Data Fig. 4 Inverse VTADA and DR5HT axon reward responses are consistent across mice and are not explained by motion.
a, Optical fibre tip placements for mice used in two-colour axon photometry experiments. b, RCaMP2 (VTADA axon) recordings from individual mice aligned to CS-onset (top) or reward consumption (bottom) early (left) and late (right) in training. c, Same as b, but for GCaMP6 (DR5HT axon) recordings. d, Average GCaMP6, RCaMP2, and UV photometry traces from an example mouse (n = 25 trials from 1 mouse) aligned to shock onset. Top, demodulated and mean subtracted traces before motion correction, Z-scoring, or smoothing; centre, Z-scored GCaMP6 traces from the same session with and without motion correction; bottom, Z-scored RCaMP2 traces from the same session with and without motion correction (see Methods for motion correction details). e, same as d, but for photometry traces aligned to reward consumption (n = 35 trials from 1 mouse). Example traces in d-e are from the same mouse shown in Fig. 2b and Fig. 2k,l.
Extended Data Fig. 5 Fibre placement validation and additional analyses for GRAB sensor recording experiments in NAcpmSh.
a, Optical fibre tip placements for mice used in GRAB-DA (top) and GRAB-5HT (bottom) experiments in the NAcpmSh. b, GRAB-DA recordings aligned to reward consumption showing the average response across trials for each mouse. c, Same as b, but for GRAB-5HT. d-e, GRAB-5HT recordings aligned to reward consumption during days 1–3 (d) and 4–6 (e) of a task where rewards were delivered randomly and without any predictive cues (data are shown as mean +/− s.e.m.). For all panels, n = 5 mice per group.
Extended Data Fig. 6 Optical fibre placement validation and control assays for loss-of-function experiments in the NAcpmSh.
a-d, Example images of the injection sites (DR, top left; VTA, top right) and optical fibre implantation sites (bottom) for the EYFP/EYFP (a), EYFP/NpHR (b), ChR2/EYFP (c), and ChR2/NpHR (d) groups. e-h, Optical fibre tip placements for mice in the EYFP/EYFP (e), EYFP/NpHR (f), ChR2/EYFP (g), and ChR2/NpHR (h) groups. i, Percent change in velocity during the light-on epochs relative to the light-off epochs in the open field test. j, Difference score for time spent on each side of the chamber in the RTPP task. In i-j: EYFP/EYFP, n = 9 mice; NpHR/EYFP, n = 8 mice; EYFP/ChR2, n = 7 mice; NpHR/ChR2, n = 9 mice. Data are shown as mean +/− s.e.m. and significance is denoted as *P < 0.05, **P < 0.01, ***P < 0.001, ****P < 0.0001. See Supplementary Table 1 for statistics.
Extended Data Fig. 7 GRAB sensor validation of the gain- and loss- of function manipulations of VTADA and DR5HT reward responses.
a, Viral strategy enabling VTADA stimulation, VTADA inhibition, and GRAB-DA recordings in the same mouse (top); and, viral strategy enabling DR5HT stimulation, DR5HT inhibition, and GRAB-5HT recordings in the same mouse (bottom). b, GRAB-DA recordings aligned to sucrose consumption alone (gray, n = 913 trials from 11 mice) or sucrose consumption with VTADA inhibition (red, n = 1380 trials from 11 mice) in the same mice (top); and, GRAB-5HT recordings aligned to sucrose consumption alone (grey, n = 539 trials from 2 mice) or sucrose consumption with DR5HT stimulation (blue; n = 680 trials from 2 mice) in the same mice (bottom). c, GRAB-DA (top) recordings aligned to sucrose reward consumption (grey, n = 274 trials from 5 mice) or to the onset of VTADA stimulation (blue, n = 779 trials from 5 mice) in the same mice (top); and, GRAB-5HT recordings aligned to sucrose reward consumption (grey, n = 1006 trials from 12 mice) or to the onset of DR5HT inhibition (red, n = 1872 trials from 12 mice) in the same mice (bottom). Data are shown as mean +/− s.e.m.
Extended Data Fig. 8 Optical fiber placement validation and control assays for gain-of-function experiments in the NAcpmSh.
a-d, Example images of the injection sites (DR, top left; VTA, top right) and optical fiber implantation sites (bottom) for the EYFP/EYFP (a), NpHR/EYFP (b), EYFP/ChR2 (c), and NpHR/ChR2 (d) groups. e-h, Optical fiber tip placements for mice in the EYFP/EYFP (e), NpHR/EYFP (f), EYFP/ChR2 (g), and NpHR/ChR2 (h) groups. Two mice in the NpHR/EYFP group died before their brains could be collected for histology. i, Percent change in velocity during the light-on epochs relative to the light-off epochs in the open field test (n = 6 mice per group). j, Number of trials of each type obtained during days 1–9 of training in the optogenetic conditioning task shown in Fig. 4m–p (n = 10 mice per group). Data are shown as mean +/− s.e.m. and significance is denoted as *P < 0.05, **P < 0.01, ***P < 0.001, ****P < 0.0001. See Supplementary Table 1 for statistics.
Extended Data Fig. 9 Optical fibre placement validation and individual mouse traces for GRAB sensor recording experiments in NAccore.
a-b, Optical fibre tip placements for mice used in GRAB-DA (a) and GRAB-5HT (b) experiments in the NAccore. One mouse in the GRAB-5HT group died before its brain could be collected for histology. c, GRAB-DA recordings aligned to reward consumption showing the average response across trials for each mouse (n = 3 mice). d, Same as c, but for GRAB-5HT (n = 4 mice).
Extended Data Fig. 10 Optical fibre placement validation for gain-of-function experiments in the NAccore.
a-b, Example images of the injection sites (DR, left; VTA, centre) and optical fiber implantation sites (right) for the EYFP/EYFP (a), and ChR2/NpHR (b) groups. c-d, Optical fibre tip placements for the EYFP/EYFP (c), and ChR2/NpHR (d) groups.
Supplementary information
Supplementary Table 1 (download PDF )
This Supplementary Information file contains the details and results of all statistical tests in the manuscript.
Rights and permissions
Springer Nature or its licensor (e.g. a society or other partner) holds exclusive rights to this article under a publishing agreement with the author(s) or other rightsholder(s); author self-archiving of the accepted manuscript version of this article is solely governed by the terms of such publishing agreement and applicable law.
About this article
Cite this article
Cardozo Pinto, D.F., Pomrenze, M.B., Guo, M.Y. et al. Opponent control of reinforcement by striatal dopamine and serotonin. Nature 639, 143–152 (2025). https://doi.org/10.1038/s41586-024-08412-x
Received:
Accepted:
Published:
Version of record:
Issue date:
DOI: https://doi.org/10.1038/s41586-024-08412-x
This article is cited by
-
Serotonin modulates nucleus accumbens circuits to suppress aggression in mice
Nature Communications (2026)
-
Distinct neurobiological alterations during hedonic experience of rewards in attention deficit hyperactivity disorder and autism spectrum disorder: Multimodal evidence from neuroimaging meta-analyses
Molecular Psychiatry (2026)
-
Activity in human dorsal raphe nucleus signals changes in behavioural policy
Nature Communications (2026)
-
Mechanisms of acupuncture in treating depression: a review
Chinese Medicine (2025)
-
Caudate serotonin signaling during social exchange distinguishes essential tremor and Parkinson’s disease patients
Nature Communications (2025)


